Part 1
终于!杭州救市新政落地了!
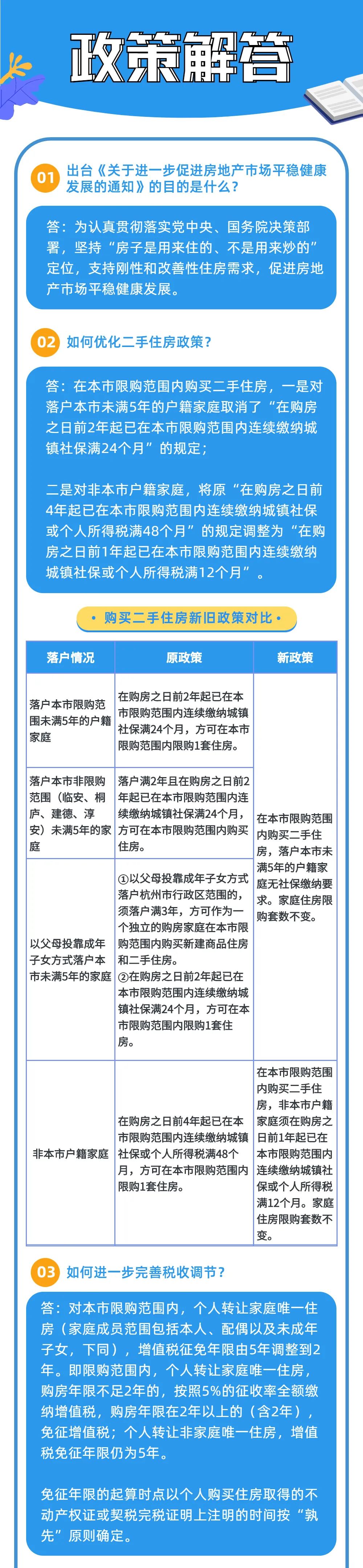
增值税5改2
今天,杭州市房地产市场平稳健康发展领导小组办公室发布《关于进一步促进房地产市场平稳健康发展的通知》(以下简称《通知》),从优化二手住房交易政策、完善税收调节、更好满足三孩家庭购房需求等方面进一步完善房地产市场调控。《通知》自发布之日起施行。
杭州楼市新政的核心内容是:
1、在本市限购范围内购买二手住房,落户本市未满5年的户籍家庭无社保缴纳要求;非本市户籍家庭需在购房前1年内在本市限购范围内连续缴纳社保或个税满12个月。
2、本市限购范围内,个人转让家庭唯一住房,增值税征免年限由5年调整到2年。
3、符合条件的三孩家庭,在本市限购范围内限购的住房套数增加1套;报名参加新建商品住房公开摇号销售时,参照“无房家庭”优先摇号。
Part 2
终于,在南京一顿操作猛如虎之后,长三角第二个中心城市——杭州也绷不住了。
除了还在疫情中挣扎的唯一巨无霸超一线城市上海,长三角三个top10城市苏州、杭州和南京中,南京和苏州早已出台了不止一轮救市新政。
实际上,杭州的楼市大V们,早就开始呼吁,杭州要赶快救市!不然就落后兄弟省份和城市了!
从今天曝出的杭州新政内容来看,虽然杭州相比南京和苏州,还是有点保守,但也相当拼了!
杭州拼的部分:增值税征收年限终于与南京一致,下调至2年。开放三孩家庭在限购范围内新购住房,且以“无房家庭”资格优先摇号,比南京的政策更猛。
杭州保守的部分:只针对二手房市场开放限购,且需要落户满5年才无社保要求,非本市户籍购房还需要缴纳12个月社保。
至于为什么杭州只重点开放了二手房市场,这与杭州楼市的情况有关。
据统计,2022年杭州前四个月的二手房成交量同比去年下降了60%。二手房如果不能盘活,市场不能流动,再值得打新的新房市场,迟早也会受到拖累。
至此,长三角几个城市,都出台了限购松绑的重磅政策。全国性救市已经进入实质阶段。
近期已证实南京新政汇总:
1、5月10号起,南京预售商品房,由此前取得《不动产权证》满3年后方可上市交易,调整为自合同备案之日起满三年后方可上市交易!现售和二手房,还是看证的时间,以登记受理时间满3年为准。
2、江北(含核心区)、溧水、六合、高淳全域全面放开限购,江宁全域放开限购(除个别小区外)、栖霞、雨花台区部分区域放开限购;
3、放开限购区域不需要开购房证明,凭身份证就能买,而且不限套数,外地人也能买;
4、外地户籍社保1年内累计6个月可开购房证明;
5、认房不认贷!南京部分银行调整首套房贷利率认定标准:结清贷款且名下无房可认定为首套;
6、二孩家庭可在全市范围内新增购房一套。
7、银行利率继续下降,央行下调首套住房贷款最低利率20个基点至4.4%起;南京本地去年首套房利率最高达到6.1%,现在有银行首套房利率已经降低到4.8%;
杭州新政解读:
来源:南京汇买房频道
版权声明:我们致力于保护作者版权,注重分享,被刊用文章【放开三孩生育政策(增值税5改2)】因无法核实真实出处,未能及时与作者取得联系,或有版权异议的,请联系管理员,我们会立即处理! 部分文章是来自自研大数据AI进行生成,内容摘自(百度百科,百度知道,头条百科,中国民法典,刑法,牛津词典,新华词典,汉语词典,国家院校,科普平台)等数据,内容仅供学习参考,不准确地方联系删除处理!;
工作时间:8:00-18:00
客服电话
电子邮件
beimuxi@protonmail.com
扫码二维码
获取最新动态
