初级会计经济法和初级实务的思维导图!收藏备用!
2022年的初级会计报名时间已经大致确定了,是在1月份。现在是12月份,你开始复习了吗?
今天和大家分享的是初级经济法和初级会计实务思维导图。思维导图可以帮你统筹地理解整个章节的内容,不过整理起来确实很麻烦,一起来看看吧。(文末可抱走学习)
总共有77页,部分展示:
第一章:总论
法律基础:法和法律、法律关系、法律事实、法法形式和分类
法律基础、经济纠纷的解决途径、法律责任
民事争议:仲裁和民事诉讼
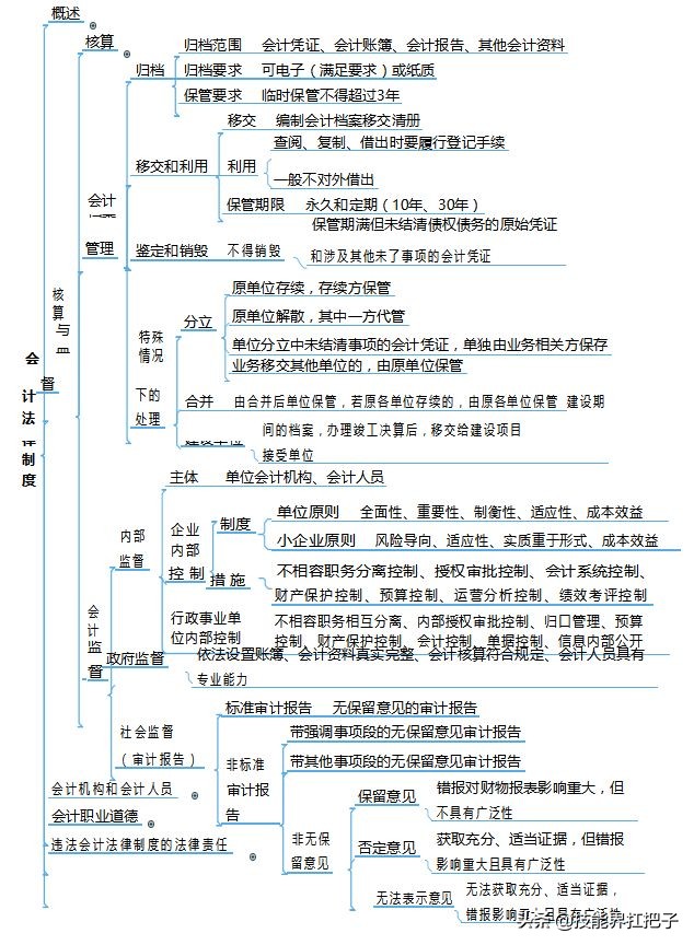
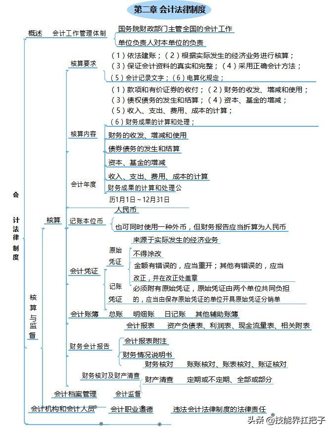
第二章:会计法律制度
会计核算与会计监督
核算要求、核算内容、会计凭证、会计账簿...
会计监督:内部监督、社会监督、政府监督
会计机构、会计职业道德、违反会计法的法律责任
第三章:支付结算法律制度
概述、支付结算
票据:
第一章:会计概述
会计职能和会计基础、会计基本假设、会计质量要求
会计科目和借贷记账法、会计凭证
会计账簿与账务处理程序、财产清查、财务报告
第二章:资产
库存现金、银行存款、其他货币资金
应收及预付款项
应收票据、应收账款、预付账款、应收股利和应收利息
存货
初始计量、发出计量、期末计量;原材料、周转材料、委托加工物资
固定资产
取得、折旧、后续支出、处置、清查
......
篇幅有限,初级会计实务和经济法思维导图就先到这里,希望能帮到大家。
每年的初级会计考试都有很多人参加,虽然说初级会计考试只考《初级会计实务》《经济法基础》这两门,但实际上能一次性通过两门的人并不多。所以各位小伙伴从现在开始就要开始复习了哦。(本文由今日头条@技能界扛把子原创发布)
版权声明:我们致力于保护作者版权,注重分享,被刊用文章【初级会计思维导图(鬼才)】因无法核实真实出处,未能及时与作者取得联系,或有版权异议的,请联系管理员,我们会立即处理! 部分文章是来自自研大数据AI进行生成,内容摘自(百度百科,百度知道,头条百科,中国民法典,刑法,牛津词典,新华词典,汉语词典,国家院校,科普平台)等数据,内容仅供学习参考,不准确地方联系删除处理!;
工作时间:8:00-18:00
客服电话
电子邮件
beimuxi@protonmail.com
扫码二维码
获取最新动态
