一、公司的财务部组织结构图
二、财务部职责
三、财务部权力
四、财务总监的职责
五、财务部经理职责
六、财务主管的职责
一、资本预算会计岗位职责
二、资本预算专员岗位职责
三、预算编制程序
四、年度预算编制程序
五、年度预算编制平衡流程
六、年度预算调整流程
七、现金预算流程
一、成本控制岗位职责
二、成本核算会计岗位职责
三、现金清查处理流程
四、银行存款付款控制流程
五、费用报销管理流程
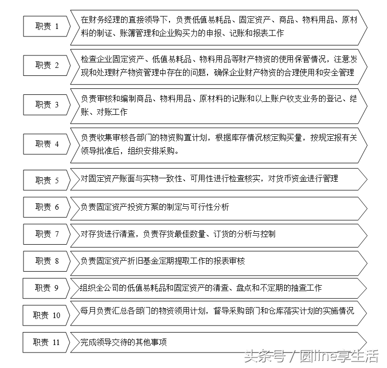
一、资产管理岗位职责
二、资产管理会计岗位职责
三、现金清查账务处理流程
四、备用金收支账务处理流程
五、应收账款管理流程
六、固定资产盘点管理流程
一、筹资与投资岗位职责(财务总监)
二、筹资管理流程
三、银行借款筹资管理流程
六、投资管理流程
一、会计主管岗位职责
二、总账会计核算岗位职责
三、日记总账账务处理流程
四、记账凭证账务处理流程
五、科目汇总表核算流程
六、固定资产核算流程
七、利润核算流程
一、成本会计岗位职责
二、成本核算账务处理流程
一、应收账款会计岗位职责
二、应收账款管理流程
三、呆账死账确认流程
四、坏账处理流程
一、审计主管岗位职责
二、审计工作流程
三、货币资金审计流程
四、存货审计流程
五、收入审计流程
六、成本审计流
七、利润审计流程
一、税务专员岗位职责
二、纳税核算流程
三、纳税申报流程
版权声明:我们致力于保护作者版权,注重分享,被刊用文章【总账会计做账流程图(全套)】因无法核实真实出处,未能及时与作者取得联系,或有版权异议的,请联系管理员,我们会立即处理! 部分文章是来自自研大数据AI进行生成,内容摘自(百度百科,百度知道,头条百科,中国民法典,刑法,牛津词典,新华词典,汉语词典,国家院校,科普平台)等数据,内容仅供学习参考,不准确地方联系删除处理!;
工作时间:8:00-18:00
客服电话
电子邮件
beimuxi@protonmail.com
扫码二维码
获取最新动态
