企业再小,也要有财务规章制度,实用规范性费用报销制度及流程!适用所有中小型企业!参考套用!
“没有规矩,不成方圆!”这句话一点都没错。很多中小型企业刚营业,觉得企业规模小,员工都是自己人,不用设什么财务规章制度,感觉没必要,这样想就真的错了!这样的企业小打小闹还行,但是想要长期发展下去,没有规章制度是不行的!
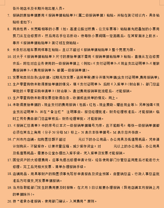
今天在这里和大家分享一套实用、规范性费用报销制度及流程实施细则,大家可以参考套用!希望能对你有所帮助!大家一起来看看吧!
好了,篇幅有限,就不和大家一一展示了。
版权声明:我们致力于保护作者版权,注重分享,被刊用文章【小企业财务报销制度(企业再小)】因无法核实真实出处,未能及时与作者取得联系,或有版权异议的,请联系管理员,我们会立即处理! 部分文章是来自自研大数据AI进行生成,内容摘自(百度百科,百度知道,头条百科,中国民法典,刑法,牛津词典,新华词典,汉语词典,国家院校,科普平台)等数据,内容仅供学习参考,不准确地方联系删除处理!;
工作时间:8:00-18:00
客服电话
电子邮件
beimuxi@protonmail.com
扫码二维码
获取最新动态
