上海的考生们!
终于等来了!领证时间就两天!!
重庆、湖北、江西也更新了证书领取时间!
大家快来看看证书领取的注意事项!
01
上海市2019年初级会计职称证书领取时间已公布,请上海黄浦区、徐汇区、长宁区、静安区、普陀区、虹口区、闸北区、杨浦区、闵行区、宝山区、青浦区的考生在规定时间内办理证书领取!
关于领取上海市2019年度全国会计专业技术初级资格证书的通知
本市2019年度全国会计专业技术初级资格证书将于2019年10月 14-15日集中发放。现将有关事项通知如下:
一、领证时间
2019年10月14日(周一)、10月15日(周二)
每天上午9:00-11:30,下午13:00-16:00
二、领证地点
考生本人报名选择并参加考试的考区财政局指定地点,详见附表。
三、领证时必需提交的材料
1.领证序号查询单(点击查询:上海市2019年度全国会计专业技术初级资格证书领证序号查询,查询页面截图保存或打印,现场领证时出示)。
2.本人有效身份证件原件,如委托他人代领,除提供本人身份证件外,还需同时提供代领人身份证件。
3.具备国家教育部门认可的高中毕业(含高中、中专、职高和技校)及以上学历原件。
4.外省市户籍的需提供《上海市居住证》原件或本市社保缴费证明。在本市普通高等院校在读学生需提供学生证原件。
四、特别提醒
确因特殊情况无法在以上时限完成领证的,请考生提前与各区财政局电话预约后携带相关领证材料前往指定地点办理补领。考试结束满五年仍未领取的,按规定统一回收销毁。
附件:
2019年度全国会计专业技术初级资格证书发证点
信息表
上海市会计专业技术资格考试办公室
2019年10月9日
重庆万州区2019年初级会计职称证书领取通知
关于领取2019年度会计初级专业技术资格考试合格证书的通知
各位考生:
接重庆市财政局通知,2019年度会计初级专业资格合格证书已领回,请考试合格的考生从2019年10月20日至11月30日止(法定节假日除外),带上本人身份证和毕业证的原件及复印件前来领取;委托他人领取的,领证时需提供委托人的委托书和身份证原件或复印件、受托人的身份证原件和复印件以及联系电话。领证地址:万州区财政局会计科(周家坝天城大道778号二楼221室、223室)。
联系人:康老师,联系电话:58379639
联系人:易老师,联系电话:58379588
万州区财政局
2019年10月10日
湖北武汉2019年初级会计师证书领取通知
武汉市财政局关于发放2019年度会计专业技术初级资格证书的通告
根据湖北省会计考办《关于2018年度会计专业初级资格证书发证有关事项的通知》(鄂会考办〔2018〕9号)的精神,2019年度全国会计专业技术初级资格证书发放工作由各地财政部门负责。现结合我市实际,就我市证书发放及考生领证的有关事项通告如下:
一、证书发放的对象
参加2019年度全国会计专业技术初级资格考试成绩合格且报名时选择的报名点为我市各区财政局会计管理机构的考生。
二、证书领取地点及时间
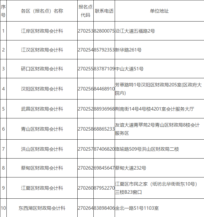
考生到自己报名时进行资格审查的区财政局会计管理机构(报名点)领取证书。各区财政局会计管理机构(报名点)的联系电话、地址详见附件。
发(领)证的时间从2019年10月14日起的工作时间内。
三、领证时应携带的资料
考生携带本人身份证原件、交复印件;由他人代领的,应同时交验代领人和被代领人的身份证原件、交双方身份证复印件。
为了方便会计管理机构工作人员快速地查找到证书,建议考生携带从网上截图打印(或拍照)的《全国会计专业技术资格考试成绩合格单》,准确地向会计管理机构工作人员提供本人的“证书管理号”信息,方便查找,提高效率。
四、报名点的查询方法
对于忘记了自己报名时所选定的报名点,不清楚应到哪个区财政局领证的考生,可登录我局网站,查看“会计资讯”栏目,查阅《会计专业技术资格考试考生忘记报名点的查询方法》,按该办法获取本人报名点代码后,即可获知本人领证的会计管理机构。
五、关于以前年度证书的发放
我市2017年及以前年度证书(含初级、中级)仍由市人社局职改办负责组织发放。查询网址:武汉人事考试网“证书办理”栏目;咨询电话:027-83919126。
六、其它
证书非财政部门印制,不受理相片、姓名、身份证号等信息变更。
附:
各区会计资格考试管理机构(报名点)代码编号及联系方式
景德镇市2019年初级会计职称证书领取通知
关于景德镇市考区考生领取2019年度会计专业技术(初级)资格证书的通知
根据《关于2019年度全国会计技术资格考试考务日程安排及有关事项的通知》(会考【2018】7号)规定,我局于2019年10月14日起,组织开展2019年全国会计专业技术初级资格考试景德镇市考区合格考生的资格审查和证书发放工作。经查阅,考试成绩已合格的考生请携带本人身份证原件及复印件,高中以上学历原件及复印件来我局办理。
领证时间:上午:9:00——12:00 下午2:00——5:30
办理地址:景德镇市新村北路43号市财政局二楼会计科
联系电话:0798——8298638
景德镇市财政局
2019年10月9日
没有看见自己地区领证通知的小伙伴们也不要伤心哦,小编会及时公布证书领取最新消息的。
各地的初级会计考试管理政策不一,需要考生提交的审核材料也不一致,同学们一定要认真阅读当地财政的审核通知,如需要提交报名信息表,请尽快补打。
有些省份还在陆续公布通知,大家也可以自行查询相关消息。
上述材料领取证书的时候可能不需要全部携带,具体要以当地财政局的信息为准。
版权声明:我们致力于保护作者版权,注重分享,被刊用文章【初级会计职称证书时间(注意)】因无法核实真实出处,未能及时与作者取得联系,或有版权异议的,请联系管理员,我们会立即处理! 部分文章是来自自研大数据AI进行生成,内容摘自(百度百科,百度知道,头条百科,中国民法典,刑法,牛津词典,新华词典,汉语词典,国家院校,科普平台)等数据,内容仅供学习参考,不准确地方联系删除处理!;
工作时间:8:00-18:00
客服电话
电子邮件
beimuxi@protonmail.com
扫码二维码
获取最新动态
