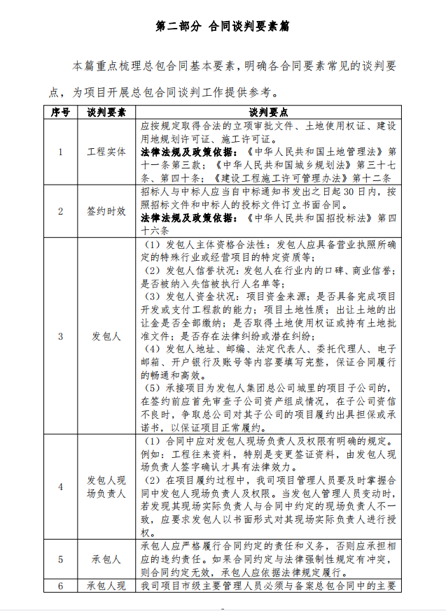
相信没有工程人不知道什么是总包合同吧!总包合同的签订可是直接关系到我们项目后期是否能与承包人遵守约定,创造效益。那对于总包合同的这些内容,我们该如何进行谈判呢?
参考性极高!中建总包合同谈判指南,涉及各种要素、案例及底线
所以就整理收集了一份中建的总包合同谈判指南,参考性真的很强!对一些总包合同谈判时如何更有效的谈判方法和策略,当然还少不了一些经验总结,一共36页讲解得非常全面细致,参考实用性强
版权声明:我们致力于保护作者版权,注重分享,被刊用文章【合同要素(参考性极高)】因无法核实真实出处,未能及时与作者取得联系,或有版权异议的,请联系管理员,我们会立即处理! 部分文章是来自自研大数据AI进行生成,内容摘自(百度百科,百度知道,头条百科,中国民法典,刑法,牛津词典,新华词典,汉语词典,国家院校,科普平台)等数据,内容仅供学习参考,不准确地方联系删除处理!;
工作时间:8:00-18:00
客服电话
电子邮件
beimuxi@protonmail.com
扫码二维码
获取最新动态
