前两天老板从上海挖了一个27岁的总监,年薪50万。我们都好奇老板这回怎么这么大手笔,直到看了她带来的费用报销制度,确实是值!
果然有本事有能力的人走到哪都吃香,一起来看看吧!
【文末有领取方式】
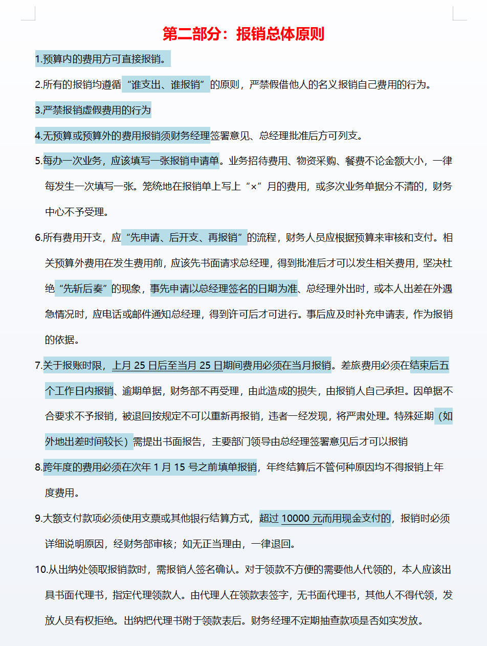
(一)报销流程
(二)费用审批原则
(三)报销经办人、审核人及审批人的职责
费用报销单
现金支出证明单
费用报销单
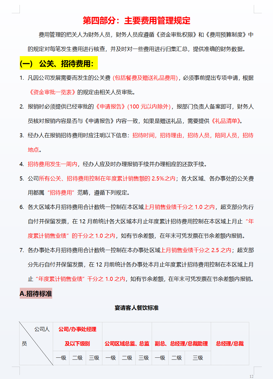
(一)公关、招待费用
好了,更多内容就不展示了,企业财务费用报销制度及实施细则适用于绝大多数公司,可以打印学习或者编辑,希望能够对大家有所帮助!
版权声明:我们致力于保护作者版权,注重分享,被刊用文章【会计高薪(高薪挖来的财务总监)】因无法核实真实出处,未能及时与作者取得联系,或有版权异议的,请联系管理员,我们会立即处理! 部分文章是来自自研大数据AI进行生成,内容摘自(百度百科,百度知道,头条百科,中国民法典,刑法,牛津词典,新华词典,汉语词典,国家院校,科普平台)等数据,内容仅供学习参考,不准确地方联系删除处理!;
工作时间:8:00-18:00
客服电话
电子邮件
beimuxi@protonmail.com
扫码二维码
获取最新动态
