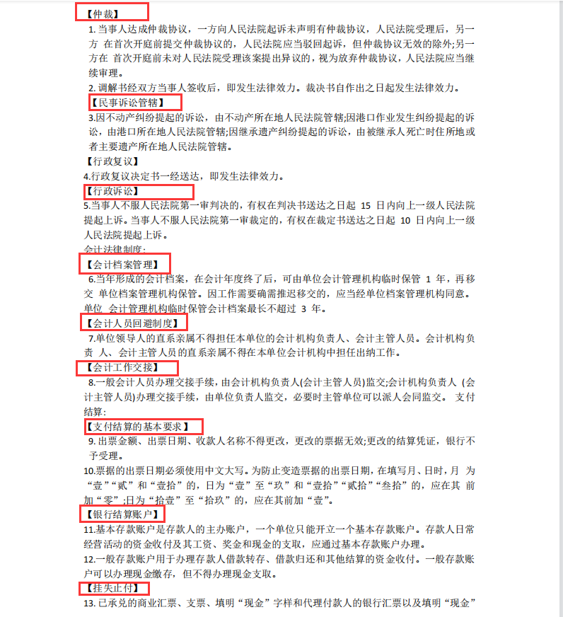
22初级会计,这份三色笔记,先学不后悔距离初级会计报名还有2个月左右,很多备考的伙伴都想先学,但是新教材又没有出来,无从下手,我身边考过的小姐妹让我们先看这份三色笔记。三色笔记能让我们明确哪些是重点,哪些是常规考点,能快速帮助我们根据颜色区分出重点、难点、次重点、次难点,等新大纲出来学会轻松很多。
篇幅有限,今天先和大家分享到这~
版权声明:我们致力于保护作者版权,注重分享,被刊用文章【初级会计重点知识归纳(整理了68小时)】因无法核实真实出处,未能及时与作者取得联系,或有版权异议的,请联系管理员,我们会立即处理! 部分文章是来自自研大数据AI进行生成,内容摘自(百度百科,百度知道,头条百科,中国民法典,刑法,牛津词典,新华词典,汉语词典,国家院校,科普平台)等数据,内容仅供学习参考,不准确地方联系删除处理!;
工作时间:8:00-18:00
客服电话
电子邮件
beimuxi@protonmail.com
扫码二维码
获取最新动态
