说起建筑行业的会计,不得不承认会计核算流程真的不简单。特别是一些会计核算准则有变化时,这时会计人员还需要重新学习新的内容。
文/末/获/取/电/子/版
这不,前些天做代理记账的朋友说碰到一家执行新收入准则的建筑公司,现在正烦恼怎么办呢?还好前些天备课把几个热门行业的新收入准则下会计核算指南整理了,其中有新收入准则下施工财务核算详解,就分享给了朋友,她说真是及时雨呀。今天也借此机会分享给大家,说不定你也能参考用到呢~~
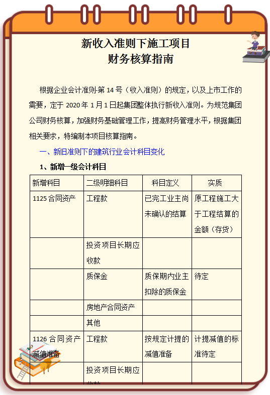
新收入准则实施后,建筑公司的会计核算有哪些变化呢?新增的会计科目及旧科目名称的变化,是会计要及时了解的。希望看了今天的内容,大家都能掌握。
1、新增一级会计科目
合同资产
合同资产减值准备
合同取得成本
合同取得成本减值准备
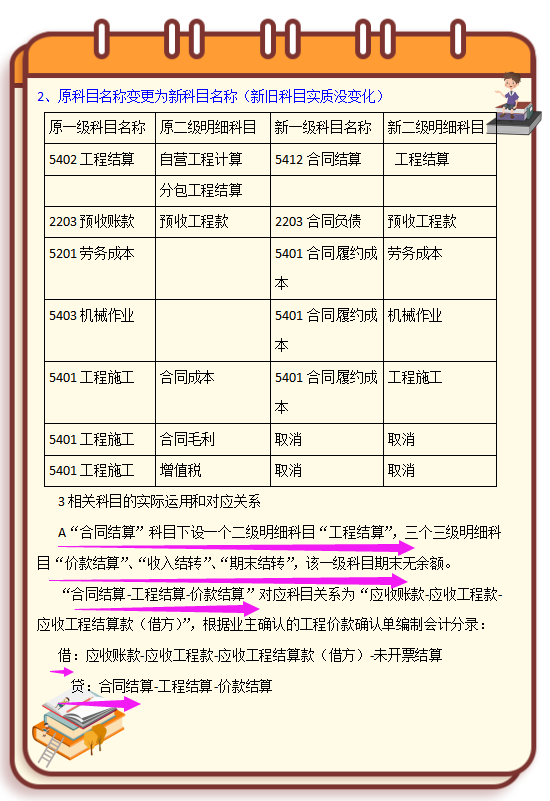
2、原会计科目名称的变化
3、相关科目的会计核算内容及账务处理
……
……
总共10个案例,在此不一一展示了。受篇幅限制,需要在日常财务工作参考用到的,看下图方式获取。
版权声明:我们致力于保护作者版权,注重分享,被刊用文章【一级会计科目(执行新准则建筑业杂做账)】因无法核实真实出处,未能及时与作者取得联系,或有版权异议的,请联系管理员,我们会立即处理! 部分文章是来自自研大数据AI进行生成,内容摘自(百度百科,百度知道,头条百科,中国民法典,刑法,牛津词典,新华词典,汉语词典,国家院校,科普平台)等数据,内容仅供学习参考,不准确地方联系删除处理!;
工作时间:8:00-18:00
客服电话
电子邮件
beimuxi@protonmail.com
扫码二维码
获取最新动态
