分清重点才能更好地高效备考!
初级会计备考重要知识点来啦~各位初级会计小伙伴,大家准备好要学习了吗?
2022年初级会计考试教材&大纲变化超40%,变化较大,所以不管是之前备考过的考生,还是没有备考过的考生,这些重点是大家开始学习时都必须要掌握的。
时间紧,任务重,现阶段各位考生该如何备考呢?
现在才想起来要学习了,无非以下两种情况:
有一定的会计知识基础,学起来可能会比小白要快一点,鉴于初级会计考试的难度,没必要太久之前开始学习,学习的战线拉得太长反而不利于备考。
有这样想法的考生,肯定是属于对自己特别有信心的,如果你也属于此类考生的话,需不需要买课,买什么课对于自己来说应该是非常了解的。
之前没有备考,并且没有基础,想临时抱佛脚,不过,现在开始抱佛脚,还为时不晚,有机会补救!
假期综合症该如何破?春节假期已结束,应该如何快速调整学习和工作状态呢?
☛保证充足的睡眠
尽快调整生活作息,尽早休息,补充睡眠,尽快恢复生物钟的正常运转。
☛多吃有机蔬果
合理饮食,多吃水果、绿叶蔬菜,清一清肠胃。
☛合理分配时间
将自己的精力和心态调整到工作和学习上,制定2月份的工作和学习计划。
☛加强身体锻炼
利用业余时间参加一些运动,比如跑步、跳绳、瑜伽等运动。
☛拒绝各种诱惑
网络带来便利的同时也带来了诱惑,我们在学习备考的时候,一定要保持环境的安静,拒绝各种诱惑。
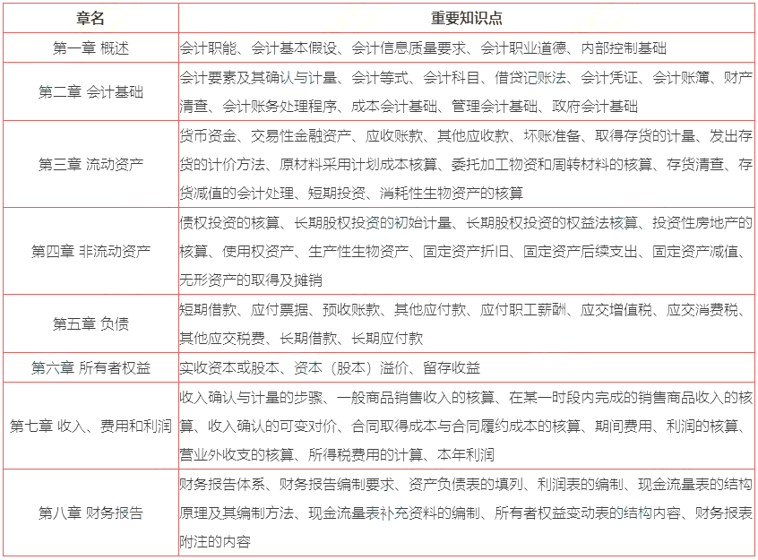
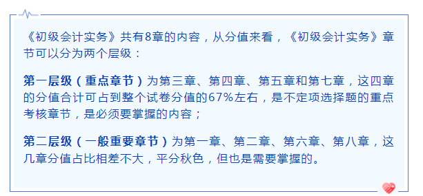
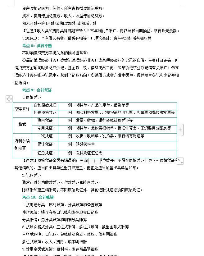
《初级会计实务》精讲考点
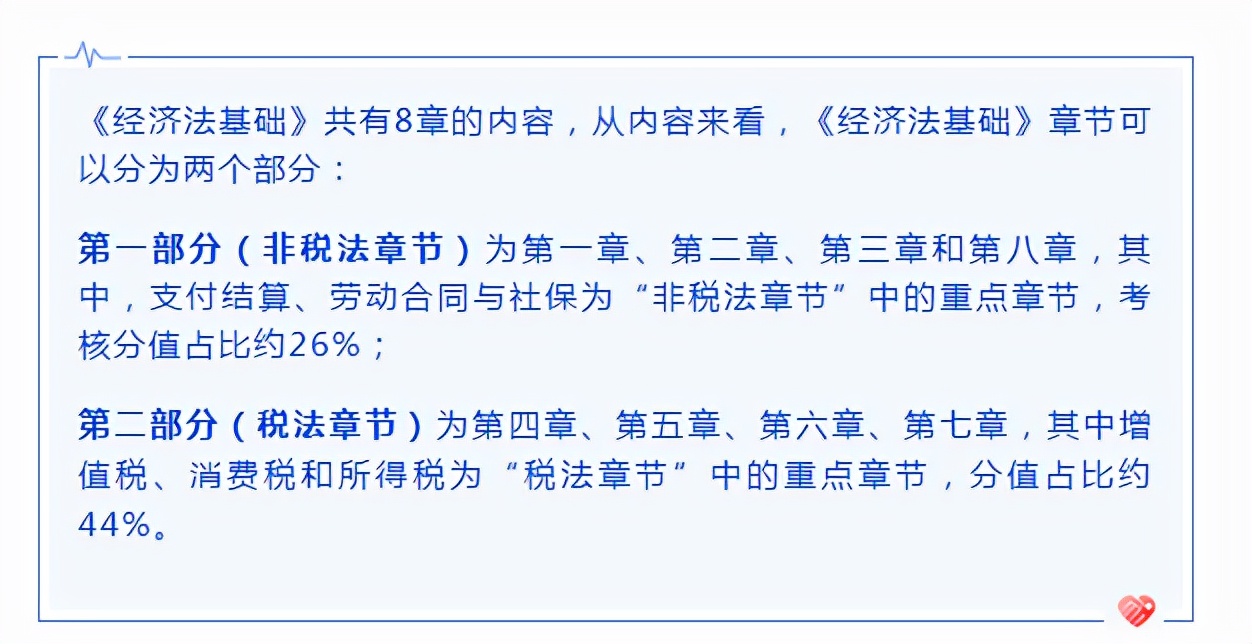
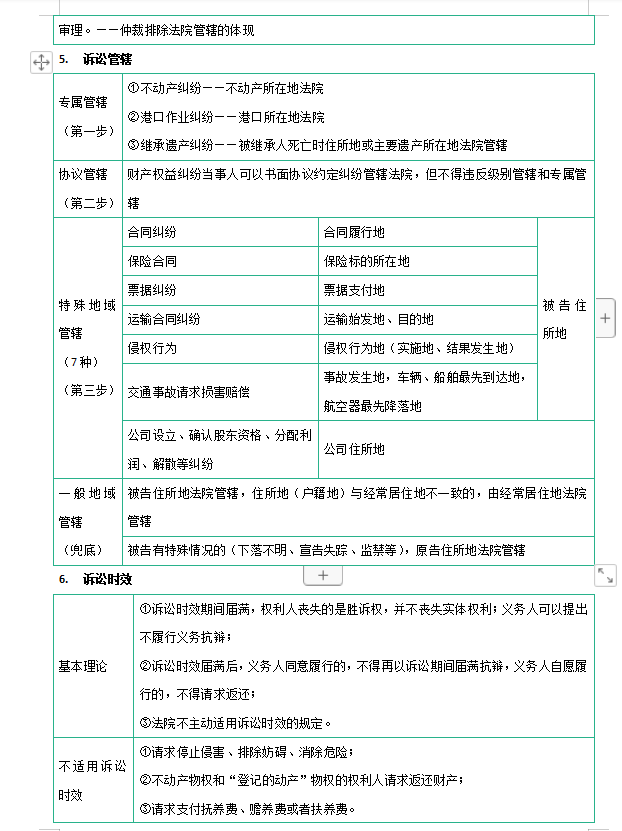
《经济法基础》64个高频考点
文章篇幅有限,有需要的可以
评论回复【初级会计】领取
版权声明:我们致力于保护作者版权,注重分享,被刊用文章【初级会计必背知识点(分清重点高效备考)】因无法核实真实出处,未能及时与作者取得联系,或有版权异议的,请联系管理员,我们会立即处理! 部分文章是来自自研大数据AI进行生成,内容摘自(百度百科,百度知道,头条百科,中国民法典,刑法,牛津词典,新华词典,汉语词典,国家院校,科普平台)等数据,内容仅供学习参考,不准确地方联系删除处理!;
工作时间:8:00-18:00
客服电话
电子邮件
beimuxi@protonmail.com
扫码二维码
获取最新动态
