(报告出品方/作者:中信建投证券,赵然)
1.1 公司历史沿革
世界上第一家电子交易所,自带创新基因:纳斯达克成立于1971年,最初是非营利组织美国全国证券交易商协会 (NASD,即FINRA前身)旗下的交易机构。作为世界上第一家电子交易所,纳斯达克没有交易大厅,股票经纪人们改 变了他们在交易大厅喊价的方式转而通过电脑屏幕获取报价,极大地提升了效率。
1.2 公司股权结构
纳斯达克股权结构较为集中,财务投资者持股比例较高。2008年,为收购瑞典OMX集团,纳斯达克同意迪拜交易所 (Borse Dubai Ltd)成为合并后的纳斯达克-OMX集团的大股东以换取迪拜交易所停止对OMX集团的竞价收购。目前, 迪拜交易所共持有其纳斯达克集团18.08%的股份,为其第一大股东。此外,公司财务投资者持股比例较高,包括先 锋集团、资本集团公司、贝莱德集团等在内的投资管理机构共持有公司59.1%的股份。
1.3 公司组织架构
纳斯达克是世界领先的交易所集团。目前,纳斯达克在北美和欧洲共运营有16家交易所和一家清算所,为客户提供 股权衍生品交易和清算、股票现货交易和FICC交易和清算服务。此外,纳斯达克还于2018年设立了纳斯达克私人市 场(Nasdaq Private Market),为未上市公司的股票期权提供撮合交易。
1.4 公司管理团队
纳斯达克拥有专业化、多元化、国际化的管理团队。公司高管团队履历丰富,均具有丰富的行业经验。随着公司不 断通过兼并收购实现快速扩张,被收购公司的核心管理团队亦被成功吸纳,保证了业务发展的稳定性和多元性。
1.5 公司财务分析
受益于全球资本市场景气,纳斯达克营业收入快速增长。2021年,受全球资本市场景气及完成收购Verafin等因素影 响,纳斯达克共实现营业收入58.86亿美元;扣除交易相关费用后净营业收入为34.20亿美元,同比增长17.8%。
2.1 市场服务
纳斯达克的市场服务分部包括股权衍生品交易和清算、股票现货交易、FICC和交易管理服务,是纳斯达克的主要收 入来源。2021年受全球资本市场活跃度较高等因素影响,扣除交易相关费用后(下同)市场服务分部共实现收入 12.41亿美元,同比增长12.0%,占总营业收入的36.3%。其中,股权衍生品交易和清算业务收入为4.14亿美元,占比 33.3%;股票现货交易业务收入4.44亿美元,占比35.8%;FICC业务收入0.59亿美元,占比4.8%;交易管理业务收入 3.25亿美元,占比26.2%。
2.2 企业平台
纳斯达克的企业平台分部涵盖了上市服务和IR&ESG服务,能够为上市企业和非上市企业提供全流程的资本市场解决 方案。2021年受上市企业数量大幅增长等因素影响,企业平台分部共实现收入6.13亿美元,同比增长17.7%。其中, 上市服务部分收入为3.87亿美元,同比增长26.1%,占比63.13%;IR&ESG服务部分收入为2.26亿美元,同比增长5.6%, 占比36.87%。
2.3 投资情报
纳斯达克的投资情报分部主要是向全球的投资者提供纳斯达克市场数据和分析工具。纳斯达克在2018年收购了市场 分析工具提供商eVestment和Quandl,并将其收入划归分析工具部分单独列示;2020年,纳斯达克收购了投资组合管 理解决方案提供商Solovis,并将其与旗下的市场分析工具进行整合。2021年投资情报分部共实现收入10.76亿美元, 同比增长19.8%。其中,市场数据部分实现收入4.14亿美元,同比增长3.8%,占比38.48%;指数部分实现收入4.59亿 美元,同比增长41.7%,占比42.66%,首次超过市场数据占比第一;分析工具部分实现收入2.03亿美元,同比增长 16.0%,占比18.87%。
2.4 市场技术
纳斯达克的市场技术分部主要是向全世界的金融机构提供市场基础设施和反金融犯罪技术解决方案。截至2021年底, 纳斯达克为全世界50多个国家的130多个市场参与者和监管机构提供技术解决方案,客户范围涵盖交易所、清算机构、 买方和卖方机构等,交易标的包括证券、衍生品和数字货币等。此外,纳斯达克还为香港赛马会、空中客车等非金 融机构提供技术服务。2021年,由于完成了对反金融犯罪技术提供商Verafin的收购,公司市场技术分部共实现收入 4.63亿美元,同比增长29.7%。其中新签署订单金额3.78亿美元,同比增长57.5%。年度经常性收入(ARR)达4.28亿 美元,同比增长51%。
3.1 不断变革、持续领先的市场技术
纳斯达克是世界上第一家电子交易所,自带创新基因。纳斯达克成立于1971年,全称为美国全国证券交易商协会自 动报价表(National Association of Securities Dealers Automated Quotations)。诞生之初纳斯达克就抛弃了 传统交易所由交易员在“公开喊价池”里一边大声喊着指令一边挥舞手势的模式,转而使用电子计算机获取报价并 通过电话下单交易。这样创新性的交易模式极大地提升了交易的准确度和效率,使得纳斯达克在诞生之初就获得了 在全球交易技术领域的领先地位。
3.2 围绕主业横向+纵向收购实现飞轮效应
公司预计,围绕交易所基础业务派生的相关业务拥有巨大市场空间。其中,市场技术板块潜在市场(TAM)预计将达 到260亿美元,可触达市场(SAM)也将达到95亿美元。对比公司2021年4.63亿美元的收入还有21倍的增长空间;市 场分析业务TAM和SAM预计分别为190亿美元和70亿美元,对比公司2021年2.03亿美元的收入有将近34倍的增长空间。 为了抓住市场机遇实现快速扩张,公司围绕基础的交易所业务通过横向+纵向收购积极布局相关产业,实现飞轮效应。
4.1 流动性是证券市场的生命线
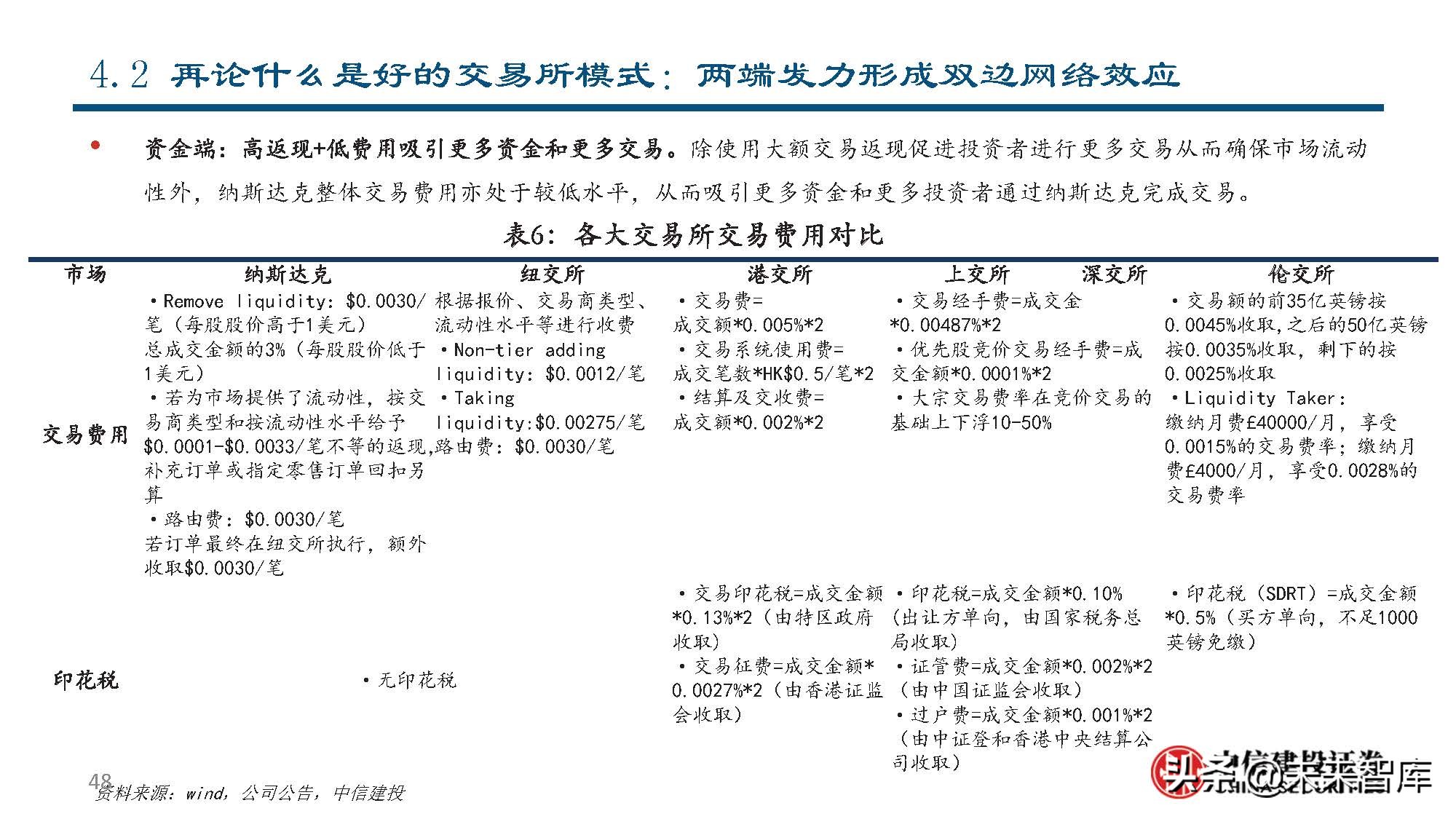
流动性是所有证券市场的生命线,较高的流动性能够更好地发挥价格发现功能,增加交易的确定性并提高资金的运 行效率。以换手率统计,纳斯达克市场流动性大幅领先于其他发达市场证券交易所,仅次于散户占比较高的上交所、 深交所和韩国证交所。2021年,纳斯达克区间日均换手率达2.62%,继续延续在全球主要交易所中的领先地位。纳斯 达克市场的特点及采取的包括高额交易回扣、竞争性做市商制度等多种措施保证了市场流动性良好。
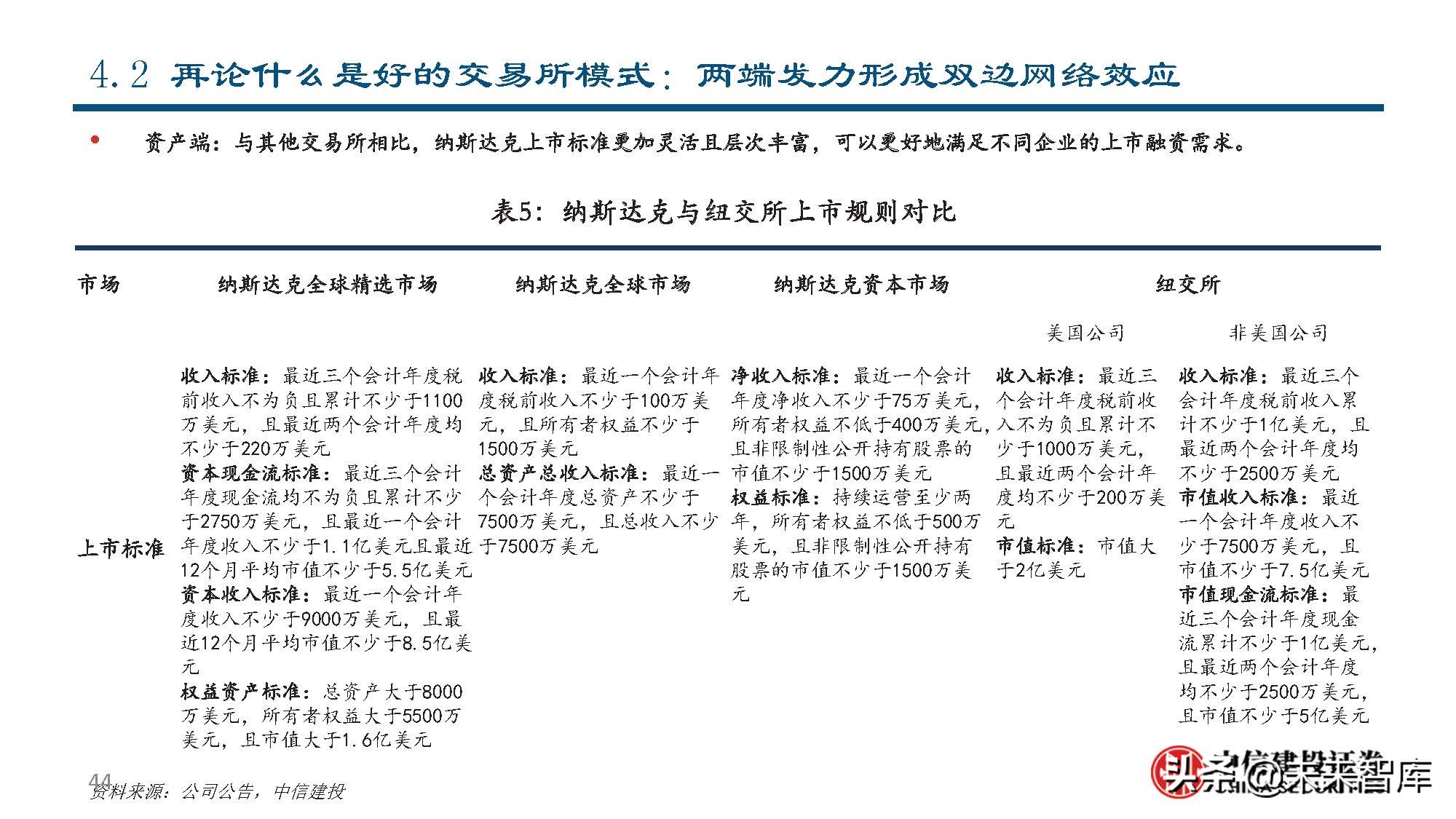
4.2 两端发力形成双边网络效应
交易所的核心功能即在于链接资产端和资金端,为证券交易提供平台。丰富的交易资产(上市公司股票及金融衍生 产品)能够更好地满足投资者需求从而吸引更多资金,而更多的投资者和更活跃的交易也能提升市场流动性、提高 资产估值水平从而吸引更多资产聚集。因此,交易所模式具有显著的双边网络效应特征。纳斯达克在资产端(上市 公司)和资金端(投资者)两端同时发力,在吸引更多公司上市的同时吸引更多交易,形成了显著的双边网络效应。
4.3 垂直型清算平台利润丰厚
由于历史和美国资本市场制度原因,纳斯达克无法涉足利润丰厚的交易后业务。结算清算等交易后收入颇丰,清算 所等机构无需为维持流动性而支付高额费用,还能利用保证金形成的资金池赚取投资收益。在美国,由于时代背景 和市场制度因素,证券托管清算公司(Depository Trust and Clearing Corporation ,DTCC)及其附属机构全国 证券清算公司NSCC(National Securities Clearing Corporation)负责几乎所有的股票现货清算业务,而股权衍 生品的清算则由期权清算公司OCC(Options Clearing Corporation)负责。纳斯达克旗下的Nasdaq Clearing仅在 欧洲市场运营,无法在美国市场涉足利润丰厚的交易后业务。而在香港市场上占垄断地位的香港交易所2021年结算 业务收入达62.42亿港元,占营业收入的37.9%,是其第一大收入来源。
4.4 重视经常性收入熨平市场波动
受宏观经济和市场环境影响,交易所基本的市场服务业务收入波动性较大。市场服务是交易所的基本功能;作为资 本市场基础设施,交易所向市场参与者提供报价、交易等一系列服务并按照一定的比例从中收取交易费用作为收入 来源,因此交易业务收入与证券交易额和交易量之间呈现出高度的相关性。然而,受宏观经济和市场环境影响,证 券交易额和交易量会出现剧烈的波动,因此证券交易所的收入往往也容易随之呈现出较大的波动性。
(本文仅供参考,不代表我们的任何投资建议。如需使用相关信息,请参阅报告原文。)
精选报告来源:【未来智库】。未来智库 - 官方网站
版权声明:我们致力于保护作者版权,注重分享,被刊用文章【控股企业(纳斯达克公司研究)】因无法核实真实出处,未能及时与作者取得联系,或有版权异议的,请联系管理员,我们会立即处理! 部分文章是来自自研大数据AI进行生成,内容摘自(百度百科,百度知道,头条百科,中国民法典,刑法,牛津词典,新华词典,汉语词典,国家院校,科普平台)等数据,内容仅供学习参考,不准确地方联系删除处理!;
工作时间:8:00-18:00
客服电话
电子邮件
beimuxi@protonmail.com
扫码二维码
获取最新动态
