如果想一年通过三科中级会计考试还是很有难度大的,考生要为此付出巨大的努力和汗水。如果全职备考初级会计可能相对比较容易一点,但如果在职备考想要在一年之内通过三科中级会计考试还是有难度的。
即使有难度,但一年高分通过三科中级会计考试的小伙伴也是大有人在的。只要能用对考试方法,做好考试规划,选择正确的考试材料,一年通过三科中级会计考试会很简单。
中级会计考试相比较于初级会计考试,报考条件还是相对比较严格的。各位小伙伴们先来看下,自己是否符合中级会计考试的报考条件吧!
(一)报名参加中级会计资格考试的人员,应具备下列基本条件:
1.遵守《中华人民共和国会计法》和国家统一的会计制度等法律法规。
2.具备良好的职业道德,无严重违反财经纪律的行为。
3.热爱会计工作,具备相应的会计专业知识和业务技能。
(二)除具备基本条件外,还必须具备下列条件之一:
1.具备大学专科学历,从事会计工作满5年。
2.具备大学本科学历或学士学位,从事会计工作满4年。
3.具备第二学士学位或研究生班毕业,从事会计工作满2年。
4.具备硕士学位,从事会计工作满1年。
5.具备博士学位。
6.通过全国统一考试,取得经济、统计、审计专业技术中级资格。
(三)本公告所述学历或学位,是指经国家教育行政部门认可的学历或学位。
《中级会计实务》
基础牢固,掌握分录,计算正确
该科目分录多,知识点有难度,需要考生有一定的会计基础知识,所以在学习过程中,必须严格要求自己,不可松懈。想要顺利达到60分,必须有基础。复习过程中要重视基础知识点的掌握,同时搭配习题查缺补漏,做往年真题和预测模拟习题,最后一定要进行机考模拟训练。
《财务管理》
公式记准,计算不丢分
该科目计算众多,想要牢记计算公式并不容易,一定要下功夫记忆。基础是做对一切题型的根本,没有基础,很难做对习题。自己衡量考试重点难度比较高,我们可以选择比较好的网课跟着老师一起学习。
《经济法》
背对法条,记清税率
该科目记忆背诵点居多,想要通过本科目的考试,一定要在记忆背诵方面苦下功夫,在理解的基础上记忆,重点章节要用更多时间和经历,最后搭配历年真题和全真模拟卷来进行系统学习。
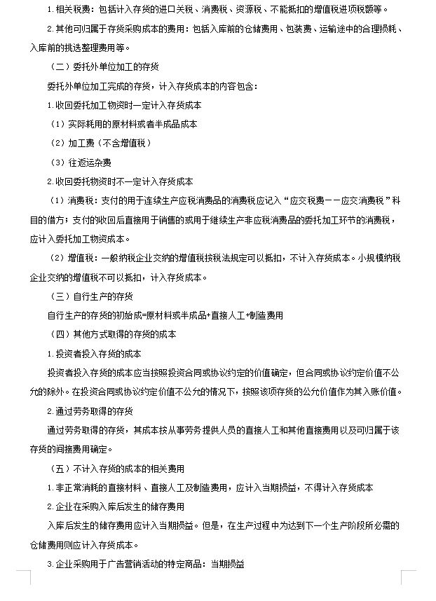
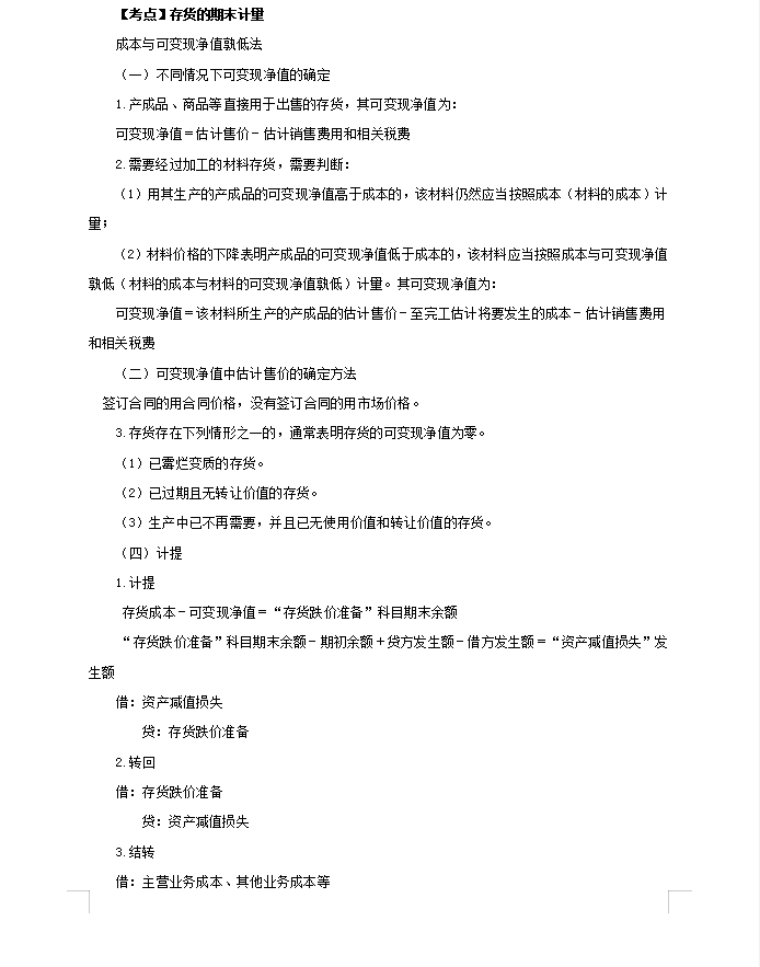
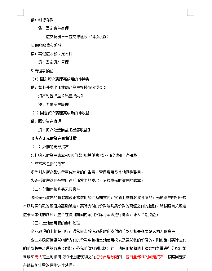
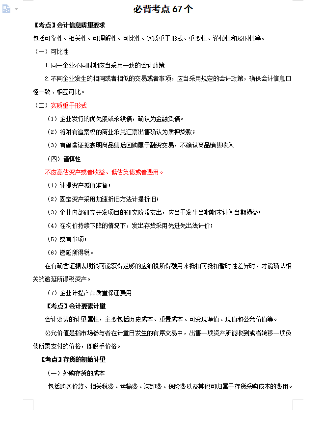
《中级会计实务》必背考点67个《经济法》必背考点105个《财务管理》必背考点93个
文章篇幅有限,内容较多
但沐沐已经为大家全部整理好啦!快来打印领取吧!
评论“中级资料”,即可免费领取文章中所有资料。
版权声明:我们致力于保护作者版权,注重分享,被刊用文章【中级会计机考好过吗(中级会计考试想要一年通过三科)】因无法核实真实出处,未能及时与作者取得联系,或有版权异议的,请联系管理员,我们会立即处理! 部分文章是来自自研大数据AI进行生成,内容摘自(百度百科,百度知道,头条百科,中国民法典,刑法,牛津词典,新华词典,汉语词典,国家院校,科普平台)等数据,内容仅供学习参考,不准确地方联系删除处理!;
工作时间:8:00-18:00
客服电话
电子邮件
beimuxi@protonmail.com
扫码二维码
获取最新动态
