2019年6月,市委办公厅、市政府办公厅发文《关于服务“六大行动”打造人才生态最优城市的意见》(市委办发〔2019〕41号),对来杭工作的全球本科及以上学历应届毕业生(含毕业5年内的回国留学人员、外国人才)发放一次性生活补贴,其中本科1万元、硕士3万元、博士5万元。具体如何申请办理?往下看。
申请对象为全球本科及以上学历应届毕业生〔国内高校应届毕业生学习形式应为全日制,国(境)外高校应届毕业生学历学位需经国家教育部留服中心认证〕。
同时需满足以下条件:
▲毕业时间在2019年6月3日(含)之后;
▲申请时限内在我市用人单位就业或自主创业,按规定缴纳社会保险。
毕业时间认定。国内高校应届毕业生以学历证书上载明的毕业时间为准,国(境)外高校应届毕业生以教育部留学服务中心学历学位认证书上载明的毕业时间为准。学历证书或教育部留学服务中心学历学位认证书上载明具体年月日的,以载明的日期为准;仅载明毕业年月,未载明具体日期的,毕业时间以当月最后一天认定。
用人单位应满足以下条件:
▲市本级所属或区、县(市)所属行政事业单位;
▲税收收入缴入市本级国库或区、县(市)级国库的各类企业;
▲发证机关为市级或区、县(市)级政府管理部门的其他用人单位(社会团体、民办非企业、基金会等)。
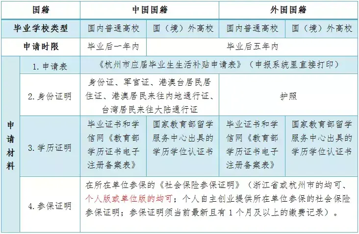
申请时限为毕业后一年内(回国留学人员、外国人才申请时限放宽至毕业后五年内)。
申请人均须满足毕业时间在2019年6月3日(含)之后这一条件。
申请表、身份证明、学历证明、参保证明。
参保证明,在所在单位参保的《社会保险参保证明》(浙江省或杭州市的均可、个人版或单位版的均可;个人自主创业提供所在单位参保的社会保险参保证明;参保证明须当前最新且有1个月及以上的缴费记录)。
杭州市区(不含临安区)参保人员,系统点击“自动获取”可自动上传参保证明;获取失败或其他区域参保人员请自行打印参保证明后上传。
其他材料说明详见申请指南。
即日起申报受理。
登录杭州市人力资源和社会保障局网站→高层次人才网上服务专窗→高层次人才分类认定申报系统,即可进行办理。申报、受理、审核环节均通过网上办理,无需现场提交材料。
7个工作日补贴发放到位
审核通过的申请人,需前往杭州银行指定网点办理一张人才卡,7个工作日补贴即可发放到位。
杭州银行人才卡办理网点
1.杭州主城区(上城区、下城区、江干区、拱墅区、西湖区、滨江区、钱塘新区)所有杭州银行网点均可办理人才卡。
2.其他区、县(市)杭州银行受理网点:
3.杭州银行人才卡办理咨询电话:0571-95398
4.一次性办理人才卡人数超过50人的用人单位,可联系杭州银行提供上门办卡服务,服务电话:0571-88842599。
5个区县(市)工作满3年再加码
在富阳区、临安区、桐庐县、淳安县、建德市等西部区、县(市)领取补贴后,在所在区(县、市)连续工作满3年,可再次申请本科1万元、硕士3万元、博士5万元一次性补贴,其他申请条件不变。
再申请时,需提供在西部区(县、市)连续3年社会保险参保证明。
其他
1.申请人只能享受一次应届毕业生生活补贴。
2.在职人员获得全日制普通高校毕业证书或国(境)外高校学历学位的,不纳入应届毕业生生活补贴范畴。
3.毕业时间为2019年6月2日(含)之前的申请人按《杭州市新引进应届高学历毕业生生活补贴发放实施办法》(杭人社发〔2017〕106号)执行。
特别提醒
通过虚假材料或虚构劳动关系等方式骗取生活补贴,属于骗取财政资金行为,涉嫌诈骗,一经查实,将移送有关机关处理,同时可能影响个人征信记录。
政策咨询电话
杭州市应届高学历毕业生生活补贴申请指南
◆◆申请条件◆◆
◆◆申请材料◆◆
备注:
1.申请日期认定。以申请人用人单位首次向受理审核部门网上递交申请材料的时间为准。
2.毕业时间认定。国内高校应届毕业生以学历证书上载明的毕业时间为准,国(境)外高校应届毕业生以教育部留学服务中心学历学位认证书上载明的毕业时间为准。学历证书或教育部留学服务中心学历学位认证书上载明具体年月日的,以载明的日期为准;仅载明毕业年月,未载明具体日期的,毕业时间以当月最后一天认定。
3.关于部分国外高校学历学位证书延迟发放的特殊性,允许申请人提供该校出具的获得学历学位证明和教育部留学服务中心证明替代国家教育部留服中心的学历学位认证书。
4.申请人属于劳务派遣人员的,由实际用工单位进行审核申报,申报时需同时提供实际用工单位与劳务派遣公司签订的有效期内劳务派遣合同。
◆◆申请流程◆◆
来源:杭州发布
版权声明:我们致力于保护作者版权,注重分享,被刊用文章【学位证延迟发放证明(发钱啦)】因无法核实真实出处,未能及时与作者取得联系,或有版权异议的,请联系管理员,我们会立即处理! 部分文章是来自自研大数据AI进行生成,内容摘自(百度百科,百度知道,头条百科,中国民法典,刑法,牛津词典,新华词典,汉语词典,国家院校,科普平台)等数据,内容仅供学习参考,不准确地方联系删除处理!;
工作时间:8:00-18:00
客服电话
电子邮件
beimuxi@protonmail.com
扫码二维码
获取最新动态
