你知道月末生产成本的结转有哪几个步骤吗?每到月末的时候,会计们就开始对所有的记账凭证进行汇总,然后就开始核对账目。
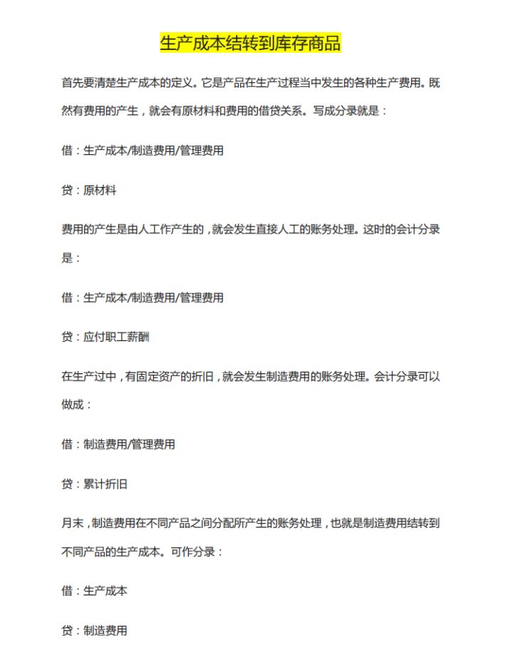
把本期会计科目下的发生额转移到其他的会计科目。在月末结转的过程中,生产成本的结转可是一个很重要的环节。(文末可抱走)
首先是制造费用的结转,其次是完工产品制造成本的结转,还有销售成本的结转,最后是把生产成本结转到库存商品上。今天我就把我总结的会计月末生产成本结转的四大步骤和月末结转的会计分录大全分享给大家,一起来看看吧~
(1)计算制造费用的分配率
(2)计算各种产品应负担的制造费用
(3)根据计算结果编制结转分录
月末编制会计报表
1、月末,结转制造费用
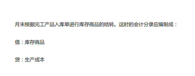
2、月末,结转完工入库产品
3、月末,计提附加税
4、计提固定资产折旧
5、结转营业收入
6、结转利得
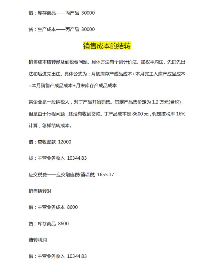
7、结转销售成本
8、结转营业成本
9、结转损失
10、结转费用
11、结转税金
12、计提所得税
13、结转所得税
14、月末,结转应交增值税
......
篇幅有限,会计月末生产成本的结转就先到这里,有完整的,希望能帮到大家。
版权声明:我们致力于保护作者版权,注重分享,被刊用文章【成本结转会计分录(32岁女会计熬夜总结)】因无法核实真实出处,未能及时与作者取得联系,或有版权异议的,请联系管理员,我们会立即处理! 部分文章是来自自研大数据AI进行生成,内容摘自(百度百科,百度知道,头条百科,中国民法典,刑法,牛津词典,新华词典,汉语词典,国家院校,科普平台)等数据,内容仅供学习参考,不准确地方联系删除处理!;
工作时间:8:00-18:00
客服电话
电子邮件
beimuxi@protonmail.com
扫码二维码
获取最新动态
