马上就又到月末了,会计们又要忙起来了,不要着急,小编已经把月末结转流程及分录给你准备好了,随时奉上。文末附有年末关账的准备工作及税务自查自检等资料,先来和小编一起看看吧~
(文末可免费领取完整版月末结转流程及分录资料)
1、成本归集与结转
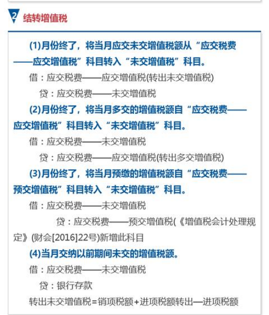
2、结转增值税
3、计提费用及税金
4、结转当期损益
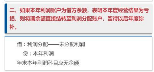
5、利润分配(仅年末)
会计月末结转制造费用入成本的分录
........
1、库存资金如何关账
2、往来如何关账
3、库存如何关账
4、固定资产如何关账
5、年底关账前的税务风险
6、年底关账税前扣除凭证的自查要点
...........
文章篇幅有限,小编今天就先跟大家分享到这里了,想要领取月末结转流程及分录+年底关账资料的小伙伴,下方有领取方式哦
在评论区留言“学习”,并转发收藏
然后点击小编头像,私我回复:资料,即可免费领取
版权声明:我们致力于保护作者版权,注重分享,被刊用文章【增值税月末结转会计分录(月末结转流程)】因无法核实真实出处,未能及时与作者取得联系,或有版权异议的,请联系管理员,我们会立即处理! 部分文章是来自自研大数据AI进行生成,内容摘自(百度百科,百度知道,头条百科,中国民法典,刑法,牛津词典,新华词典,汉语词典,国家院校,科普平台)等数据,内容仅供学习参考,不准确地方联系删除处理!;
工作时间:8:00-18:00
客服电话
电子邮件
beimuxi@protonmail.com
扫码二维码
获取最新动态
