很多会计初学者,都会遇到这样的问题,没有很好地方法选择会计分录中借贷方,到底这个科目是借增贷减,还是借减贷增。靠强行记忆,非常不利于学习和提高。小编收集[330分录大全电子版资料]文章结尾免费领取!
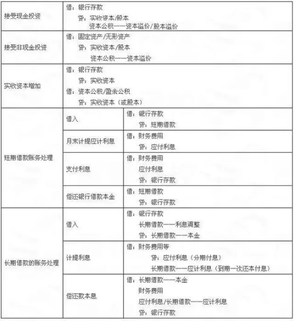
固定资产业务2.资金筹集业务
3.生产业务
4.材料采购业务
5.销售业务。
6.期间费用。
7.利润薪酬与分配
。。。。。。
文章篇幅有限,想要领取【330份分录电子版全套】
版权声明:我们致力于保护作者版权,注重分享,被刊用文章【借款的会计分录(一周教你学会会计分录)】因无法核实真实出处,未能及时与作者取得联系,或有版权异议的,请联系管理员,我们会立即处理! 部分文章是来自自研大数据AI进行生成,内容摘自(百度百科,百度知道,头条百科,中国民法典,刑法,牛津词典,新华词典,汉语词典,国家院校,科普平台)等数据,内容仅供学习参考,不准确地方联系删除处理!;
工作时间:8:00-18:00
客服电话
电子邮件
beimuxi@protonmail.com
扫码二维码
获取最新动态
