在统计众多事故过程中发现,多起死亡事故中,受害人戴了安全帽,但还是被物体打击或头部撞击地面致死。
安全帽保命瞬间
不要以为带安全帽是为了防止高空坠物
真有可能从地面腾空而起再打到头上
关键时刻还是靠安全帽保命!
1.佩戴安全帽不规范造成死亡事故
案例2:某建筑施工工地,一名戴着未系下颚带的安全帽的工人从起重机吊起的空心砖框下经过时,钢筋空心砖框将空心砖挤压破碎,其中一块空心砖碎块将这名工人的安全帽打翻掉落,另一块碎块砸中其头部,经送医院抢救无效死亡。
案例3:某建筑施工工地,一名戴着未系下颚带的安全帽的工人负责在起重机下将竹笆捆扎后悬挂到吊钩上,当竹笆吊起后,突然一片竹笆掉落下来,正好砸中其安全帽帽舌,将安全帽打翻在地,这名工人本能地后退时,不慎跌倒,后脑撞击地面,经医院抢救无效死亡。
案例4:某建筑施工工地,一名戴着未系下颚带的安全帽的工人在1.5米左右高的脚手架上作业时,不慎坠落地面,坠落过程中安全帽离开头部,该工人后脑部直接撞击地面,经医院抢救无效死亡。
2.未佩戴安全帽造成伤亡事故
案例1:12月1日中午11时30分左右,某混凝土构件有限公司起重操作员工陈某某与吴某某两人,在进行行车吊装水泥沟管作业。陈某某用无线遥控操作行车运行,挂钩工吴某某负责水泥沟管吊装。当行车吊装水泥沟管离地约20公分时,沟管出现摆动,碰撞陈某某小腿,致使陈某某后仰倒下,头部撞到身后堆放的水泥沟管内,经员工用厂车立即送县人民医院,抢救无效死亡。据调查,事故直接原因是陈某某在工作中,未按要求佩戴安全帽造成死亡事故。
案例2:8月7日上午10时00分,某水暖工程队安排姜某小组,负责更换10吨锅炉地下室水仓一段腐蚀钢管,并提示应佩戴好安全帽。10时20分管道施工员工姜某、屈某、张某和牛某到达作业现场,发现更换钢管必须进行仰焊,无法佩戴安全帽,姜某检查作业现场发现有一处工字钢梁容易碰到头部,并提醒牛某注意。10时35分焊工牛某焊接作业结束,在检查其它焊接部位时,由于空间狭窄,牛某不慎头部碰到工字钢梁上,造成头部表皮严重挫伤。
案例3:6月11日,湖南省某煤矿采煤工曾某某,进洞准备对机器进行维修,当时他将安全帽拿在手中而没有佩戴在头上,当他行至+116水平沿煤掘进工作面的时候,顶部突然发生冒顶掉落,曾某某被掉落的矸石砸中头部,当场失去意识。当班人员立即组织抢救,并将曾某某送去医院进行抢救,但因伤势过重,经抢救无效死亡。
案例4:5月30日,湖南省浏阳市某采石场,进行爆破作业时,一名碎石员工未佩戴安全帽,被飞溅的碎石击中头部当场死亡。
案例5:3月4日,山东省某钢结构公司4名维修员工在进行维修作业时,在无安全网,通道板的情况下,直接站在车间屋顶,身上安全带也未固定在可靠物体上。其中3名员工佩戴安全帽,另1名员工未佩戴安全帽,未佩戴安全帽的员工更换采光瓦用电钻退钉时,不慎踩到了非承重的采光天窗,且因佩带的安全带未固定,从高处坠落至地面,经现场抢救无效死亡。
3.佩戴劣质安全帽造成伤亡事故
案例1:4月7日,浙江省杭州市萧山区杭州乐园建筑有限公司建筑工地上,钢筋捆扎员工何某某和其他40多名员工一起,开始在工地上作业。由于工地头天运送来一批螺纹钢筋,要运到5楼楼顶。何某某在底楼先用钢丝捆绑起6根钢筋,往楼顶上吊。快吊到楼顶时,捆绑的钢筋中,有两根突然从18米高的地方滑落。尽管戴了安全帽,但其中一根钢筋还是戳穿安全帽直接插进了何××的大脑,另一根插入离他身体不到5厘米的泥土中。
据其他员工介绍,他所戴的安全帽只卖3.5元,质量很差,如果是质量好的安全帽,可能不会出现被穿脑的后果。
案例2:1月26日早上7时40分许,江苏省连云港市某工地上一名生产员工在整理材料时,一根长约50厘米、直径约有1厘米的钢筋突然从天而降,脑后刺穿安全帽插入该工人脑颅内,后被工友紧急送至连云港市中医院进行抢救。
4.未带防护帽,头皮被卷造成伤亡事故
案例1:某日,四川省资阳市某机械厂女车工李某来到车间,将头天做好的工件交给下道工序生产员工任某后,因为手里暂时没有要加工的零件,便未穿戴任何防护用品。由于任某进厂时间较长,技术好,李某便想带徒弟一起从他那里学点技术,于是叫徒弟彭某一起过来看任某操作。当李某招唿徒弟一起看任某操作时,不慎被车床脚踏板绊倒,头发被绞在飞速旋转的车床光杠上,头皮一下被撕开。10分钟后,120赶来,将李某从车床上解救下来送往医院。经抢救,李某脱离了生命危险,但缝合的头皮不能成活,头发也不能再生。
案例2:6月8日下午,浙江省台州市某公司员工沈某某在使用试色机过程中,由于违规操作,又没有佩戴防护帽,致使在操作过程中头发卷入传动轴,导致本人被挤压身亡。
案例3:3月5日,浙江省某锚具厂车工李某某正在操作型号为2535立式钻床攻丝(钻床速度为60转分)时,防护帽脱落到地上,在没有关闭设备的情况下,李某某低头捡防护帽抬头时将头发甩到钻杆上,钻杆将头发缠绕,同车间工人发现立即关闭设备电源,将李某某从钻床上救下,并报120急救送往医院救治,诊断为部分头皮脱落。
事故总是发生在偶然的一瞬间
正确佩戴安全帽能保命!
吊绳断裂,安全帽保命
钢板直接拍在工人头上
安全帽直接被拍碎
保了一命
命只有一条
请不要挑战你的幸运指数
请在工作时注意安全!
戴好安全帽
戴安全帽请系好帽带
再看一个实验,
未佩戴安全帽,直接爆裂
安全帽未系下颚带,瓜帽分离、西瓜破裂
正确佩戴安全帽,完好无损
安全帽佩戴时的注意事项
1.头顶与帽体内顶保持一定距离
因为缓冲衬垫的松紧由带子调节,所以人的头顶和帽体内顶部的空间垂直距离,一般在25mm~50mm之间,至少不要少于32mm为好。这样才能保证当遭受到冲击时,帽体有足够的空间可供缓冲,平时也有利于头和帽体间的通风。
2.下颊带必须扣在颌下并系牢
安全帽的下颊带必须扣在颌下并系牢,松紧要适度。这样不致于被大风吹掉,或者是被其他障碍物碰掉,或者由于头的前后摆动,使安全帽脱落。
3.不要为透气随便再行开孔
安全帽体顶部除了在帽体内部安装了帽衬外,有的还开了小孔通风。在使用时不要为透气而随便再行开孔,因为这样做将会使帽体的强度降低。
4.下颊带必须扣在颌下并系牢
安全帽的下颊带必须扣在颌下并系牢,松紧要适度。这样不致于被大风吹掉,或者是被其他障碍物碰掉,或者由于头的前后摆动,使安全帽脱落。
5.受过重击的安全帽均应报废
由于安全帽在使用过程中,会逐渐损坏。所以要定期检查,检查有没有龟裂、下凹、裂痕和磨损等情况,发现异常现象要立即更换,不准再继续使用。
任何受过重击、有裂痕的安全帽,不论有无损坏现象,均应报废。
6.严禁使用只有下颌带与帽壳连接的安全帽,也就是帽内无缓冲层的安全帽。
7.室内作业也要佩戴安全帽
特别是在室内带电作业时,更要认真戴好安全帽,因为安全帽不但可以防碰撞,而且还能起到绝缘作用。
8.无安全帽一律不准进入施工现场
9.注重清洁与保护
平时使用安全帽时应保持整洁,不能接触火源,不要任意涂刷油漆,不准当凳子坐,防止丢失。如果丢失或损坏,必须立即补发或更换。
作业中,突然.......
魂飞魄散......
“你干活的时候,为什么不戴安全帽?”
“天太热了我想凉快一会儿……”
“那我戴,戴,戴上……”
“NO! 安全帽不是这么戴的!”
首先要看好生产日期,保质期2年
Y字型帽带,耳前一根,耳后一根
戴上后,前后晃几下头,不松动才行
安全帽必须戴正,下颌带必须系紧
女员工戴安全帽一定要先把长头发盘起
不可以把头发露在安全帽外
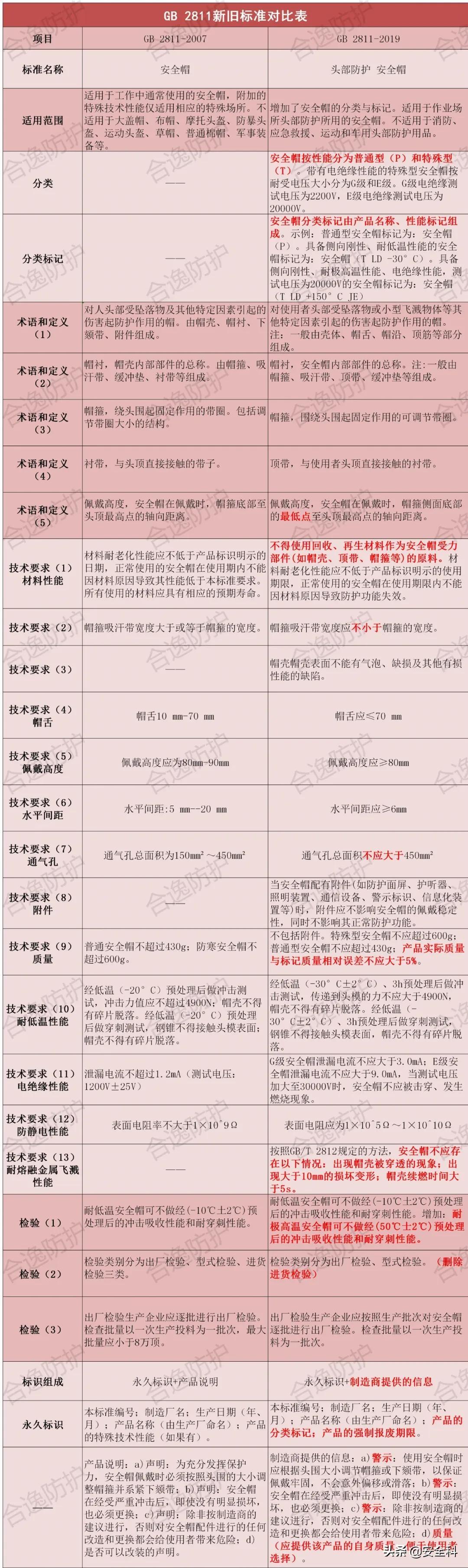
GB 2811-2019《头部防护 安全帽》,于2019年12月31日发布,2020年7月1日实施。本标准代替GB 2811-2007《安全帽》。
GB 2811-2019《头部防护 安全帽》与GB 2811-2007《安全帽》相比,主要技术变化如下表所示:
版权声明:我们致力于保护作者版权,注重分享,被刊用文章【未佩戴安全帽事故案例(通报)】因无法核实真实出处,未能及时与作者取得联系,或有版权异议的,请联系管理员,我们会立即处理! 部分文章是来自自研大数据AI进行生成,内容摘自(百度百科,百度知道,头条百科,中国民法典,刑法,牛津词典,新华词典,汉语词典,国家院校,科普平台)等数据,内容仅供学习参考,不准确地方联系删除处理!;
工作时间:8:00-18:00
客服电话
电子邮件
beimuxi@protonmail.com
扫码二维码
获取最新动态
