4月是大征期,所有人都要进行申报!关于企业所得税季报的难题,对于一位新手会计来说,可能是有些难为情了!
新来的实习会计,刚工作两周,就遇到了季报!带她的师傅问:对企业所得税季报申报表填写知道吗?只见新人摇摇头!
还好老会计有准备,把2022企业所得税季报申报表格式和填写说明,拿给她,让她照着填报,这下不会出错了吧!
不清楚企业所得税季报申报表如何填写的小伙伴,今天我们一起瞅瞅吧!
需要新手会计注意的是,不同征收方式对应的申报表也不同!A类季报申报表和B类季报申报表的格式和填写说明如下:
1.1A200000企业所得税月(季)度预缴纳税申报表(A 类)格式
1.2A200000企业所得税月(季)度预缴纳税申报表(A 类)填写说明
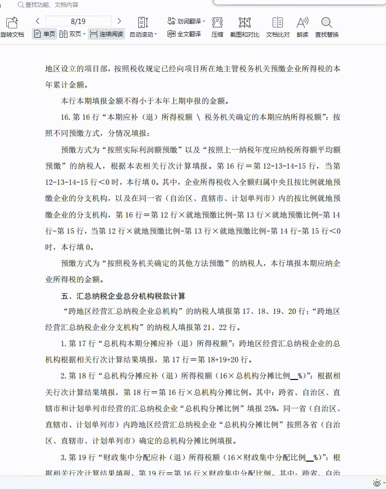
各个行次填报说明
2.1 B100000企业所得税月(季)度预缴和年度纳税申报表(B类,2018年版)格式
2.2 B100000企业所得税月(季)度预缴和年度纳税申报表(B类,2018年版)填写说明
上述内容就到这里了,【篇幅限制】!
版权声明:我们致力于保护作者版权,注重分享,被刊用文章【情况说明格式(会计必备)】因无法核实真实出处,未能及时与作者取得联系,或有版权异议的,请联系管理员,我们会立即处理! 部分文章是来自自研大数据AI进行生成,内容摘自(百度百科,百度知道,头条百科,中国民法典,刑法,牛津词典,新华词典,汉语词典,国家院校,科普平台)等数据,内容仅供学习参考,不准确地方联系删除处理!;
工作时间:8:00-18:00
客服电话
电子邮件
beimuxi@protonmail.com
扫码二维码
获取最新动态
