(报告出品方:上海大学管理学院,阿里巴巴)
1.1 医药 O2O 的政策约束逐步放宽
随着疫情防控成为常态化,医药电商与数字医疗也迎来了新的发展。医药的网上销售呈现出逐步放开的态势,可供网络销售的药品类别呈 现扩张趋势,而互联网医疗也在被广泛推进,借助互联网医疗改革的东风,医药 O2O 业务将 迎来新一轮的发展机会。
随着药品监管日趋规范化,医药行业将走出无序竞争,以“两票制”、带量采购为代表 的政策将促进行业更健康地发展。同时,推进线上医保支付打通、电子处方流转、网售处方 药解禁等将带来下一波网售药红利,促进医药电商渠道进一步打开。
1.2 医药 O2O 的市场规模增长迅速
受政策的利好作用影响,医药电商的市场规模继续高速增长。据艾媒咨询统计,我国医 药电商市场交易规模在 2020 年就达到了 1956 亿元,增长幅度高达 28.3%。随着政策的开放 与推进,医药行业将迎来新一轮的增长,市场规模将进一步扩大。
健康医疗行业也以其独特的互联网优势在抗击疫情中发挥了重要作用,大健康产业发展 态势向好,居民逐步提高对健康的关注度。艾媒咨询数据显示,2020 年中国大健康产业整 体营收规模达到 7.4 万亿元,增幅为 7.2%。医药 O2O 行业在 2020 年迎来重大普及发展的历 史机遇期,在疫情持续的背景下,医药 O2O 有望迎接一轮新的规模扩张。
1.3 医药 O2O 的消费需求日益增长
根据我国第七次人口普查结果显示,与 2010 年相比,我国人口数量仍在增长,少儿人 口比重回升,说明生育政策的调整取得了积极成效,人口总量的增长说明在现阶段下,我国仍存在人口红利。同时,人口老龄化的程度进一步加深,少儿人口和老年人口的增加,可以 预期到医疗药品行业仍存在较大的发展空间。而根据普查数据,城镇居民的比例正在大幅增 加,全国城镇化规模的扩大将大大利于 O2O 类医药电商行业的持续发展。
我国电商产业发展迅速,居民网上消费习惯基本养成。根据前瞻产业研究院数据显示, 2010-2019 年,我国电子商务交易规模从 4.55 万亿元增长至 34.81 万亿元,年均复合增速 达 25%。随着互联网的快速发展,在 2020 年前,我国网上零售额一直保持增长趋势,且增 长率大于 GDP 增长率,由此可推得,居民的网上消费习惯已经养成,这种消费习惯将大大有 利于医药电商的持续发展。随着消费者消费行为的改变、政策对互联网医疗的大力扶持以及 行业与技术的持续发展,再到从医到药和从药到医的互相融合,医药电商将进一步展现活力。
医疗服务线上闭环逐步完善,更多流程实现线上化,患者就医行为改变,大众对于互联 网医疗的认知度和认可度迅速攀升。作为互联网医疗的重要组成部分,医药电商也随之成长 起来。据易观数据调查显示,国内居民人均可支配收入稳步上升,消费模式正在升级,随着 人们健康意识的增强,医疗保健消费支出占比也在逐渐上升,为医药电商奠定了需求基础。
1.4 医药 O2O 的产业发展基础雄厚
技术的持续发展进步为 O2O 模式的医药电商行业带来了诸多改善和变化。电商形式降 低了线下人工服务的成本,让用户在药物的购买上获得更高效、更轻松的体验。基于互联网 大数据的药物在仓储、运输上可更合理更经济地分配,降低了储存、运输成本。技术的提升 也减少了用户在药物消费时的配送时间,解决了居民在有紧急需求的时候由于等待时间过长 而流失的难题。这将增加医药 O2O 的线上成单量,进一步推动医药 O2O 市场规模的扩大。另外据艾媒 咨询在线外卖调查显示,2020 年外卖的使用用户达到 4.56 亿,现有的医药 O2O 大多基于外 卖配送平台,这将为医药 O2O 带来大量的潜在用户。
2.1 医药在线平台简述
2.1.1 互联网医药发展历程
2005 年第一张医药电商牌照的颁布,开启了中国互联网医药模式的序幕。而后互联网 医药经历了初创期、成长期、发展期和洗牌期四个发展历程,至今诞生了多种模式融合发展 的竞争局面。医药电商提供的具体医药交易服务包括:药品生产或经营企业和医疗机构之间 (B2B)的药品交易服务、向终端消费者提供药品(B2C)的交易服务以及线上经营药企直接 向线下消费者提供药品(O2O)的教育服务。
首先,面向药企的 B2B 模式是通过 B2B 平台替代传统的多级分销商,链接医药生产企业 和医院、诊所及药店等终端机构,提高企业与采购商、供应商间的沟通与交易效率,带来供 应链体系的升级。B2C 模式是通过医药生产、批发/零售企业入驻第三方电商平台或自建平 台,为消费者提供医药一站式的网上电商平台,为药企形成集群效应,解决医药企业存在的 推广难,招商难、盈利难等问题。O2O 模式则是基于线下药店,利用现存资源,将门店的功 能从售药转变为体验、提货和配送,贴合当地需求,完成和用户的最终接轨。(报告来源:未来智库)
2.1.2 医药 O2O 与传统医药模式对比
医药 O2O 模式是基于线下药店,利用互联网技术,将平台作为中介,满足消费者用药咨 询、药品购买等需求,与传统医药相比,医药 O2O 模式具有时效快、提高门店坪效等特点; 反过来,线下门店能为线上商城积累人气,形成品牌效应。随着医保支付的试点实行,在线 问诊、医保支付、送药到家的闭环也是未来的趋势之一。
2.1.3 从医药 O2O 行业到饿了么平台——发现共性问题
(1)运营成本高:第三方平台往往会从药店与消费者的交易中抽取佣金,药店利用第三方平台进行配送时, 还需要承担配送费,整体成本高昂,大大缩小了零售药店的毛利。
(2)触达用户难:在 O2O 模式中,药店不能准确掌握消费者的数据,第三方平台提供的大多是运营数据, 触达用户存在困难,不能建立起相应的用户档案,缺乏用户洞察,使药店处于被动地位,无 法进行用户管理与精准营销。
(3)流量增长慢:医药 O2O 目前还没有成为创造增量的模式,只是对现有存量进行重新分配,目前大部分 药店无法脱离第三方 O2O 平台,流量完全掌握在平台手里。
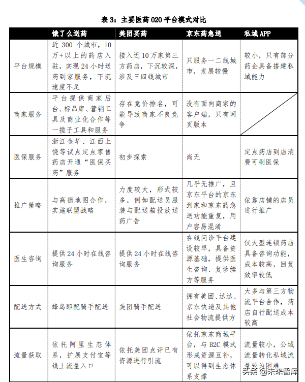
2.2 医药 O2O 平台模式对比
目前医药 O2O 平台发展规模较大的有:饿了么送药、美团买药、京东药急送和部分私域 APP,下面主要对这几大平台进行对比。
2.3 医药 O2O 平台主体参与流程
药店在医药 O2O 平台中主要有采购药品和售卖药品两种业务需求。当药店的药品库存 不足时,药店需要在 B2B 平台或通过传统渠道采购药品;当药店接收到消费者的订单信息 时,要完成拣货、包装等操作,等待配送员取货。对于消费者而言,当其产生购药需求后, 在医药 O2O 平台上进行浏览,选定药店、药品,可以选择普通支付和医保支付两种方式,如 需进行咨询可接入到互联网医院进行询诊。
医药零售商家作为医药 O2O 环节的关键基石,本章将从医药零售发展规模、中美医药零 售企业对比分析、国内典型商家案例分析以及商家在 O2O 平台上所遇到的困难和亟待解决 的问题出发,深入为医药商家数字化转型赋能。
3.1 医药零售商家现状
受疫情、集采持续推进和终点监控目录影响,公立医院终端近年来首次出现负增长,2020 年销售额为 7.777 亿元,同比增长-11.0%;县级公立医院医药销售额达 2735 亿元,同比增 长-14.8%。然而零售药店终端在三大终端受疫情影响最小,恢复较快。2020 年销售额达 4330 亿元,同比增长 3.2%。其中实体药店销售额 4087 亿元,同比增长 0.7%,网上药店市场销售 额 243 亿元,同比增长 75.6%。
根据米内网数据显示,2020 年三大药店零售终端的销售额为 16,437 亿元,其中公立医 院虽仍然以 64.0%占据绝对份额,但从近几年销售额占比的变化情况来看,零售药店和基层 医疗机构的占比正在逐渐增大,其中零售药店终端的占比从 2013 年的 23.3%提升至 2020 年 的 26.3%。2020 年上半年至今受新冠疫情影响,医院端需求萎缩,药店端需求提升。同时对 比三大药品终端的销售额增速,2020 年公立医院医药的增长率为-12%,远低于零售药店的 增长率3.2,彰显零售药店的潜在增长动力,其中2020年网上药店销售额同比增长达75.6%, 足显零售端韧性。
药品的特殊性导致医药互联网发展历程曲折,但政策导向逐渐趋于明朗。互联网医药市 场规模日益庞大,吸引多类医药商家(医药公司、互联网第三方平台)入场,这些商家按照 特征可划分为“医药+电商”和“电商+医药”两大类。“医药+电商”即医药工业企业和 医药流通企业从线下渠道向线上渠道延伸拓展,“电商+医药”即以电商为立足点向医药领 域切入。具体分类见下图,医药电商逐渐形成“医+药+险”全链路流程,“互联网+医疗健 康”包含互联网医院的医疗服务、医药电商的医药流通和互联网医保。其中,医药电商是将 传统的线下药品电商化,带动整个“互联网+医疗健康”生态中的商品流动,是不可或缺的 环节。2020 年中国互联网医药市场规模达 1956 亿元,增长 28.3%,占中国医药市场总规模 的 11.4%,预计 2021 年中国医药电商市场规模将达到 2,260 亿元。
目前整体医药零售行业中医药电商有着三种业务模式,分别是 B2B,B2C 和 O2O 医药电 商。B2B 医药电商指的是为医药终端企业或者机构提供药品采购、配送等服务的电商平台,在整体产业链中处于终端药店和医疗机构的上游,对零售药店销售影响较小。该业务相较于 传统医药业务来说有着销售占比大、参与主体多样化、集中度高和供需信息传导机制畅通等 优势。B2B 业务有着进一步的业务划分,分别是政府主导(阳光药品采购网)、电商主导(药 师帮等)和药业主导(九州通、一心堂等)三类。B2C 医药电商指的是提供医药产品购买服 务的在线平台,类似于淘宝模式。在整个产业链中直接面对终端消费者,与线下零售药店形 成竞争关系。该业务有着直接面对最终消费者、服务链条等到延伸,形成黏性、同时能够构 建院边点成为新的战略布局点等优势。
同样的,B2B 业务也有着进一步的业务划分,分别是 电商平台(京东健康、阿里健康等)、医药企业(7 乐康、益丰大药房等)、和在线医疗(平 安健康、春雨医生等)。O2O 医药电商指的是提供零售药店到消费者的医药配送服务。在整 个产业链中是依托于零售药店,通过佣金、手续费等方式获取平台利润。该业务能够有效打 通“最后一公里”急药配送、“即时达+普通送”业务结合以及对于医药零售市场的下沉与 外延等优势。同样的,O2O 业务也有着进一步的业务划分,分别是自营平台(叮当快药)、 本地生活平台(饿了么、美团外卖)以及第三方平台(京东健康和阿里健康等)。
总的来看,由于整体互联网医药整体规模发展加速,各类业务均都到蓬勃发展。医药 B2B利好行业上下游,疫情使得医药流通传统线下模式面临供应不足、信息迟缓、交通受限等多 重考验,B2B 平台作为链接上游供应链和下游终端的“桥梁作用”开始彰显。疫情下医药电 商 B2C 逆势爆发,医药 B2C 模式正在成为主流购药方式,药品种类丰富、药品平价、下沉地 区药品可及性等优势,医药 B2C 模式更好的满足社会需求,擦红枣更大的社会价值。疫情催 热医药 O2O,药店企业入局增量,随着处方药网售放开的政策利好、送药上门模式的渗透率 提升。医药 O2O 迎来加速发展期,如大参林重点布局医药 O2O,宝芝大药房通过 O2O 拓展业 务半径,叮当快药启动“千城万店”计划等。
3.2 中美医药零售对比分析
3.2.1 中美医药零售现状
美国一共有大约 67,000 家药店,相当于 4,800 多人拥有一家药店。而中国的药店布局 要密集得多,中国有超过 44 万家药店,相当于平均每 3,100 多人就有一家药店,尤其在大 城市药店的布局更加密集。虽然布局紧密,但中国药店在产出、利润空间、坪效(营业额、 专柜所占总坪数)方面都较弱。这与整体医药零售的大环境以及处方外流困难有关。虽然美 国土壤与中国不同,但药店整体经营上的特征、发展趋势以及风险因素可以对中国市场未来 药店的发展提供一定的启示。(报告来源:未来智库)
美国的药品零售业务分为药店和药品福利管理(Pharmacy Benefit Management,PBM) 的邮寄业务两大块。前者最主要的公司是 Walgreens,CVS 和 Rite Aid,后者最主要的是 ESI,CVS 旗下的 Caremark 以及 Unitedhealth 旗下的 OptumRx。首先,线下药店的主要营收 来源是处方药,CVS 的处方药收入占零售药店比例最高,为 73%,Walgreens 和 Rite Aid 也 分别有 66%和 69%。零售药店的经营利润在 5%到 10%之间。
其次,PBM 公司的药品邮寄业务 优势明显。PBM 的有机业务是用户获得处方之后,直接在 PBM 公司网站上输入处方号码,然 后 PBM 公司邮寄药品,通常适合长处方,尤其针对慢性病用药。这部分市场是药品到达 C 端 的主要手段。美国前三大 PBM 占市场份额的 75%,集中度极高,有利于跑量。由于 PBM 为支 付方服务,进行药方管理,其优势主要在三个方面:第一,方便需要长期用药的病人,获取 药品和续药都很方便;第二,PBM 凭借量可以给予用户较为理想的价格;第三,PBM 直接联 通支付方,不存在第三方网站购药不接受保险公司计划,或者不计入保险公司自付部分的问 题。
此外,美国的 B2C 医药电商仍然是很小的一部分。2014 年,Walgreens 的线上药店收入 约为 9 亿美元 ,只占零售药店收入的 1%,CVS 为 3 亿美元,只占 0.5%不到。且有 PBM 的存 在,在药品结算上非常方便而且价格实惠,往往是最直接的非线下购药方式。美国的零售药店、药品批发和 PBM 都是以量取胜的行业,产业集中度高,前三大占有大部分市场份额。PBM 的整体经营利润在 4%左右,因为面对支付方的大体量,利润空间被压缩得很厉害,因此经 营利润总体低于零售药店。 而相比之下,中国的处方主要流向医院,零售市场本身处方药销售很小。同时,整体药 品零售市场极为分散,领先的零售药店占市场的份额也在 3%以下,再加上各地的地区性差 异,药店之间的经营能力差别很大,利润空间有很大的区别。美国的零售药店通过连锁、医 疗机构跑量采购,做大采购主体最终压低价格。但在中国,地区差异性和医疗资源的不同决 定了中国市场很难统一起来跑量。
3.2.2 美国医药零售典型企业分析
(1)美国沃尔格林(Walgreens)公司
沃尔格林(Walgreens)是全美最大的医药零售商,从药品零售开始,很快就开始进行 多元化尝试,在药店里销售三明治、餐后甜点等各式各样的快餐食品,目前这已经成为了他 一项稳定的收入来源。之所以能够成长为一个巨无霸式的药店连锁零售集团,与美国的医疗 体制是分不开的。在美国,医药是完全分离的,医院并没有药房,一般情况下患者从医院拿 到了处方再去药房线上或者线下的渠道购药,这样美国的医药市场基本上被连锁药店瓜分掉 了。而在我国则是医药不分家,医院是药品尤其是处方药最大的销售渠道,药店只占到很小 的比例,在线上处方药更是一直处于禁售状态。
伴随着移动互联网时代的到来,Walgreens 为消费者量身打造了多款移动应用,使得他 们可以随时扫描处方、管理个人健康信息、获得用药提醒、搜索附近药店位置,查看促销信 息、向医生或者药师在线咨询、获得店内引导,以及冲洗照片等。同时 Walgreens 通过对医 疗服务的不断介入构建了一个更加健康的生态体系,让医药零售和医疗服务有机地结合在一 起,二者互为补充,相得益彰。这样的 Walgreens 就不再仅仅是一个冷冰冰的药品销售场所, 而是通过产品加服务的组合拳具备了更多人性和人情化的因素,产品加服务的模式也进一步 增强了用户黏性,增加了和用户的接触点,在提升用户体验的同时提升了药品的销售。
Walgreens 全渠道零售的实践告诉我们医药作为一种特殊商品,与互联网的结合绝对不 是谁颠覆谁的问题,而是线上和线下经过充分融合之后,完成产业价值链的双向重构。在我 国医药电商的发展过程中,线下传统企业要去主动拥抱互联网,为消费者提供更多符合互联 网经营逻辑的产品和服务,线上企业也必须通过自建或者整合的方式完善线下渠道布局,线 上和线下更多的是合作,而不是你死我活的搏杀。
这也是新零售的最本质含义。医药电商的 发展绝非单纯的药品销售那么简单,在这一过程中服务具有同样甚至更为重要的地位,未来的医药电商企业也同样会是产品加服务的商业模式,他们提供的是从前端问诊到后端疾病管 理与控制的整套医疗健康解决方案,医药的流通只是其中的一环。 (2)美国 CVS(Consumer Value Stores)公司 CVS 成立于 1963 年,通过收购和自建,门店数量已经超过 9600 个,遍布美国 49 个州, 营业收入超过 1500 亿美金,除了主要的零售药店业务和 PBM 业务,CVS 的业务范围广泛, 还包括了超过 1100 家的药店内便捷诊所、专业药房、长期护理业务等,目前的 CVS 已经是 一家全球领先的健康服务公司。CVS 半个多世纪的发展历程,大概分为以下三个阶段:
第一阶段为 1963-1995 年,CVS 通过并购+自建,快速扩大规模。从最早期的零售业务 起家,通过自建和并购门店,扩大规模,拓展门店覆盖领域。截止 1995 年,CVS 的营业收 入占据了母公司 MelvilleCorporation 的一半,拥有 1366 家零售药店,营业收入达到 48.7 亿美金,其中处方药销售大约 20 亿美金,占比 42%,其他的收入来自美容健康产品、便利 食物等。第二阶段为 1996-2006 年,CVS 从母公司独立,处方药占比提升。独立上市后的 CVS 看准了处方药的市场和机会,在药店连锁业务板块中,处方药的比重不断加强。处方药的销 售占比从 1996 年的 44%逐渐提高到了 2006 年的 70%。对于处方药之外的业务,CVS 注重树 立自有品牌。
2006 年,CVS 已经拥有超过 2000 个自有品牌的商品,同时拥有一批欧洲化妆 品的独家代理权,这些产品的毛利率相对较高,保证了 CVS 在处方药销售占比逐渐提升的情 况下(处方药由于降价,毛利率承压),零售业板块的毛利率保持稳定。在 2000 年开始涉 足专业药房领域,2006 年通过收购 Minuteclinic,开启了药店内快捷诊所的业务。第三阶 段为 2007-至今:并购全美最大 PBM 公司之一 Caremark,打造成健康服务产业的巨头公司。 改名为 CVS Health,重点发展店内便捷诊所、专业药房等健康服务领域,把 CVS 彻底转型 成一个健康服务的供应商,而不是仅仅是一家连锁药店企业。CVS 的 PBM 板块和零售药店板 块的营业收入基本持平,CVS 也彻底转型成了集零售药店和药店服务为一体的健康服务公司。 除了 PBM 业务,CVS 在过去十年重点发展便捷诊所、专业药房等药店服务业务。
相比之下 CVS 公司的发展有着许多值得借鉴的地方。全品类物品销售打通顾客综合复 购率,CVS 门店往往在店面的一楼设立了日用品陈列,二楼才是卖药的地方。买药的时候, 顺便还能逛一逛超市,买点日用品回家。或者在逛超市的时候,顺便就买了家里需要的常备 药。重视慢病患者的服务与管理,CVS 门店将慢性病药品放在重要地位,门店药品区主要销 售的就是慢性病的药品。由于患者需要长期服用此类药品,在一家门店购买之后,下次就能 够在 CVS 的电商网站上购买此药物。购药习惯和记录登记在此药店的药师服务区,便于药店 跟踪患者的病情。电商运营不止卖药,CVS 的电商网站品类非常齐全,患者在网上买药的时候,可以看到各种相关的品类,包括各种日化用品,婴儿用品,保健食品,零食饮料等。2018 年底 CVS 实行了新的健康方案,在品类方面压缩了垃圾食品和普通日用品的销售空间,增加 了营养品和保健品的陈列。
3.3 医药商家典型案例分析
益丰药房:舰群型布局充分满足顾客需求,外延扩张步伐加大,精细化管理推动业绩高 速增长。在内生发展方面,益丰药房长期坚持区域聚焦战略,舰群型布局充分满足顾客需求、 选址系统高度成熟化,同时,净利率较高的老店占比提升,集中于社区小型店的新店整合能 力强,加速推动公司业绩增长。外延扩张方面,公司近年并购步伐加大,收购标的连续超额 完成业绩承诺,成为公司业绩高速增长主推力。在承接处方外流方面,公司加速建设 DTP 药 房与慢病管理药房,提升会员黏性;公司持续增加医保门店与医保报销品种,提升盈利能力。 在精细化管理方面,公司自有品牌和独家品牌建设日益完善,多元化经营“大健康药房”新 业态,配套先进的物流配送支持,提升会员黏性;持续建设 O2O 健康云服务平台,实现会员 精准服务;建立海南益丰互联网医院,延伸服务场景,提升专业服务能力,赋能线下门店。
大参林:门店结构优化,跨省扩张经营能力逐步增强,区域内竞争壁垒不断提升,打造 参茸类产品产业链体现经营差异化。公司采用“拓展+并购+直营式加盟”三足协力的策略, 重点发展广西、河南、福建、江西市场,标志着公司跨省进行品牌扩张、经营的能力进一步 提升。在处方外流大背景下,公司成为梧州、钦州、广州、郑州、肇庆、阳江等首批进驻医 院平台、处方信息平台、零售药房的三方平台处方药外流合作药房。医药电商方面,公司加 速推动 O2O、B2C 电商模式的发展, “网订店取”、“网订店送”的无接触购药模式给线下 门店带来增量。得益于两广地区参茸的消费习惯,大参林参茸滋补药材及中药饮片等中药品 类占比达到 15%,与其他药房相比差异化明显。多家子公司为参茸及中药饮片加工企业,产 业链优势显著。
一心堂:中药业务差异化明显,积极向专业服务转型,通过发展互联网、健康服务等战 略开启多元化经营。一心堂总部位于云南省,云南省拥有得天独厚品优质良的中药材资源, 借助地理位置的优势资源,全力加强中药产业链布局,丰富公司业务结构,提高公司抗风险 能力。目前一心堂已初步完成建立中药种植、初加工、精加工、批发、医疗机构供应、零售 销售业务等完整的产业链。
3.4 医药 O2O 商家发展问题
第一,商家数字化转型速率较慢,缺乏有效运营,难以实现降本增效。中国目前 95%的 药店无法真正地做好 O2O,主要原因在于缺乏高效的运营团队。传统的药店连锁企业却反电 商运营思维,无法果断做出决策大力开展 O2O 业务,只是当做一个随大流的趋势被动上线; 而拥有运营团队的电商在进军互联网医疗时缺乏药品资源,无法在供应链上做成优势,从而 在运营上出现根本上的痛点。
第二,平台功能设计受限,商家与平台间信息交流效果差。在功能设计方面,(1)产 品规范要求不够严格,没有做到同一药品全平台同一样式;(2)医师咨询服务不够专业, 针对患者的专业问题无法得到有效的解答;(3)产品 sku 配置不够齐全,难以满足国家要 求。在交流方面,(1)由于互联网公司特性,人员流动性较强,商家与平台的沟通效率非 常的低,常常一个问题反复提出得不到解决;(2)商家仅仅能获取自己店铺经营的相关数 据,对于同行经营状况和用户个人信息完全无法获取;(3)商家营销数据不够全面,无法 有效评估自己产品营销的一个整体水平。
第三,私域流量不好做,公域流量做不起。药店的未来走势会有四个大方向,分别是商 品在线化,客户在线化,数字画像和智能推荐。然而,目前众多药店往往只做到了第一点商 品在线化,后面三点只有部分大型头部连锁药企能够做到。当前可以说几乎所有的连锁零售 药店都拥有自己的线上商城,然而真正做的好的只有 10%都不到,根本的原因在于:d(1) 平台型 B2C 和 O2O 电商压榨了流量;(2)医药的标准化属性很难让顾客产生强黏性。然而, 连锁药店入驻平台将面临同行竞争,例如平台收取技术服务费,坑位费,营销活动等都严重 剥削了连锁药店本就由于集采导致的微薄利润,所以目前都只是处于一个砸钱抢流量的阶 段,没有营造良好的公域医疗在线零售环境。
生态整合已是大势所趋,行业资源向头部企业集中,互联网及配送体系的完善加剧了医 药快送市场的争夺战,有价格优势的连锁药店依靠爆款单品的大额补贴可以快速占领市场。 据了解,药店参与 O2O 平台的商品主要包括以下两类:首先是急用药品,其中以 999 感冒灵 颗粒、金毓婷(紧急避孕药)等为代表;其次是流通大品牌、大份额产品。在品类选择上, 则从慢病品类、计生品类到肠胃品类、膏药品类,不一而足。相关数据显示,2021 年 3 月, 在美团外卖中,海王星辰、叮当快药、大参林、益丰大药房等连锁药店销量占比靠前;而在 饿了么平台,销量占比较高的则为海王星辰、叮当快药、益丰大药房和老百姓大药房。对全 国布局的头部企业而言,打响 O2O 医药快送市场争夺战的那一刻起,流量就成为了各方竞争追求的主要目标,流量竞争是其从传统零售向新零售转变过程中的必经历程,是在实体零售 遭遇客流下降、利润滑坡困局,借助 O2O 冲出重围的一大杀器,也或将是下一轮并购整合的 前兆。
消费者需求是孕育一个产业的内生动力,把握消费者动向不仅对于医药 O2O 模式的发 展、乃至整个医药行业的发展都至关重要。作为连接商家与用户的桥梁,医药 O2O 平台不仅 要关注商家的动向,消费者的需求也是其关注的重点,对此,为全面洞察医药 O2O 的发展, 调研小组不仅从商家的视角展开具体分析,还从消费者的视角对目前医药 O2O 平台的优点 与不足展开探究。(报告来源:未来智库)
4.1 消费者调研数据的收集
从消费者的视角出发,不仅要密切关注已有用户的需求与偏好,还要重点关注潜在用户 的消费期望,故此次调研采用线上问卷+线下访谈相结合的形式,收集使用过“在线送药” 平台消费者的使用经历与未使用过“在线送药”平台消费者对目前医药 O2O 模式的看法。
在正式调研前,对编制好的访谈问题展开预调研,根据回收到的 7 份未使用、16 份使 用过的消费者反馈,对访谈问题做进一步的修改与完善,随后,正式调研于 2021 年 10 月 22 日至 12 月 4 日展开,调研共收集 235 份回答,通过对 17 份重复填写、无效内容的筛选,最 终获取 218 份消费者使用和未使用过的经历,其中,未使用过医药 O2O 平台的消费者占比 39%,使用过的消费者占比 61%;在使用过医药 O2O 平台的消费者中,46%的消费者既使用过 送药上门服务又使用过平台的医生咨询服务,54%的消费者仅使用过送药上门服务。
4.2 消费者行为特征分析
4.2.1 使用者的情况分析
(1)消费者使用在线送药平台的情况 通过对 134 名消费者使用医药 O2O 平台的情况展开分析可知,93%的消费者最常使用第 三方医药 O2O 平台过去在线送药服务,7%的消费者最常使用叮当快药等其他自建 O2O 平台。
在使用第三方医药 O2O 平台的消费者中,57%的消费者最常使用的医药 O2O 服务为“美 团——送药”,24%的消费者表示其使用“饿了么——送药上门”的频率最高,还有 12%的消费者最常使用“京东——健康到家”。
(2)消费者获悉在线送药服务的渠道
由消费者获取在线送药服务的渠道可知,消费者知晓在线送药服务主要依靠于“平台本 身”,这表明平台对于消费者所培养的消费习惯使得消费者对平台产生了有一定的信任与依 赖;其次,微博、知乎、抖音、小红书等主流媒体平台对在线送药平台的推广也是吸引消费 者尝试的主要渠道之一;再而,“朋友推荐”也是部分消费者获悉并使用在线送药服务的有 效渠道。
(3)消费者使用在线送药平台购药的情境
了解消费者使用在线送药平台购药的情境是跟进消费者需求的重要途径之一。从此次消费者端的调研结果来看,消费者选择在线送药平台的情境依次为“小毛病,根据自己的需求 去购药”、“嫌麻烦,线上自行购药多快好省”、“紧急用药”、“有隐情,不方便去线下 药店购药”、“其他”。在“其他”情境中,消费者主要提及的情境为受疫情影响不能出门, 或所需的药品在当地药店购买不到。
(4)消费者使用在线送药平台购药考虑的主要因素
消费者使用在线送药平台购药考虑的因素是平台关注且持续改进的重要方向。调研结果 显示,消费者在使用在线送药平台时考虑的主要因素为“配送速度”、“药品价格”、“药 品质量”、“店铺知名度”、“送货上门”、“配送费用”;其次为平台的“优惠力度”、 “平台体验”、“品类丰富”、“医生咨询”、“售后服务”、“用户评价”;除上因素外, “其他”中的药品是否有货也是消费者考虑是否在平台进行购药的因素之一。
(5)消费者使用在线送药平台购买药品的主要类型
对消费者使用在线送药平台进行购药的药品类型展开分析,消费者在在在线购药平台购 买的最多的为“感冒发烧”类的药品,其次为“抗菌消炎”、“肠胃用药”类的药品,再而 是“防疫药品”、“皮肤健康”类的药品,除上之外,在“其他”中,消费者对于保健品也 具有一定的需求,总体在消费者购买的药品类型上,消费者选择的药品偏向于紧急类的非处 方药,以及日常必备的保健药。
(6)消费者使用在线送药平台咨询医生的主要问题
医生咨询服务是目前在线送药平台仍在改进与发展的重要服务之一,了解目前用户咨询 的主要问题,再针对其进行规划与改善于平台、于行业而言至关重要。就目前消费者使用在 线送药平台中的医生咨询来看,消费者咨询医生的主要问题为“药品效用”、“身体问题” 两个方面,其他的在涉及一些“医学知识”或“开处方药”的时候消费者也会尝试咨询医生。
4.2.2 未使用者情况分析
(1)消费者不使用在线送药平台的原因
在未使用过的消费者中,对其不使用在线送药服务的原因进行分析可知,消费者不使 用在线送药的主要原因是其“需求较少”;其次为消费者认为“附近有店”,比线上购药 方便或其“宣传不足”,消费者还不知在线平台的送药服务,没有线上购药的习惯”;除 此之外,较多消费者在药品购买上保留着“购药谨慎”的态度,在医生咨询上保持着线上 “沟通不畅”、线下医院可以咨询医生、了解病情”的认知;除以上几个主要的影响因 素,消费者还表示“线下有医保”、“在线送药时效性不高”等因素导致了其更倾向于使 用线下形式购药而不使用在线送药服务。
(2)不使用在线送药平台的消费者的购药渠道
对不使用在线送药服务的消费者展开进一步分析,经分析发现,不使用在线送药服务的消费者的购药大多采用线下药店、医院、校医务室的渠道,较少部分使用线上线下相结合的 方式,线上部分采用医药 B2C 的形式进行购买。
4.3 消费者视角上医药 O2O 平台的优点
4.3.1 便利性
根据调研结果显示,较多消费者在使用在线送药服务后对于医药 O2O 模式的配送速度 表示出较高的认可,即认为在出门不方便、周边无药店、夜间不舒服的情况下,在线送药平 台的送药上门解决了他们的急需用药的难题。
4.3.2 优惠化
在对使用过在线送药平台的消费者展开调研时发现,使用过平台在线送药服务的消费者 大多因其本身便使用该平台,平台的一些优惠活动促使了其了解并使用到了在线送药的服 务,且一些用户在使用过平台的在线送药服务后表示平台的一些优惠活动会使得药品的价格 相较于线下更低,更为优惠。
4.3.3 信任度
作为相较成熟的第三方平台开展医药 O2O 服务,“美团”、“饿了么”、“京东”等平 台对于消费者而言已是耳熟能详,且其各自的特点也比较突出,据使用过的消费者表示,使 用这些大平台所提供的送药服务对于消费者而言,会让人更加信任,质量也更加有保障。就 “美团”、“饿了么”、“京东”三个平台来看,同时使用三个平台的消费者表示大平台“京 东”质量更有保障,更值得信赖。
5.1 商家视角——医药 O2O 平台下的不足与分析
5.1.1 商家成本
在访谈的所有大中小型企业商家,都不可避免的聊到一个话题——网售药品价格。在医 药零售这个不同于其他零售的业务中,由于药品同质化、标品化严重,且有药品价格监管, 导致在定价策略上无法同酒水、饮料一样可以选择品牌差异化定价,仅仅只能通过一味的降 价来获取更多的平台流量和更高的 GMV,导致商家无力承担 O2O 运营成本,破坏了平台的经 营生态。同时,作为饿了么本地生活服务最大竞争对手的美团在处方药上加大补贴,鼓励提 倡商家进一步降价惠及患者,使得饿了么医药零售雪上加霜。
本调研小组结合连锁药店商家的建议做出几点总结,第一:强化政府监管,避免一味的 价格战。平台可以积极联系相关部门在药品建议零售价上做出最低出售价限制,这不仅可以 降低 O2O 平台对于商家补贴的压力,也可以保留住中小企业微薄的利润,维持医药 O2O 发展 生态。同时借鉴美国零售巨头的发展经验来看,医药零售场景多会与日常零售场景结合以此 增加消费者的消费频次,此举也可促使头部零售企业积极需找新的零售增长点,避免没有必 要的价格内耗,促进行业的健康发展。第二:寻找利润增长点,加速 O2O 平台发展。借鉴美 团的营销推广策略,开设坑位费。借鉴 B2C 电商的经营模式,不仅可以让中小连锁有机会在 医药 O2O 上获取新的增长点,同时也能够缓解医药 O2O 平台的运营补贴,在抽佣、城市代理 方面有着更高的议价能力。
5.1.2 流量之争
根据调研小组对大中小型医药连锁药店的深入访谈,我们了解到不论是大型医药连锁, 还是只有几十家的小型医药零售,都有着自己的线上售药平台,都在努力经营着自己的私域 流量。现阶段私域流量难成气候,但是随着连锁化率的不断提高,品牌心智的不断成熟,势 必会威胁 O2O 平台在医药零售的地位。公域流量对于医药连锁商家最关键的问题是患者复 购率低,无法做好精准营销,尤其是对于慢病患者的管理缺乏信息的助力。
本调研小组结合商家访谈提出的问题做出以下总结:第一,提升平台依赖感。O2O 平台 需要对商家有着一定的关怀,要弥补医药零售商家做私域流量的痛点。例如平台客服能够对 于商家问题进行有效处理,平台适当给予一定的流量补贴、现金补贴等。第二,公域流量部 分私有化。例如提供患者的手机号码给到商家,让公域流量内部私有化,商家可以自行发送营销信息给到患者,但是店铺在发送信息必须要带上平台的标志。让商家有效提高复购率、 营业额的同时也为平台带来了口碑和潜在流量。(报告来源:未来智库)
5.1.3 连锁药店整合
目前来看,医药零售行业集中程度较低,各大连锁药店在线上线下均大规模开设店铺, 争夺流量高地,企图击垮竞争对手。虽然行业未来的发展趋势必然是趋于大连锁、大资金, 但是医药的寡头垄断也会导致行业的生态恶劣。作为医药零售 O2O 平台,要在连锁药店整合 这个点上做到公平公正,引导行业集中度有序上升而不是无序垄断。第一,禁止恶意铺设店 铺,由于饿了么平台没有竞价排名这一说法,大连锁在平台上有着天然的竞位优势,如果放 任大连锁任意铺店,则必然会挤兑中小型医药连锁的公域流量,只能被迫采取降价等其他方 式争抢资源,甚至放弃医药 O2O 的战略布局,这也将会严重阻碍平台的良好运营生态。第 二,避免资源倾斜严重。作为头部医药零售商家在 O2O 平台具有一定的话语权,对平台能够 提出一些可供接受的要求,但是平台也应该注意流量资源的分配,就如同双十一后开展双十 二一般,给予中小型医药连锁一定的生存空间,毕竟中小型连锁在某些药品的定价和企业经 营模式的灵活程度上均有着一定的优势。
5.2 消费者视角——医药 O2O 平台的不足与分析
5.2.1 平台管理
在消费者调研结果中,消费者指出平台在其宣传、监管、功能上还存在不足。在平台宣 传上,未使用过的消费者表示在线送药服务的宣传较少,很多人知道“饿了么”、“美团” 平台,但不知其存在着送药服务;使用过的消费者则反馈平台在下沉市场合作的商铺较少, 导致了骑手配送时间较长,配送时效达不上消费者需求。针对其宣传上的问题,平台可以加 大相关的宣传力度,增加平台入驻商家,扩大下沉市场的布局,逐渐培养起新一代年轻人使 用在线送药平台购药的消费习惯。
在平台监管上,就目前在线送药平台所体现出来的服务,部分未使用过的消费者用药谨 慎,对于商家药品渠道来源存在质疑,担忧平台药品的质量与实际不符;而不少使用过的消 费者对于店铺之间的不一化、骑手服务不周到、配送出错等问题提出反馈。平台对于药品、骑手、商家的监管力度是消费者决定开始使用或继续使用在线送药平台的重要因素,关于药 品的监管,消费者提出平台可以采取适当的举措督促店铺提供防伪证书等、对于药品来源进 行可视化,提升用户在药品上的信任感;关于骑手的规范,消费者则认为平台需提升骑手的 服务素质,灌输骑手以消费者为导向的送药思维,减少骑手在送药上的出错率;关于店铺的 管理,消费者表示平台应加强对药品的价格、药品的包装、产品的规范化处理的监督。
在平台功能上,线上平台的高起送费使得不少消费者望而却步,而线下的医药还因医保 的存在更胜一筹。在该方面的所存在的问题,一方面,平台、乃至整个行业都应对药品的价 格进行严格的监控,不能过高,也不能过低;另一方面,平台在起送费的设置上进行一定的 调整,以距离计算切实的配送费。
5.2.2 药品购买
在药品购买上,消费者提及率较高的为药品种类与信息、药品包装方面的问题,关于药 品种类与信息,不少消费者表示,平台上的药品种类仍待补充,且商铺所提供的药品信息过 少也造成了消费者购药的不便;针对这一方面的改进,消费者认为,首先,商家可以提供更 为丰富的药品种类,并在分类上更为专业与细致;其次,商家要有及时的响应系统,在店铺 没药时立即对药品进行下架处理,避免用户下单无药可发的情况;然后,除展示药品的图片 与说明书外,商家对于同种药品不同剂量、不同版本等情况也应做详细的展示与说明;最后, 对于药品保质期或其他问题,应在送药前便对于药品的情况向消费者进行说明。
关于药品包装,虽不少消费者表示药品的包装是平台统一的,但一些地区的商家仍未使 用平台统一的包装,而采用透明的包装、或包装外包含不少暴露性的广告,不仅对消费者的 观感体验有损害,也侵害了消费者的隐私,除此之外,部分消费者对于药品订单与外卖订单 一样显示在外也比较排斥。针对这些问题,消费者提出平台在药品包装上也应做到统一管理, 以平台统一、专属的包装、或不透明的、简洁的包装进行配送,加强药品的保密性、保护消 费者的隐私。
5.2.3 医生咨询
在目前医药O2平台O的不足上,消费者提及的较高的便是医生咨询服务的专业性问题, 就目前各在线送药平台所提供的医生咨询服务而言,消费者表示“京东——健康到家”的医 生咨询专业性最高,在其提供医生咨询服务的过程中,平台会向消费者展示医生的基本信息; 不仅如此,“京东——健康到家”在开处方的过程中,会较为严格地核实用户的情况。相较 于“京东——健康到家”,用户对于其他在线送药平台则提出“医生咨询过于机械、审核不 严格”、“医生资质、背景不够了解,不太信任其建议”、“医生问询不够细致,线下接触更为放心”等一系列的问题。
针对就目前医药 O2O 平台医生咨询上所存在的这些问题,部分用户也提供了相应的改 进建议。一方面,在基本信任的构建上,平台应与专业的医生展开合作,对平台入驻的医生 进行严格化、标准化的审核,在消费者进行医生咨询时,平台也可以有选择性地提供咨询医 生的就医资质、经验等信息;另一方面,在具体咨询的过程中,平台可以分门别类,就不同 的咨询问题提供不一样的服务,对于常识性的医药问题,有智能化的诊断与科普中心,对于 处方药的开单审核过程有直接通道,并应用自助性的服务。
(本文仅供参考,不代表我们的任何投资建议。如需使用相关信息,请参阅报告原文。)
精选报告来源:【未来智库】。未来智库 - 官方网站
版权声明:我们致力于保护作者版权,注重分享,被刊用文章【叮当快药区域代理(迈向医药快送时代中国医药O2O发展研究报告)】因无法核实真实出处,未能及时与作者取得联系,或有版权异议的,请联系管理员,我们会立即处理! 部分文章是来自自研大数据AI进行生成,内容摘自(百度百科,百度知道,头条百科,中国民法典,刑法,牛津词典,新华词典,汉语词典,国家院校,科普平台)等数据,内容仅供学习参考,不准确地方联系删除处理!;
工作时间:8:00-18:00
客服电话
电子邮件
beimuxi@protonmail.com
扫码二维码
获取最新动态
