注会冲刺备考进行中,然而近两年考生们的备考之路似乎并不是那么平静,总会有一些不确定因素存在,例如近期疫情的再次出现,也让考生们有多起了一份担心!
延期?取消?这大概是很多考生近期听到最多的词汇,因为去年已经有过这样的例子,由于疫情原因,最终北京、新疆地区取消了当年的注会考试!
考生们的看法如何?大概就是分为几派。
支持考试延期:
不要取消考试:
其实大家会发现,希望考试取消的考生极少,即便是自己备考不是很充分,也只是希望延期,毕竟报名缴费分开,也已经淘汰掉部分考生了。能够坚持到现在的基本都是渴望考试的!
下面这位考生看的还是比较开的呢:
经历了去年的考试取消,今年也给大家提了一些中肯的建议:不要去打探消息,给自己制造焦虑,尽力而为,有些东西学会了就是自己的。
的确,希望大家在官方消息还未公布之前,还是安心备考,接下来高顿CPA小编也为大家的冲刺备考做一些小小的分享!
尽管时间紧张,最后的时间往往是大家备考效率最高的时候,请别忘记做以下几件事情。
1.机考练习很关键,必须重视起来
注会考试是上机考试,机考练习不可少。我们说操作最重要的是平时的练习,熟能生巧,机考操作界面、机考中一些小功能的使用,按钮等位置,一定提前熟练并掌握。
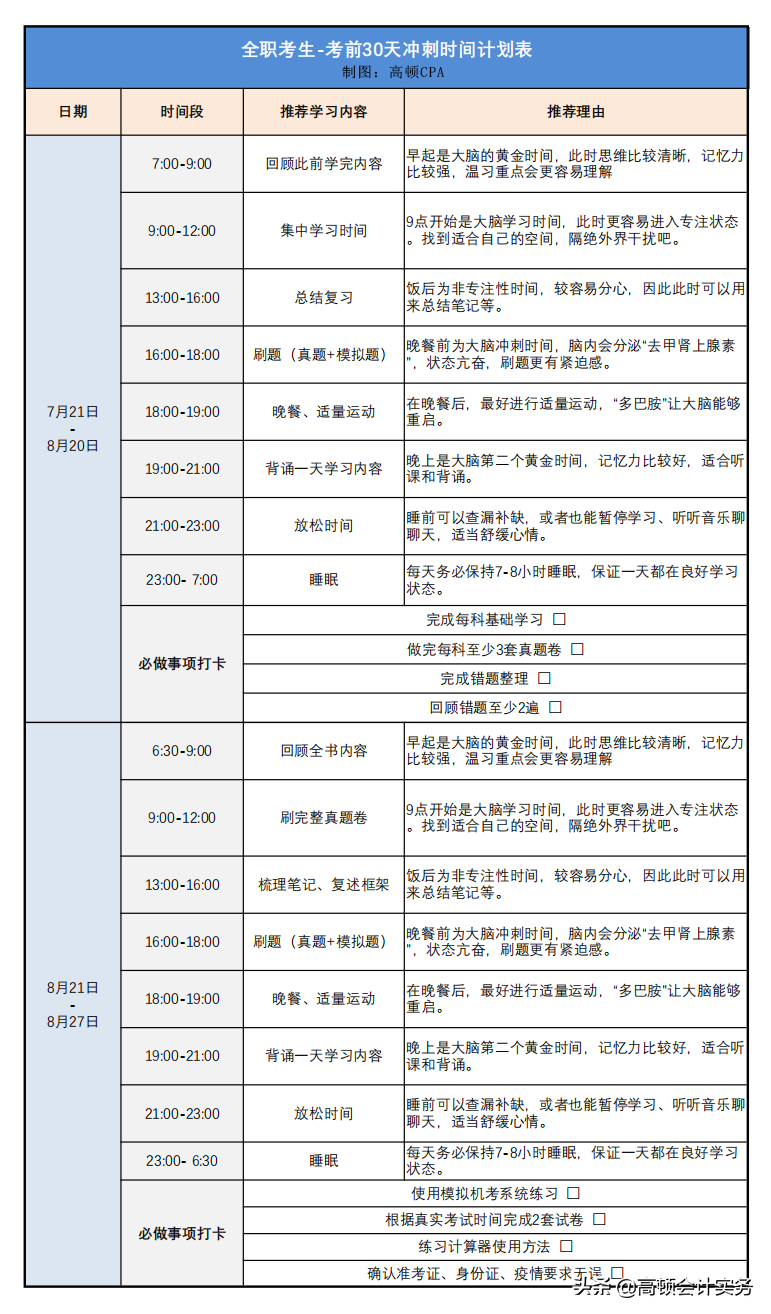
2.冲刺阶段时间计划表
时间紧,任务重,但请保持正常备考状态,千万不要在这关键冲刺备考时期慌了神。以下是不同考生最后冲刺时间计划表,考生可以参考:
版权声明:我们致力于保护作者版权,注重分享,被刊用文章【会计证取消意味着什么(注会延期)】因无法核实真实出处,未能及时与作者取得联系,或有版权异议的,请联系管理员,我们会立即处理! 部分文章是来自自研大数据AI进行生成,内容摘自(百度百科,百度知道,头条百科,中国民法典,刑法,牛津词典,新华词典,汉语词典,国家院校,科普平台)等数据,内容仅供学习参考,不准确地方联系删除处理!;
工作时间:8:00-18:00
客服电话
电子邮件
beimuxi@protonmail.com
扫码二维码
获取最新动态
