近日,桂林市发展和改革委员会官方网站公布了
《桂林市国家物流枢纽布局城市建设规划(征求意见稿)》
公开征求社会各界的意见,
欢迎各界人士通过电子邮件、信函等方式提出意见和建议
桂林市发展和改革委员会官方网站截图
文件中
桂林市“1359”物流枢纽和节点布局示意图
桂林市物流园区分布示意图
曝光
▲桂林市“1359”物流枢纽和节点布局示意图
根据国家物流枢纽建设要求和打造“通道+枢纽+网络”物流运行体系目标,桂林国家物流枢纽承载城市空间布局包括三个层次:物流枢纽和节点布局、骨干物流通道布局、城乡三级物流网络布局。
依托公路、铁路、水运和民航等交通物流基础设施,服务商贸业、制造业和农业,衔接城市建设、城镇化发展和乡村振兴,桂林市物流枢纽和节点总体按照“1359”进行空间布局,即:1个国家物流枢纽、3个地方物流枢纽、5个各具特色的现代物流集聚中心、9个县域物流基地,同时重点建设一批物流需求量大、交通条件较好的物流园区,形成相互衔接、分工合理、辐射内外的物流空间新格局。
▲桂林市物流园区分布示意图
上图中,物流园区简称与全名对照关系如下:西物流中心——桂林西铁路物流中心,东站冷链——桂林东站冷链物流园,储运——广西物资集团桂林储运总公司物流园,小麻雀——桂林小麻雀物流基地,万禾——桂林万禾农产品物流园。
海吉星——桂林海吉星农产品物流园,中辰——桂林中辰电商物流交易中心,通达——桂林通达综合物流园,申通——桂林申通物流园,空港——桂林空港物流产业园,无水港——桂林苏桥无水港物流园,冠豪——灵川冠豪农产品物流园,聚农——灵川聚农粮油物流中心,城北——桂林城北现代物流配送中心,桂北粮食——全州桂北粮食仓储物流中心,泽源丰——兴安泽源丰冷链物流中心,永福农副产品——永福农副产品物流园,平乐电商——平乐电商物流总部经济园,珠子洲——平乐县珠子洲物流园区。
根据《国家物流枢纽布局和建设规划》安排,桂林市承载建设商贸服务型国家物流枢纽。按照《国家发展改革委 交通运输部关于印发〈国家物流枢纽网络建设实施方案(2019-2020年)〉的通知》(发改经贸〔2019〕578号)文件要求,桂林国家物流枢纽应以存量设施整合提升为主、增量设施补短板为辅;选址应区位条件良好、空间布局集约、存量设施优先、开放性公共性强、服务功能完善、统筹运营管理。
比较桂林市各物流园区(中心)综合条件,桂林西物流中心最接近国家物流枢纽建设培育条件。为使桂林国家物流枢纽尽快发挥效益,采用“1+1”模式,以桂林西物流中心为重点、东站冷链物流园为补充,建设辐射区域更广、集聚效应更强、服务功能更优、运行效率更高的国家物流枢纽。
桂林国家物流枢纽主要包括4个功能区:西货运站、东站冷链物流园、铁路港、公路港,具体布局如下表4所示。
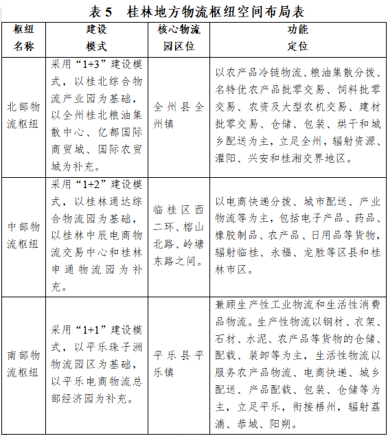
地方物流枢纽布局
按照国家物流枢纽与地方物流枢纽分工协作和有效衔接思路,通过国家物流枢纽的发展带动其他物流枢纽做大做强,打造以国家物流枢纽为骨干,以其他物流枢纽为补充的现代枢纽体系。
根据各县(市、区)产业基础、交通区位、物流基础设施条件和资源禀赋,在国家物流枢纽之外分别选择全州县、平乐县和临桂新区分别建设地方物流枢纽,建设模式采用“1+N”模式,即1个核心物流园区,1-2个补充的辅助物流园区。具体布局如下表5所示。
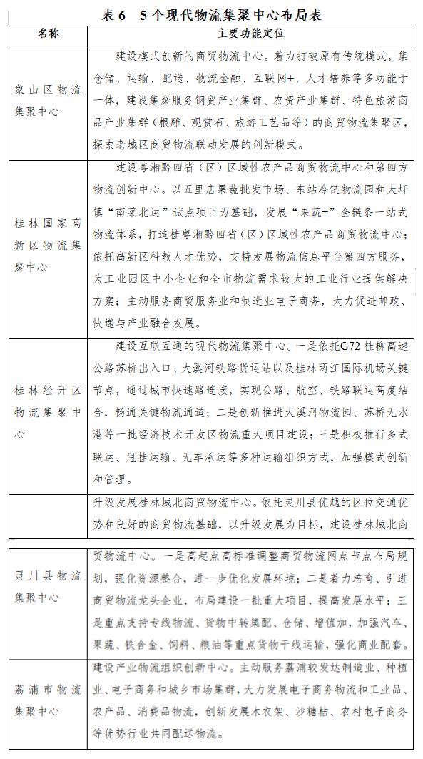
现代物流集聚中心布局
在象山区、桂林国家高新技术产业开发区(含七星园、灵川园、雁山园)、桂林经济技术开发区、灵川县和荔浦市建设5个各具特色的现代物流集聚中心,详见下表6。
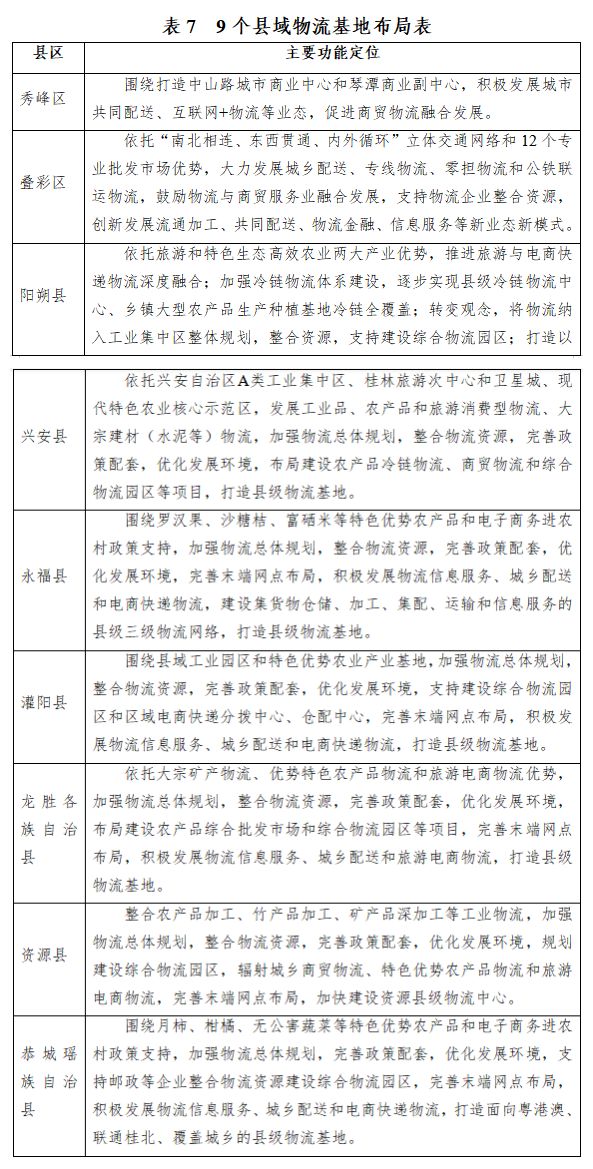
县域物流基地布局
加快构建以县城为中心的现代物流核心圈,推动商流、物流、信息流、资金流一体化发展,通过产业与物流联动发展助力乡村振兴。根据各县域交通区位、产业基础和资源禀赋,在秀峰区、叠彩区、阳朔县、兴安县、永福县、灌阳县、龙胜各族自治县、资源县、恭城瑶族自治县布局建设9个县域物流基地,详见下表7。
随文件公布的还有
桂林市物流骨干通道布局示意图
文件中写道:在规划期,积极争取南宁经桂林至怀化(衡阳)高铁、张海高铁经桂林湛江、G72泉南高速桂林至全州黄沙河段高速公路改扩建、G78汕昆高速公路桂林至贺州段高速公路改扩建、龙胜至湖南城步(广西段)高速公路、桂江航道改造扩能等国家级、区域级通道设施进入桂林,并通过桂林的交通系统达成彼此沟通和内外衔接的物流通道。
版权声明:我们致力于保护作者版权,注重分享,被刊用文章【临桂机会(刚公布)】因无法核实真实出处,未能及时与作者取得联系,或有版权异议的,请联系管理员,我们会立即处理! 部分文章是来自自研大数据AI进行生成,内容摘自(百度百科,百度知道,头条百科,中国民法典,刑法,牛津词典,新华词典,汉语词典,国家院校,科普平台)等数据,内容仅供学习参考,不准确地方联系删除处理!;
工作时间:8:00-18:00
客服电话
电子邮件
beimuxi@protonmail.com
扫码二维码
获取最新动态
