2022年包河区城市管理行政执法大队职工食堂食材采购项目的潜在供应商应在安徽合肥公共资源交易电子服务系统获取采购文件,并于2022年7月29日10点00分前提交(上传)响应文件。
项目概况
本项目拟招1家供应商为包河区城管执法大队包河花园办公点和望江路驻勤点每天约160人用餐提供所需粮油、菜类、面点等食品供应。
项目编号:2022ABBFN00135
项目名称:2022年包河区城市管理行政执法大队职工食堂食材采购
采购方式:竞争性磋商
预算金额:88万元
最高限价:88万元
采购需求:2022年包河区城市管理行政执法大队职工食堂食材采购,详见磋商文件
合同履行期限:合同签订后一年
本项目不接受联合体磋商
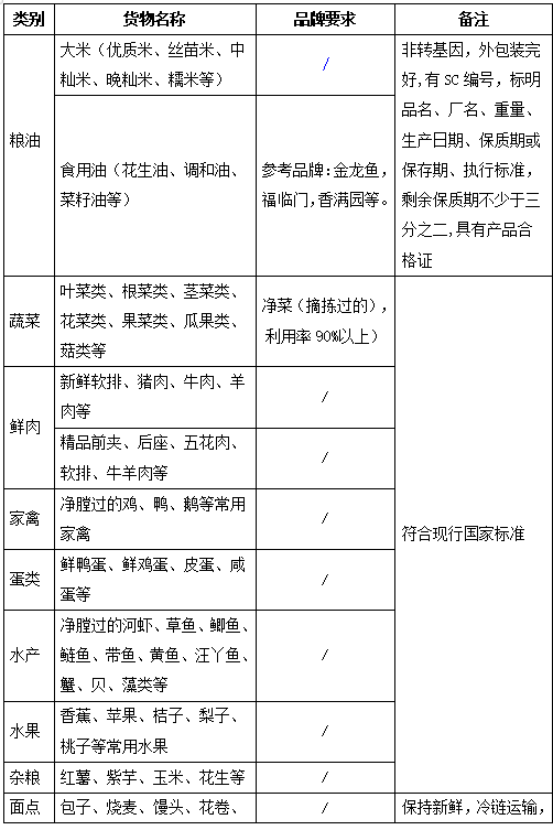
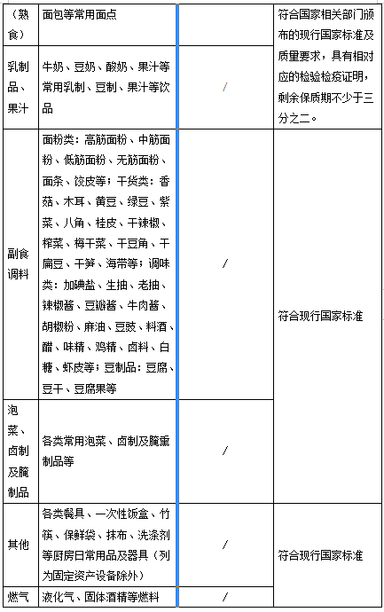
食堂食材配送清单
(二)质量要求
1、成交供应商应按照采购人订单的品名、重量及双方约定的价格进行配送,食材必须符合国家食品安全质量要求,并提供农产品批发市场农产品质量安全检测中心出具的农残检测报告、肉禽检验检疫报告。粮油类、副食调料类、豆制品等应符合国家相关标准,并拥有食品生产许可证SC编号。实际配送量以采购人验收数量为准。如因个别品种市场短缺无法采购,成交供应商应及时与采购人食堂相关负责人联系进行调整更换。.......
(三)原材料常规要求
1、新鲜度:
水量:充足,但无过分萎蔫、皱皮。
色泽:正常,无变色,光泽、色亮鲜艳。
硬度:叶菜挺立,瓜菜饱满、结实、无空心、根菜略硬。
2、机械伤:相同新鲜条件下无外力造成的伤害。如挤伤、压伤、碰伤、切口、裂伤等。
3、病虫害:无虫害、虫嗑、无残虫卵。
4、形状:枝叶丰满、大小适中,曲线谐调。
5、成熟度:适中,未过熟、腐烂。
6、污染:无污染、无残留农药、无运输造成的污染。
7、有包装蔬菜:应完整干净。
8、叶菜类:挺实,全味正,颜色好,无过多黄叶、腐烂叶与多泥根,水分充足,无萎蔫、不成熟现象。
9、瓜菜类:个大、成熟、新鲜、外皮无斑点,有新鲜绿身,无软化、变质现象。
10、根菜类:挺实,无软化、腐烂、带泥过多,色泽正常,形状正常,无生芽现象。
11、果菜类:无腐烂,色泽鲜艳光亮,成熟度正常,个大。
12、肉类:
A、必须是政府相关部门指定统一定点屠宰的猪肉及宰杀的家禽;
B、必须经兽医检验部门检验合格并盖章;
C、肉类价格不得高于市场价格。
完整招标公告关注证中标原文了解
版权声明:我们致力于保护作者版权,注重分享,被刊用文章【食品采购合同(预算88万元)】因无法核实真实出处,未能及时与作者取得联系,或有版权异议的,请联系管理员,我们会立即处理! 部分文章是来自自研大数据AI进行生成,内容摘自(百度百科,百度知道,头条百科,中国民法典,刑法,牛津词典,新华词典,汉语词典,国家院校,科普平台)等数据,内容仅供学习参考,不准确地方联系删除处理!;
工作时间:8:00-18:00
客服电话
电子邮件
beimuxi@protonmail.com
扫码二维码
获取最新动态
