摘要
网络舆情能够影响大型活动的正常开展,但对其风险的评估管理,尤其是实际操作中还缺少规范,并且缺乏定量评估技术模型。作者通过大量工作实践构建了大型活动舆情风险评估模型、流程和指标,并应用于多个大型活动、园艺博览会、国际性体育赛事中充实完善,得出有效结论。大型活动舆情风险评估模式涉及指标设定等多个步骤,可以实现对大型活动舆情风险进行全方位的识别、评估。LPI评估法及基本模型创新了适用于大型活动舆情风险评估的基本范式,并提供了标准化、定量化和可执行的操作范本。
[关键词]舆情风险评估;指标体系;大型活动;评估模型;舆情分析师
大型活动是一个国家或地区向世界展示国家“硬实力”和“软实力”的重要窗口,折射出国家与地区在世界舞台上的强大影响力。随着综合国力的增强和经济的高速增长,我国举办的国际大型活动日益增多。与此同时,由于大型活动具有国门开放、规模宏大、覆盖范围广、涉及利益群体和安全隐患多等特点,其过程中各类突发“热点事件”“舆论事件”时有发生,全媒体时代经过快速传播,极易成为万人瞩目的“国际性媒体事件”,大型活动的组织方承受着多方的政治、舆论双重压力。因此,加强对大型活动的舆情风险识别、评估研究有着极其重要的意义。
(一)大型活动及其风险评估的界定
本文所指的大型活动,主要是指政府组织的全域性庆典、群众活动,国际性或全国性体育赛事、商贸会、贸洽会、博览会,以及包含宗教活动、历史纪念活动、大型展演和狂欢在内的文化庆典等。
对大型活动进行舆情风险评估,是指从特定阶段的现实舆论生态环境、过往历史数据预识别、同类活动数据风险要素识别、实地调研和主体单位认知调查,以及网络公众认知、情绪表达、传播扩散、态度和行动倾向等因素出发,对大型活动中公共安全管理过程网络舆情风险的性质、概率、影响程度等的综合性分析、研判和量化确定。大型活动舆情风险评估作为舆情风险评估体系研究的一部分,其意义是显著的。
(二)大型活动舆情风险评估存在的问题
由于我国大型活动舆情风险评估研究起步较晚,在评价标准和实践应用层面还存在着诸多问题:
1. 舆情风险评估指标模型缺失。舆情作为一个产业,分析研究只有10余年的历史[1]。由于缺乏优秀的舆情分析师和研究人员,行业相关研究一直处在初级水平,研究水准提升缓慢,其中一个重要原因是缺乏科学有效的评价体系[1],业界对大型活动的舆情风险评估研究更是鲜有涉及。由于缺乏系统的理论与实践介绍和研究,主体组织单位大多采用内部讨论的“经验论”方法筛查风险,一些第三方小型舆情机构评估存在着很大的随意性,造成评估内容和侧重点差别很大。
2. 风险评估主体不统一、欠规范。一部分大型活动的舆情风险评估主体仍然是组织者自身,采取内部自我排查的方法进行。但自我排查不仅让内部人员疲于应付,也缺乏专业性,不符合行业发展规律。即使专业评估机构,由于现阶段舆情风险评估门槛过低导致行业鱼龙混杂,一些不具备资格的机构参与到评估当中,“使得我国大型活动风险评估的市场和主体选择较为混乱”[2],缺乏规范和专业的标准。
3. 评估缺乏相应顶层设计与统筹规划。由于对大型活动的舆情风险评估刚刚起步,机构对于网络舆情风险管理的经验和科学还积累不足。且互联网在近30年才得以快速发展,学界对舆情风险各要素的认知和研究相对缓慢,导致评估和管理仍处于粗放阶段,无论是风险界定和目标管理,还是流程规划和制度设定都不够系统完善,缺乏统筹设计。
这些问题的存在,使得我国大型活动的舆情风险评估实践难以适应和满足大型活动公共安全管理的要求,亟需建立和引入网络传播新语境下大型活动舆情风险评估模式。
针对大型活动舆情风险评估存在的问题,2018年笔者探索性地提出了大型活动舆情风险评估的标准化、系统化管理思路,并设计了初级指标和实施方案。2019年,带领课题组进一步对舆情风险评估指标进行探索、调整和完善,确定了大型活动风险评估的识别路径和规范,提出了针对大型活动舆情风险分类分级的LPI评价法,并将该评价法应用于2019年中国北京世界园艺博览会,取得了良好的社会效应和经济效果。2021年和2022年,笔者再次带领课题组将LPI评价法及其标准化风险评估管理模式应用于北京冬奥会延庆赛区和即将开幕的成都世界大学生运动会,并独立完成了从评估、管理,到内控和外防的标准化运作流程模块。
(一)大型活动舆情风险评估模式要解决的问题
1. 构建标准化的风险评估模式。舆情风险评估与管理具有标准模式,这种专业性不只体现在专业术语上,更体现在如何通过专业技术方法更好地辨识、描述、分析、评估和管理风险上。大型活动舆情风险评估模式的提出,清楚明确了风险指标名称定义规范和评估流程指南,尤其是LPI评价法的提出,解决了舆情风险评估过程中的定量问题。通过舆情风险发生的可能性、可防可控性和可能造成的影响力共同作用机制构建了评价风险性大小模型,并为指标赋值给出了可操作方法。评估专业化是确保评估高质量的有效途径,为大型活动舆情风险进行科学管理奠定了基础。
2. 提高评估工作效率,减轻举办方的压力。为了加强对大型活动的舆情风险管理,活动举办方往往要承担极大的社会秩序和公共安全管理压力,而具有相当能力的专业评估机构,能有效帮助活动举办方全面了解风险的本质,提高化解风险的精准度和有效性,警惕风险外溢,也能在一定的程度上缓解举办方的紧张压力。同时,大型活动舆情风险评估模式的提出,让评估机构和评估人员的工作变得更专业、更有效率,是增强大型活动舆情风险管理工作指导性,全面提高风险评估权威性和可靠性的保证。
(二)大型活动舆情风险的指标设计
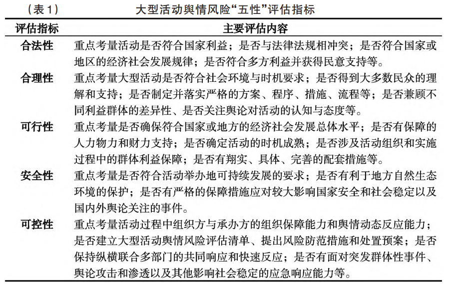
1. 大型活动舆情风险的综合指标。突出强化源头治理,提高防控能力,着力防范化解重大风险,维持大局稳定,全力促进经济社会发展,是近年来我国需要重点推进的工作内容之一。大型活动舆情风险评估综合指标的设定以防范社会舆情风险为目的,其指标设定参考了维护社会稳定的基本原则规范①,确保在重大风险防范的共性问题上实现统一政策、统一标准、统一口径和统一尺度。即大型活动的合法性、合理性、可行性、安全性和可控性“五性”评估(见表1),并给予其符合舆情风险评估相关范畴的释义。
2. 大型活动舆情风险的精细指标。除了作为识别舆情重大风险的综合“五性”指标外,进行大型活动舆情风险识别过程中,更多的精细化评估指标,有利于深入识别和分析各项舆情风险因素,进行风险全覆盖,确保舆情风险内控体系的建设(见表2)。
需要指出的是,在进行大型活动的风险评估过程中,不同性质、规模和意义活动所包含的风险要素会有所不同,所包括的范围也不一样,需要评估主体根据活动的具体情况进行具体设定和分析。
(一)大型活动舆情风险的识别
舆情风险识别是发现、筛查、确认并记录风险的过程。舆情风险识别的目的是确定可能影响活动主体组织声誉风险的事故或情况。进行舆情风险识别是风险管理的第一步,其过程包括识别可能对主体组织产生重大声誉形象损害的风险源、影响范围、事件及其原因和潜在的后果。
在舆情风险事故或情况发生之前,可以通过对大型活动舆情风险进行全面的环境生态识别、同类数据预识别、网络信息识别和现场数据识别(见表3),分析可能引发舆情风险事故的潜在原因、发生概率和损害影响的严重程度,为舆情风险的分类定级提供充分依据。
1. 环境生态识别:舆论生态环境全分析。环境生态识别包括全面分析研判当前国内外政治环境和形势大背景,以及当下网络舆论生态。
对国际政治形势和格局的研判直接影响着大型活动的安全稳定甚至开办与否。比如因受俄乌冲突影响,2022年乌克兰各级职业联赛全面停摆,欧足联也最终决定将2021年与2022年欧冠决赛地从俄罗斯圣彼得堡转移到法兰西体育场,又如疫情导致2020年多个全球影响力巨大的年度活动取消或缩小规模,包括巴拿马国际贸易博览会、2020世界乒乓球团体锦标赛的延期;微软MVP全球峰会、谷歌云计算大会仅举办网络活动,以及2021年东京奥运会的延期等。
而随着5G+人工智能时代的到来,科技的发展对内容生态、媒体生态格局产生深远影响,舆论主体更加多元复杂,舆论表达方式更为碎片化、情绪化,舆论传播的突发性、不确定性愈发增加。而舆论是大型活动期间万众瞩目的焦点。舆论可大可小,但处理不好会直接影响外交关系、活动传播、比赛进程,甚至产生重大负面影响。
2. 同类数据预识别:对过往同类风险分析。大型活动过往历史舆情事件、同性质或相近性质活动的风险案例,这些与大型活动相关联的风险信号元素,都可以提炼舆情风险规律。
具体方法上,一是通过大数据,收集历届同类或相近性质活动的风险案例,二是结合过往舆情风险的基本性质、公众参与度、舆论压力、组织保障力、舆情动态应对能力等维度进行分析和初识别。比如2021年在给一项国际性赛事进行风险评估时,课题组整理了近12年来中外大型同类赛事中的 145 项舆情风险案例,并对其风险发生领域进行了分析;同时,全面梳理了2021年东京奥运会举办前期及举办过程中出现的负面舆情信息,并围绕疫情防控、赛事保障、赛事组织、经济效益、文化呈现、社会治安六大方面展开了全面风险研判(见图1)。对这些历史数据的分析研判都是后期筛查和确定该国际性赛事风险点清单的重要参考。
3. 大数据网络信息识别:媒体与网民意见分析。一般来说,大型活动涉及面广、参与度高、影响力大,会受到媒体关注、利益相关群体参与和网友热追。针对大型活动的媒体与网民意见的分析,可以相对准确地了解舆论对于该活动的依附度、准备度、参与度的高低,支持率的多寡,政治经济文化等形象影响程度的大小。进行活动风险感知,也是对活动举办方总体风险应对能力必将历经的一次“大考”(见图2)。
2021年,在进行一项国际性大型活动风险评估过程中,项目组曾筛选了互联网上自2020 年以来不同媒体、不同平台、不同领域意见领袖、普通网民6322 条(去重)信息,人工结合AI,通过NLP自然语言处理中文文本相似度聚类获得初步几个专题范围,再通过人工研判后确定风险主要集中在当地旅游接待能力问题、经济社会问题、涉疫情防控问题三个方面,并给出了详细风险分析研判。
4. 现场数据识别:实地调研与风险认知调查。对大型活动进行舆情风险实地调研,是根据活动情况设计调研内容,围绕活动合法性、合理性、可行性、安全性、可控性等方面,对活动组织者、相关利益者进行现场信息采集。调研的方式包括座谈、走访、线上线下问卷、当面听取意见和观察分析等(见表4)。
开展舆情风险实地调研和风险认知调查前,调查者要设计好调查方案,写出调查计划,列出调查的对象、内容(项目)、方法、方式和步骤。在调查过程中要向调研对象说明调研目的、立场、可能产生的影响,使其了解调研目的,配合真实调查。
实地调研是了解大型活动组织管理真实情况的科学方法之一。运用实地调研这一方法,可以使评估主体尽可能避免闭门造车和主观臆断,有利于评估主体对活动作出客观分析。
(二)大型活动舆情风险的评估
1. 确定舆情风险点清单的方法。在设定好舆情风险综合指标和精细指标前提下,通过对大型活动进行舆情风险识别,利用内容分析法和德尔菲法等半定量多重研判方法,对大型活动的舆情风险源进行评估、分析与赋值,形成舆情风险点清单(见表5)。
舆情风险点清单逐一列出的活动举办方面临的舆情风险,根据活动性质、规模等不同舆情风险点也将不同。一些发生概率低、风险影响小或容易自我化解的风险点,虽然仍会保留在风险清单中,但后期通常只会对关键风险点进行分析、研判和提出应对建议。
2. 关键风险点标准及其风险等级评估。①关键舆情风险点的评估指标及赋值。关键舆情风险等级划分采用半定量的层差法(即将评估结果分为多个权重层级,实际执行结果落在哪个层级内,该层级所对应的分类即为评估的结果)和定性评价法(根据历史经验、数据呈现、现实状态或文献资料的观察和分析,直接对评估对象做出定性结论的价值判断),通过舆情风险发生可能性 L(likelihood)、风险可防可控性P(prevention and control)和舆情风险可能造成的影响力 I(influence)三个维度的乘积D(danger,舆情风险性)来评价风险性大小,即LPI评价法。
LPI评价法认为,L、P和I三个维度共同影响舆情风险,在统计学的方差分析中,分析共同影响时都是将不同因素的乘积作为其水平效应的表征[3]。因此,将L、P和I的乘积作为评价风险性大小的模型。即:
D=L×P×I……模型①
LPI评价法引入LEC评价法[4]为基本模型和赋值方法,对L、P、I三种因素对应的风险程度进行了等级划分,经过项目组反复论证和多个大型活动研判,根据实际情况实行指标的多次迭代,确定不同类别对应等级的合理取值,并在实践中得到了验证。在实际评估过程中,结合德尔菲法,经专家打分,进一步聚焦重要风险点,并确定舆情风险等级。
模型①中,D 值越大 ,说明该舆情风险性大,需要加强舆情风险防范,或降低舆情风险事件发生的可能性,或减轻舆情事件可能造成的影响。
LPI 的量化分值标准如下:
舆情风险发生可能性L(likelihood):指分析后认为可能引发的不稳定因素和事件的敏感性、苗头性、倾向性,以及对过往历史数据预判后的风险发生概率。L最高分值为10分,最低分值为0.1分。分值越高,风险发生的可能性越高,反之则低。分级标准:10分,完全肯定;6分,相当可能发生;3分,可能但不经常;1分,可能性小,完全意外;0.5分,很不可能,可以设想;0.2分,极不可能;0.1分,完全不可能。
舆情风险可防可控性P(prevention and control):指评估主体对象是否有足够的应对能力,和可行、有效的防范化解措施,控制风险发生后各种程度的阻力。P的最高分值为10分,最低分值为2分。分值越低,对风险的可防可控程度越高,反之则难以预防和控制。分级标准:10分,无法防控;6分,可防不可控;3分,不可防可控;2分,可防可控。
舆情风险可能造成的影响力 I(influence):指评价潜在舆情风险可能造成的导致各方面的影响以及危害程度。I最高分值为100分,最低分值为1分。分值越大,风险造成的影响和危害越高,反之则影响和危害程度都低。分级标准:100分,极度严重,引起大规模线下行动;40分,非常严重,引发国际国内舆论;15分,严重,引起国内舆论广泛关注;7分,重大,引发周边城市和利益群体关注;3分,重要,引起地域性人群关注;1分,不严重,引发小范围关注。
②舆情风险等级划分。按照舆情风险性(D)分值高低,将舆情风险等级从高到低划分为特大舆情风险、重大舆情风险、敏感舆情风险和普通舆情风险四个等级,分别用“红、橙、黄、蓝”四色进行预警,等级划分标准(见表6)。
应该注意的是,舆情风险评估分类结果的前提范围是事前防范阶段,主要用于事前舆情风险防范工作。一旦舆情风险扩散到事中阶段,由于具体事件发生时可能因涉及意识形态、敏感人群、多项风险并存或事件本身造成后果严重程度不一等不确定因素,导致舆情风险等级发生变化。舆情事件发生时还需及时关注舆情风险源的动态变化情况,根据具体情况及时予以修正,进行适当升级或降级处理。
③关键风险分类的结果呈现。根据关键风险分类评估指标的呈现结果,形成关键风险评估表(见表7)、舆情风险等级分布一览表(见表8)。
本评估模型通过对大型活动的舆情风险信号和风险情境进行系统、规范的指标设定,和对风险源的有效识别,尤其是LPI评价法模型,在充分考虑风险评价各指标关联性的基础上,建立了各指标的准确权重和合理取值,以及舆情风险分级标准,为大型活动舆情风险评估提供了标准化和全流程管理模式。
应该看到,大型活动舆情风险评估工作是一项复杂的系统工程工作,其工作模式的优劣、评估指标的科学与否都关系到评估工作质量的高低和后期风险管理成本的大小[5]。笔者通过一系列实践和研究后认为:(1)大型活动舆情风险评估模式的分析思路和技术方法,可以实现对大型活动舆情风险的全方位识别、评估,摸清风险源并进行分类定级。其评估意义在于预测预警、早做预防、精准制导。(2)对大型活动的舆情风险评估,涉及指标设定、风险识别、风险数据论证和评估结果等多个步骤。这个过程并非一步到位,需要在某些环节进行反复论证和讨论,才能获得精准的评估结果。
[参考文献]
[1] 刘志明.舆情产业的发展历程和融合发展趋势[J].青年记者,2019,(19).
[2] 许俊友,张伟,张翔.大型活动风险评估模式初探[J].风险管理,2011,(4).
[3] 魏宗舒.概率论与数理统计教程(第三版)[M].北京:高等教育出版社,2020.
[4] 金利文,郑佳.LEC法在科研项目研发过程中的应用[J].化工生产与技术,2021,(4).
[5] 高志华,谢标.政务大数据赋能政府治理现代化的逻辑、现实困境与调适对策[J].决策与信息,2021,(12).
原文引用:刘星星.大型活动舆情风险评估模式研究及应用,2022,(08):52-59
来源:《决策与信息》2022年第08期
作者: 刘星星(1963-),女,湖南湘潭人,人民网舆情数据中心高级研究员、舆情危机管理专家。
责编:甘小梅、胡梁
编辑:邓汝濛、倪杰(实习生)
版权声明:我们致力于保护作者版权,注重分享,被刊用文章【德尔菲法的应用案例(大型活动舆情风险评估模式研究及应用)】因无法核实真实出处,未能及时与作者取得联系,或有版权异议的,请联系管理员,我们会立即处理! 部分文章是来自自研大数据AI进行生成,内容摘自(百度百科,百度知道,头条百科,中国民法典,刑法,牛津词典,新华词典,汉语词典,国家院校,科普平台)等数据,内容仅供学习参考,不准确地方联系删除处理!;
工作时间:8:00-18:00
客服电话
电子邮件
beimuxi@protonmail.com
扫码二维码
获取最新动态
