第一编 民法总论
第一章 民法概述
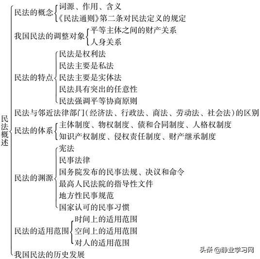
【知识框架】
来源:静业学习网
【重点难点归纳】
一、民法的概念
1民法的词源
(1)民法一词来源于罗马法的市民法(jus civile)。
(2)在一些大陆法系的近代立法中所使用的民法一词,是由市民法转译而来的。
(3)日本在明治维新后制定民法典时,转译法语"Droit Civil"(民法),并用汉字第一次定名为"民法"。
(4)我国清朝末年,清朝政府委任沈家本等人为修订法律大臣,曾聘请日本学者松冈义正等人起草民法,于1911年完成《大清民律草案》,民法一词遂为我国法律所采用。因此,民法学者一般认为中国"民法"一词源自日本。
2.民法的作用
(1)民法在西方社会历史上发挥过重要作用,为特定历史时期的不同社会的商品经济服务。
(2)在我国,一直存在着重刑轻民的传统,民法文化并不发达。
3.民法的含义
(1)形式上的民法和实质上的民法
①形式上的民法,专指系统编纂的民事立法,即民法典。
②实质上的民法,指所有调整财产关系和人身关系的民事法律规范的总称,它包括民法典、其他民事法律法规。
我国不存在形式上的民法,但实质上的民法是存在的。
(2)广义的民法和狭义的民法
①广义的民法,指所有调整民事关系的成文法和不成文法,它是指调整所有的财产关系、人身关系和婚姻家庭关系的法律。
②狭义的民法,仅指调整一定范围的财产关系和人身关系的法律,不包括婚姻法、继承法和属于传统商法内容的法律、法规。
(3)民法典和民法通则
①民法典是按照一定的体例,系统地把民法的各项制度编纂在一起的立法文件。
a.采取民商分立立法体制的国家,民法典所规定的范围局限于民事,而另外制定商法典规定商事方面的事项。
b.采用民商合一的大陆法国家,不分民事和商事内容,统一制定一部民法典予以调整。
②我国《民法通则》基本上概括了商品经济活动的一般行为准则。
(4)民法学
民法一词还可以指民法学。我国民法学是以研究调整平等主体之间的财产关系和人身关系的民事法律规范为对象的学科。我国民法学的主要任务是:
①研究民事法律规范的内在规律,不仅要把组成民法的法律规范作为一个完整的体系来研究,而且要研究各种民事法律关系、各项民事法律制度、各项民事法律制度之间的关系以及它们与其他部门法的联系,揭示其内在的规律。
②总结民事法律规范在适用中的经验。
③为民事立法提供理论依据。
4.《民法通则》第二条对民法的定义及其意义
(1)定义
我国民法是调整平等主体的公民之间、法人之间、公民和法人之间的财产关系和人身关系的法律规范的总和。
(2)意义
①确立了我国民法统一调整社会主义市场经济关系的基本法地位。
②不仅确立了民法调整横向的财产关系的职能,而且为我国经济立法确立了这样一种模式,即由民法调整横向的市场交易关系,经济法或称经济行政法调整纵向的经济管理关系的立法模式。这就从根本上划清了民法和经济法的调整范围,从立法上解决了有关民法和经济法的调整对象的争论。
③确立了民商合一的体制,即由民法统一调整横向的财产关系。商法只能作为民法的特别法而存在,而不应当与民法相分离。
二、我国民法的调整对象
1民法调整平等主体之间的财产关系
(1)财产关系的定义
财产关系,是指人们在产品的生产、分配、交换和消费过程中形成的具有经济内容的关系。平等主体间的财产关系具有如下特点:
①民事主体在民法上的地位是平等的。
②当事人意思表示自由。这是由民事主体地位平等的特点决定的。
③等价有偿。这是民事主体法律地位平等在经济利益上的体现。
(2)财产关系的内容
平等主体间的财产关系包括:
①财产所有关系,指因占有、使用、收益、处分财产而发生的社会关系。
②财产流转关系,指因转移财产而发生的社会关系。
这两类财产关系有着紧密的联系。财产所有关系往往是发生财产流转关系的前提条件,通常只有财产所有人才能对财产实施法律上的处分,与对方发生债的关系;财产流转关系通常又是实现财产所有关系的方法,即财产所有人通过债的关系取得或行使财产的所有权。
2.民法调整人身关系
(1)人身关系的定义
人身关系,是指没有财产内容但有人身属性的社会关系。人身关系是基于一定的人格和身份产生的,体现的是人们精神上和道德上的利益,它包括人格关系和身份关系两类。
(2)人身关系的内容
①人格关系,指因民事主体的人格利益而发生的社会关系。
a.人格利益是指人的生命、健康、姓名、名称、肖像、名誉等方面的利益。
b.人格关系在法律上表现为人格权关系,包括生命权、健康权、名称权、肖像权、名誉权等关系。
c.人格权是民事主体依法固有的、以人格利益为客体的、为维护主体的独立人格所必备的权利。
②身份关系,指基于一定的身份而产生的社会关系。
a.包括亲属、监护等关系,这些关系表现为民事法律关系则为身份权关系。
b.知识产权中也有身份权的内容,如作者、发明者的署名权、发表权等,也属于身份权。
c.婚姻自主权不是妻权、夫权,也不是婚姻权,而是每个公民所享有的结婚自由、离婚自由的权利,婚姻自由实际上是人身自由的主要内容,所以婚姻自主权不是身份权,而是人格权。
③人身关系与财产关系的联系
a.某些人身权的存在是民事主体从事正常的商品经济活动,并与他人广泛地发生经济联系的前提(如姓名权、名誉权、荣誉权等)。
b.某些人身权的行使,可以使公民和法人获得财产利益(如法人的名称权)。
c.在民事主体的人身权受到侵犯的情况下,往往会使其遭受财产的损失。
三、民法的特点
1民法是权利法
民法最基本的职能在于对民事权利的确认和保护,这就使民法具有权利法的特点。
2.民法主要是私法
将民法置于私法的范畴,具有如下意义:
(1)有助于在私法领域提倡当事人意思自治,尽可能减少国家的干预。
(2)充分尊重和保障自然人的财产权和人身权。
(3)明确民法的基本属性。
3.民法主要是实体法
民法既是行为规范又是裁判规则。
4.民法具有突出的任意性
民法调整方法的特点是允许主体依法独立自主自愿地产生、变更和消灭民事法律关系。当事人有权根据自己的意志和利益决定是否参加某种民事法律关系,决定是否变更和终止民事法律关系。
5.民法强调平等协商原则
民法规范的主要对象是财产所有和交易关系,而交易关系本质上需要遵守平等协商原则。平等原则要求不同的民事主体参与民事关系具有平等的地位,在民事活动中能独立地表达自己的意志,其合法权益平等地受法律保护。
四、民法与邻近法律部门的区别
1民法与经济法
(1)经济法的含义
经济法一词具有双重含义:
①调整经济关系的所有经济法律规范,从这个意义上使用的经济法概念通常又称为经济立法。
②调整特定的经济关系的法律部门,即作为独立的法律部门的经济法。从这个意义上,经济法实际上就是经济行政法,它是国家权力作用于经济生活,由国家行政机关对国民经济实行组织、管理、监督、调节的法律规范的总称。它是实现国家宏观调控政策的工具。
(2)民法和经济法的主要区别
①从调整对象来看,民法主要调整平等主体之间的人身财产关系;经济法主要调整经济管理关系,此种关系是按照指令和服从原则建立起来的行政隶属关系,一般不调整人身关系。
②从方法上看,民法采取平等、自愿的方法调整自然人、法人、其他组织之间的横向财产关系和人身关系;经济法则主要通过采取指令和服从的方法,通过采取国家干预经济的原则调整国家机关与企业、事业单位和公民之间的纵向经济关系,其宗旨在于克服市场自身的弱点和消极作用,维护公平的竞争秩序,加强政府对经济的宏观调控。
2.民法与行政法
(1)行政法的含义
行政法是指国家通过各级行政机关管理国家政治、文化、教育、劳动人事、卫生等事务的法律规范的总和,着重调整行政权与其他国家权利和个人权利之间发生的社会关系,是国家机关发挥组织、指挥、监督和管理职能的法律形式。
(2)民法与行政法的区别
①调整对象不同。行政法调整一定的行政关系,一方总是国家行政机关,它以自己单方面的意志成立行政法律关系;民法调整平等主体之间的财产关系,在性质上主要是一种交易关系,是等价有偿、平等的关系。
②调整方法不同。行政法律关系总是带有国家意志性、隶属性、强制性的特点,行政法通常采用命令服从的调整方法来调整行政关系;民事法律的调整方法通常具有平等性、任意性等特点。
③法律性质不同。行政法属于典型的公法,而民法是典型的私法,两者泾渭分明。
3.民法与商法
商法,又称商事法。形式上的商法,专指在民法典之外的商法典以及公司、保险、破产、票据、海商等单行法;实质上的商法,指一切有关商事的法律规范。
关于民法和商法的关系历来存在着民商合一和民商分立的观点。民商合一是指,制定一部民法典将其统一适用于各种民商事活动,不再单独制定一部商法典;民商分立是指严格区分民法与商法,在民法典之外还要制定一部单独的商法典。
我国民事立法实际上采取的是民商合一的体制,由民法典统一调整社会商品经济关系。商事法规本身不可能组成部门法体系,而只能适用民法的总则。
4.民法与劳动法
劳动法是调整劳动关系以及与劳动关系密切联系的一些关系的法律。它主要调整劳动者和用人单位之间的关系,所要解决的是劳动关系中的劳动纪律、劳动保护、劳动程序、假期、劳动报酬、劳动争议的解决等方面的法律问题。
(1)劳动法和民法的联系
劳动法在适用中和民法有密切的关系,劳动法对劳动者和用人单位之间的关系未作专门规定的,可以参照民法的有关规定。
(2)劳动法和民法的区别
①从法律关系的性质来看,劳动关系在内容上既具有平等性,又具有隶属性。平等性是指用人单位与劳动者在法律地位上是平等的,而隶属性是指在劳动过程中劳动者必须遵守劳动组织的内部劳动规则。民事关系则是平等民事主体之间的关系。
②从法律规范的性质来看,劳动法更多的是强制性规范。从这个意义上说,劳动法以追求社会的实质公正为目标。在社会主义国家,劳动法还与属于行政法范畴的人事制度相联系,赋予政府劳动人事部门干预劳动关系较大的权力。民法的规范大多是任意性的。
③从法律关系的主体来看,劳动关系的主体是用人单位和劳动者,其中的用人单位必定是组织而不是个人。民事主体可以是一切自然人、法人、其他组织,甚至是国家。主体方面的另一区别在于,民法是以抽象的"人"为规范对象,而劳动法以具体的"人"为规范对象。民法着重于形式正义,而劳动法着重于实质正义。
5.民法与社会法
社会法有广义狭义之分。广义的社会法,是指为了解决社会性的问题而制定的各种有关社会法规的总称。狭义的社会法是指社会保障法,社会保障是指国家通过制定各种措施,使公民在年老、患病、失业、遭遇灾害或丧失劳动能力的情况下,能够获得一定的物质帮助,以保障公民的基本生活需要。社会法与民法的区别主要表现在以下几点:
(1)从法律性质上说,民法是私法,以维护民事主体的私人利益为主要目标。而社会法作为以维护社会公共利益为主要目标的法律,在性质上并不是私法,它的目的在于建立较为完备的社会保障制度,维护社会全体成员的共同福利,谋求社会大众共同福利的增进。
(2)民法以私法自治为原则,表现出较强的任意法的特性;而社会法主要是强行法,它不允许当事人之间自由设立权利义务。
(3)民法实际上具有创造财富的功能,而社会法仅仅具有满足社会成员的基本生活需要的功能。
(4)社会法以保护公民的生存权为目标,即实现社会保障的根本目的就是为了使公民获得基本的生存条件。而民法不仅是要保护生存权,而且要保护民事主体参与市民生活所应当享有的各种权利。
五、民法的体系
1主体制度
民法主体的当事人,是商品在静态中的所有者、在动态中的交换者。民事主体制度包括自然人、法人、合伙等制度。
2.物权制度
所有权和其他物权制度是规范财产的所有和使用关系的基本制度。
3.债和合同制度
债权制度是直接规范交易行为的,债的一般规则是规范交易过程、维护交易秩序的基本规则,而各类合同制度也是保护正常交换的具体规则。
4.人格权制度
人格权应该作为一个独立的制度,其原因在于:
(1)财产权和人身权是民法中两类基本的权利,财产权可以分为债权、物权等各项制度,人格权也可以成为一项独立存在的制度。
(2)人格权法和主体制度有密切联系,但主体的人格和人格权是两个不同的概念,对人格权的侵害不仅仅涉及对人格的侵害,而且也会造成对公民人身利益甚至财产利益的损害,它涉及民法中的许多内容,并非单纯的主体制度所能概括的。
(3)人格权制度不能够完全为侵权责任制度所概括。尽管侵权责任法能够为人格权提供保障,但人格权的确认,是侵权责任法所不能解决的。
5.知识产权制度
知识产权制度具有特殊性,但仍然是一种民事权利,其本质属性是财产权利和人身权利的结合,所以我国未来民法典中,应包含知识产权法的内容。
6.侵权责任制度
侵权法是保障民事权利的法律。
(1)侵权责任法应从债法中独立
大陆法的债法体系主要是以合同法为中心建立起来的,将侵权法置于债法之中,极不利于侵权法的发展。
(2)民事责任制度的独立性问题
债是特定的债务人对特定的债权人所应负的义务,而责任是不履行义务的后果,债与责任的概念的区别,可以成为侵权责任与债务分离的原因,但不应成为民事责任单独设立的根据。
单设民事责任的缺陷在于:①使责任与义务分离;②在立法技术上缺乏逻辑性;③现行《民法通则》关于民事责任的规定,主要规定了违约责任和侵权责任的基本规则及其共同的规则,然而民事责任并不限于这两种责任,还包括缔约上的过失责任。各种责任形式的个性远远大于其共性,这就决定了将各种责任在各项制度中分别作出规定,应较之于将各种责任集中作出规定更合理,且集中规定也十分繁杂,很难统一。
7.财产继承制度
财产继承制度是民法的重要组成部分。由于财产继承权主要发生在具有一定身份关系的自然人相互之间,并且主要是家庭成员相互间基于扶助、赡养、抚育而产生的财产关系在一方死亡时的体现,因此,民法调整财产关系的一些原则并不能完全适用于财产继承权关系。
六、民法的渊源
1概念
民法的渊源是指民事法律规范借以表现的形式,它主要表现在各国家机关根据其权限范围所制定的各种规范性文件之中。
2.我国民法的渊源
(1)宪法
宪法中关于社会主义建设的方针和路线的规定、关于财产所有制和所有权的规定、关于公民基本权利和义务的规定等,都是调整民事关系的重要法律规范,具有最高的法律效力。
(2)民事法律
民事法律是由全国人民代表大会及其常委会制定和颁布的民事立法文件,是我国民法的主要表现形式,包括:《民法通则》、《合同法》、《物权法》和《侵权责任法》等。其中,《民法通则》是我国基本的民事法律,其效力仅次于宪法。
(3)国务院发布的民事法规、决议和命令
国务院根据宪法、法律和全国人民代表大会常务委员会的授权,制定、批准和发布法规、决议和命令。其中,有关民事部分的法规、决议和命令是民法的重要表现形式,其效力仅次于宪法和民事法律。
(4)最高人民法院的指导性文件
(5)地方性民事规范
(6)国家认可的民事习惯
在我国,习惯作为民法的渊源是受限制的,只有经国家认可的习惯,才具有民法渊源的地位。在少数民族聚居的地区,习惯在民法渊源中具有一定的意义。
(7)关于建立判例法的问题
我国传统上属于大陆法系,不承认判例法的地位。建立判例制度的必要性具体表现为:
①判例法与成文法各具特点,很难说谁优谁劣。最佳办法是将两者融为一体,相互取长补短。
②从我国的司法实践来看,建立判例制度有助于法官在裁判中正确适用法律。
③有助于限制法官的自由裁量权。
④有利于尽快提高法官裁判质量。
七、民法的适用范围
民法的适用范围,是指民事法律规范在何时、何地、对何人发生法律效力。民法的适用范围,也是民法的效力范围。
1.民法在时间上的适用范围
民法在时间上的适用范围,是指民事法律规范在时间上所具有的法律效力。
(1)一般来说,民法的效力自实施之日发生,至废止之日停止。
法律规范何时开始实施,可以由法律规范本身规定,也可以由制定法律的机关以命令或决议予以规定。如果立法对法律规范效力的停止时期不加规定,在这种情况下,直至法律明文废止或修改时才停止生效。也有少数法律规范在公布之时即规定了停止生效的日期。
(2)法律是否溯及既往,是指新的法律颁布实施后,对它生效之前发生的事件和行为是否适用。如果适用,即具有溯及力;如果不适用,即不具有溯及力。
在通常情况下,新公布实施的民事法规只适用于该法规生效后所发生的民事关系,在某些情况下,民事法规也可以作出有溯及力的规定,但是,需以有明文规定为限。
2.民法在空间上的适用范围
民法在空间上的适用范围,是指民事法律规范在地域上所具有的效力。由于制定、颁布民事法规的机关不同,民事法规适用的空间范围也不相同,一般的原则是,民事法律规范的效力及于制定该民事法规的机关所管辖的领域。
3.民法对人的适用范围
民法对人的适用范围,是指民事法律规范对于哪些人具有法律效力。主要有以下几种不同的情况:
(1)我国民法对居住在中国境内的中国自然人或设立在中国境内的中国法人及其他组织,具有法律效力。
(2)我国民法对居留在我国境内的外国人、无国籍人和经我国政府准许设立在中国境内的外国法人及其他组织,原则上具有法律效力。但有两种例外:
①根据我国缔结或参加的国际条约、双边协定的规定或经我国认可的国际惯例,我国民法对享有司法豁免权的外国公民不具有法律效力。
②我国民法中某些专门由中国自然人、法人或其他组织享有的权利能力,对外国人、无国籍人或外国法人和其他组织不具有法律效力。
(3)居留在外国的我国公民,原则上应适用住在国的民法,而不适用我国民法。但是,依照我国民法和我国缔结或参加的国际条约、双边协定以及我国认可的国际惯例,应当适用我国民法的,仍然适用我国民法。
八、我国民法的历史发展
(1)中国古代诸法合体、民刑不分,并不存在着现代意义上的民法。
(2)1911年完成的《大清民律草案》是我国历史上第一部民法典。
(3)北洋政府于1925年在《大清民律草案》的基础上制定了第二部民律草案。该草案曾经被北洋政府司法部通令各级法院作为条例援用,但从未作为正式法典颁布施行。
(4)1927年,南京国民政府开始起草民法。国民党政府的民法典是以《大清民律草案》和北洋政府制定的《中华民国民律草案》为基础制定的,目前在我国台湾地区仍在施行。
(5)1986年4月12日颁布了《中华人民共和国民法通则》,这是我国第一部调整民事关系的基本法律。它是我国民事立法发展史上的一个新的里程碑。它的诞生标志着我国民事立法进入了完善化、系统化阶段,为未来我国社会主义民法典的问世奠定了基础并开辟了道路。
(6)1999年我国《合同法》的颁布,不仅表明我国的合同法已逐渐趋于完善,而且标志着我国民事立法进入了一个体系化的成熟的阶段。
(7)2007年《物权法》的制定与颁行在我国法治进程中具有里程碑的意义,它的颁行将更加坚定广大人民群众坚持改革开放、努力创造社会财富的信心。
(8)2009年12月26日,我国颁布了《侵权责任法》。我国的《侵权责任法》体现中国特色之处甚多,包含着多项中国元素。
(9)2010年10月28日,《中华人民共和国涉外民事关系法律适用法》由第十一届全国人大常委会第十七次会议通过,自2011年4月1日起施行。
(10)我国还没有制定出一部民法典。民法典的最终颁行将成为我国法律体系最终建立和完善的标志。
版权声明:我们致力于保护作者版权,注重分享,被刊用文章【经济法的调整对象主要包括(王利明)】因无法核实真实出处,未能及时与作者取得联系,或有版权异议的,请联系管理员,我们会立即处理! 部分文章是来自自研大数据AI进行生成,内容摘自(百度百科,百度知道,头条百科,中国民法典,刑法,牛津词典,新华词典,汉语词典,国家院校,科普平台)等数据,内容仅供学习参考,不准确地方联系删除处理!;
工作时间:8:00-18:00
客服电话
电子邮件
beimuxi@protonmail.com
扫码二维码
获取最新动态
