我国属于成文法国家,法律规范层级严密,内容广泛,几近涵盖社会生活的方方面面。然而,规范的法律文本固然便于适用,但也存在一定弊端。为了确保实用性和广泛性,法律文本必然使用高度抽象概括的语言以尽可能涵盖更多的情形。此外,为了实现个案公正,立法必然要为司法人员预留必要的裁量空间。法律的滞后性与不完备性与繁琐的立法程序之间亦存在一定张力。凡此种种,皆表明徒法不足以自行。无论是立法还是司法,必然要将自身视野拓展于文本之外,从具体的案例中汲取经验。
2010年,我国正式建立案例指导制度。截至目前,最高人民法院已发布28批162个指导性案例,最高人民检察院发布了29批115个指导性案例。此外,指导案例、典型案例、公报案例、参阅案例、普通案例等类型划分使得我国的案例体系趋于严密科学。裁判文书上网以及各类案例数据库的日臻完善从制度和技术层面保障了案例资源的司法运用。司法公开透明、类案同判、统一司法适用成为司法改革的“排头兵”。时代和科技的进步对法律人的专业素质提出了与时俱进的更高要求,法律检索技能因而成为每个法律人安身立命的“看家本领”。本期刑事私董会以“类案检索”为指引,介绍我国类案检索制度的基本内容,并介绍司法实务中法律检索的相关实用技能,以供学习参考。
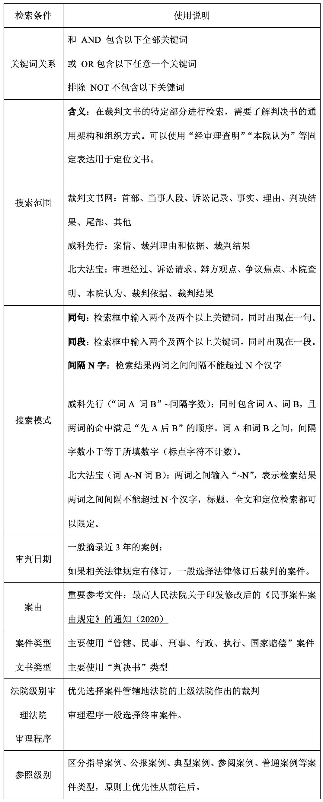
2020年7月31日,最高人民法院印发《最高人民法院关于统一法律适用加强类案检索的指导意见(试行)》(以下简称《指导意见》),自2020年7月31日起施行,围绕类案的界定、强制检索的情形、检索平台、检索范围和顺序、结果运用、法官回应、法律适用分析等内容作出具体规定。以《指导意见》出台为指引,各位陆续出台了关于“类案检索”的规范性文件,对《指导意见》的内容进行了重申和细化,使类案检索更具操作性。为便于参考学习,笔者对上述文件的主要内容进行梳理归纳,整理如下表。
(一)检索观念
类案检索是法律检索的重要组成部分。互联网信息浩如烟海,能够在海量的信息中准确高效地抓取到有用的信息是每个法律人职业素养的重要体现。相较于辩护、代理等工作,检索是一项入门级别的技能,对职业经验、人脉资源等因素的依赖性较小(当然,丰富的职业经验能够形成敏锐的检索直觉,能大大提高检索的效率)。因此,从一定程度上来说,法律检索是一项可以通过培训速成的技能。在开始检索之前,树立正确的检索观念是有必要的。
失败观念。受限于信息公开程度以及个人检索能力等客观因素,在进行检索之前,首先应当明白并非任何的检索均一定会有成果,要做好接受“失败”的准备。不过“失败”有时也可成为检索结论。
方法先行。检索失败的结论不能轻易得出,很多情况下有可能是检索平台不权威、检索方法不正确、关键词选用不合适等导致的检索口径不适当导致的,如果检索效果不理想,不妨转化思路或方法,另辟蹊径或许能够柳暗花明。
检索留痕。如前所述,检索方法在必要时需要更新,为了避免重复劳动,检索过程中应当保留清晰的检索痕迹,对于已经阅读过的信息应当标示和记录,避免返工。
大巧若拙。在部分情况下,无论怎样限缩检索口径,仍然会有一定规模的案例被筛选出来,而且是否构成类案本身就需要仔细研读案情进行谨慎辨别。因此,检索是一项耗时费力的“辛苦活”,一定的时间、精力投入是必要的。
(二)检索思路
1、明确检索目标。无论检索的主体是承办案件法官、亦或是提出诉辩意见的律师,类案检索的目标无非均是通过先前案例辅助形成或印证一定的结论。因此。类案检索第一步应分析本案案情,结合己方诉求、案情材料和个人经验总结争议焦点及可能适用的裁判依据,提炼检索目标。eg:“通过行贿手段促成订立的合同是否无效?”
2、检索目标知识梳理。在明确一项检索任务时,切忌直接根据题目中的关键词在数据库中开始检索,而首先应当做知识背景方面的调查。可首先在法规数据库、搜狗微信(https://weixin.sogou.com)【或可在微信使用“搜一搜”搜索文章资讯】等相对权威的平台了解法律和实务对此问题的初步规定和看法,并在阅读时了解关于检索目标要素的通用表达,积累可替换词汇。在知识梳理后,会更明确检索重心所在。
3、限定检索条件。根据检索目标、检索结果呈现对象等内容,选择相应的数据库,归纳检索关键词,设计关键词之间的检索关系,并通过审理法院、法院级别、审理程序、文书类型等条件,筛选目标案例。在检索时,使用案例库的“高级检索”功能。
4、检索结论检验。在类案检索中,应当关注案件的效力问题,部分案件的二审判决会改变一审法院判决的结论,部分案件可能存在再审的情形,在援引案例时原则上应当采用终审判决中的裁判意见。对于提交司法机关的检索结论,检索人员应当在数据库之间交叉检验,交由不同主体相互检验,并尽量选择从官方数据库下载的文件作为附件提交审查。
5、检索报告呈现。在检索过程中,对于符合检索目标的案例,应当摘录案件信息、裁判观点等内容在检索报告中呈现,做到一案一整理。一般而言,裁判文书的“经审理查明”“本院认为”部分是较有参考价值的内容。
(三)检索技巧
1、 关键词选择
一是可以考虑依据案件材料中的特殊主体信息。如农村房屋买卖纠纷,买受人不属于农村集体经济组织成员,房屋交付后,因拆迁款分配,双方发生争议。该案即可确定关键词“农村集体经济组织”。
二是一些专业性较强的案件,可能含有特殊的证据材料,可以直接选择该证据作为检索关键词。如请求公司回购股权纠纷案件,通常争议双方会签订“增资协议”或者“股权转让协议”,该案例中即可确定关键词“增资协议”“股权转让协议”。
三是有的案件绕不开某些法律条文的适用,则可以直接以该法律条文作为检索关键词。这种检索方式在原被告双方就适用的法律条文中没有争议,但对条文的含义有不同理解的案件中尤其有效。如某案中,双方对《关于审理商品房买卖合同纠纷案件适用法律若干问题的解释(2020修正)》第十五条规定的解除权的消灭指的是“约定解除权”还是“法定解除权”有不同理解,可以直接确定关键词“《关于审理商品房买卖合同纠纷案件适用法律若干问题的解释》第十五条”。
关键词的选择决定着检索口径的大小,对于能否顺利完成法律检索任务至关重要。关键词的选用应坚持“多+短”的原则,避免使用长句作为检索关键词,使用2-4字的短语作为关键词,并使用2-4个关键词作为备选项。
从关键词类型来看,区分法律词汇和生活词汇,前者如不当得利、代理、违约、无效、虚假陈述等,后者如游戏、村长、婚外情等等。法律词汇多用于限制案由、法律关系等,而生活词汇多用于限制主体、行业领域等法律关系发生的场域,关键词的搭配可采用法律词汇+生活词汇的方式,并根据检索结果进行动态调整。
2、高级检索运用
(1)高级检索
(2)结果中检索
在上一次检索获得结果基础上,再进行一次关键词检索,进而进行结果筛选。“结果中检索”功能可以和“高级检索”功能配合使用,通过高级检索功能进行一次条件限制后,如果在查阅检索案例时发现了目标案例或干扰案例的共同要素,可以通过“结果中检索”的功能使检索范围进一步缩小。
(3)法条联想、类案联想
法条联想
类案联想
3、搜索语法的使用
部分案件可能因涉及秘密(个人秘密、商业秘密、国家秘密)或其他不适宜在互联网公开的情形而未公开,但当事人可能在部分网站或自媒体平台(如微信文章、微博、头条)公开了文书原文或部分内容。此时如果存在参考的必要,便需要在百度等综合搜索引擎或微信公众号等知识分享平台进行检索,检查是否有相关案例信息。在百度、谷歌等综合搜索引擎检索资源时,可使用高级检索功能或使用“-”、“site:”、“filetype:”、“intitle:”、“inurl:”等搜索语法提高检索效率和准确性。
(1)""双引号内加关键词,表示搜索中限定不能分词。
(2)“-”表示搜索结果中排除“-”之后的关键词。
(3)“site:”表示在“site:”后所限定的网站范围内搜索“site:”前列明的关键词;
(4)“filetype:”表示搜索结果限定为“filetype:”之后限定的诸如“doc”、“pdf”等某一种文件格式,Eg:“类案检索报告” filetype:doc代表着检索该搜索引擎中所有包含“类案检索报告”这一关键词的文档。
(5)“intitle:”表示搜索结果中限定网页标题中必须含有“intitle:”后的关键词。
(6)“inurl:”表示搜索结果的网页的链接中必须含有“inurl:”之后的关键词。edu(教育机构);gov(政府机构);court(法院)Eg:“类案检索” inurl:court 代表着在所有法院类网站中,以”类案检索”为关键词进行检索,且“类案同判”这一关键词不能分隔。
(四)检索资源
1、专业案例数据库
中国裁判文书网:https://wenshu.court.gov.cn;北大法宝:https://www.pkulaw.com;威科先行:https://law.wkinfo.com.cn;法信:http://www.faxin.cn;无讼案例:https://www.itslaw.com;Alpha:https://alphalawyer.cn;聚法案例:https://www.jufaanli.com;把手案例:https://www.lawsdata.com;Openlaw:http://openlaw.cn;小包公智能法律平台:https://www.xiaobaogong.com。2、特殊案例数据库
中国审判案例数据库:http://www.chncase.cn;中华人民共和国最高人民法院公报:http://gongbao.court.gov.cn;最高人民检察院指导性案例:https://www.spp.gov.cn/spp/jczdal/index.shtml;中国法院网:https://www.chinacourt.org/index.shtml3、各地法院官网
北京法院审判信息网:https://www.bjcourt.gov.cn;上海市高级人民法院网:http://snsfbh.hshfy.sh.cn。工欲善其事,必先利其器。检索资源、检索技巧的积累是法律检索入门必要的知识储备,是叩开法律资源大门的一把关键钥匙。法律检索作为法律人的“独门武功”,不仅需要“外功”,而且也需要“内功”支持,如对规范关键词的选用、对类案的分析,对法院裁判观点的理解等等,这些要素更是法律人专业素养的核心体现。当然,“内功”“外功”二者不可偏废,往往是相辅相成的关系,且均需要通过不断实践不断积累经验。本期刑事私董会侧重介绍类案检索的技巧,下一期将为大家介绍检索结论验证、类案检索报告的制作、庭审举证质证要点等内容,敬请期待!
版权声明:我们致力于保护作者版权,注重分享,被刊用文章【把手案例(类案检索)】因无法核实真实出处,未能及时与作者取得联系,或有版权异议的,请联系管理员,我们会立即处理! 部分文章是来自自研大数据AI进行生成,内容摘自(百度百科,百度知道,头条百科,中国民法典,刑法,牛津词典,新华词典,汉语词典,国家院校,科普平台)等数据,内容仅供学习参考,不准确地方联系删除处理!;
工作时间:8:00-18:00
客服电话
电子邮件
beimuxi@protonmail.com
扫码二维码
获取最新动态
