企业会计准则是财务部门进行会计核算的重要依据,所以各位从事会计工作的人员也都需要学习会计准则规定的核算要求。但是经过一段时间有些会计准则会发生调整,核算的要求也会有变化。新版企业会计准则附应用指南汇编,是会计人员学习会计实务核算的好资料,其中汇总了全部会计准则规定及实际应用指南,比如:新收入准则的内容及核算方法、新租赁准则下的会计科设置及账务处理、新金融准则等等,你想要学习的都在这里了,赶紧收藏学习吧!(文末还可以获取全部电子版资料哟~~)
第一章总则
第二章会计信息质量要求
资产、负债、利润、收入、费用、所有者权益、会计计量、财务报告
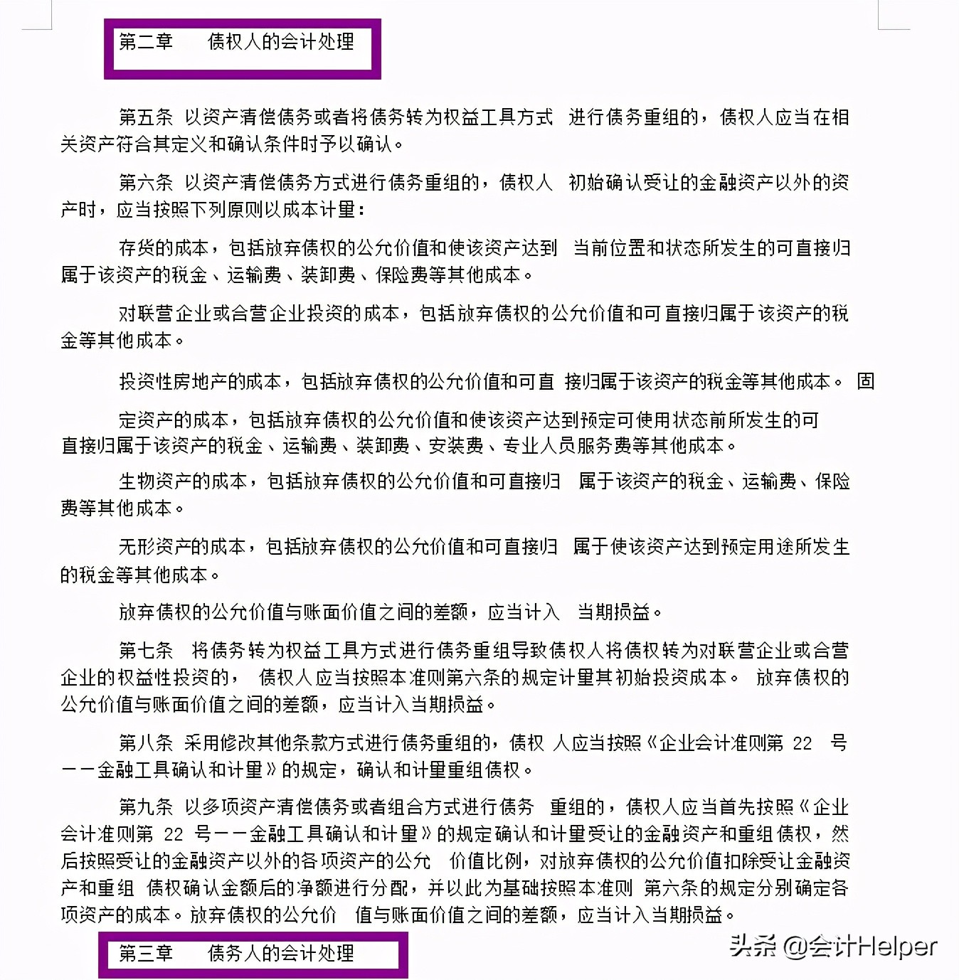
债权人的会计处理
债务人的会计处理
……
今天就到此结束了,不能一一展示了,需要的,按照下图的方式可以获取~~
版权声明:我们致力于保护作者版权,注重分享,被刊用文章【企业会计准则应用指南(财务人员都需要的)】因无法核实真实出处,未能及时与作者取得联系,或有版权异议的,请联系管理员,我们会立即处理! 部分文章是来自自研大数据AI进行生成,内容摘自(百度百科,百度知道,头条百科,中国民法典,刑法,牛津词典,新华词典,汉语词典,国家院校,科普平台)等数据,内容仅供学习参考,不准确地方联系删除处理!;
工作时间:8:00-18:00
客服电话
电子邮件
beimuxi@protonmail.com
扫码二维码
获取最新动态
