大家对“包工头”都不陌生吧,没错,在工程建设行业中,劳务外包是最常见的,承接这项外包工作的单位一般就是包工头。
但正是因为外包人员流动性大,还是短期合作,所以签一份具有法律效益的合同是非常重要的。不然到时间出问题,哭都没地方哭,那么劳务外包安全协议范本如何写?
施工外包临时用工安全协议模板
避免外包用工风险!这份【施工外包临时用工安全协议模板(36套合集)】内容全面,涉及范围广,各类型都有,能帮助你在签订协议时少走弯路、避免套路。word电子版格式标准,可修改、编辑、打印。
完整版在文末
施工外包临时用工安全协议模板(36套合集)
项目外包安全生产协议书
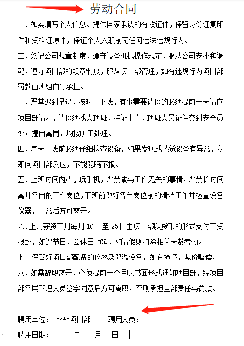
劳动合同
施工安全协议
建设单位监理单位安全协议
外来施工方安全协议书
这份【施工外包临时用工安全协议书】,一共36套,涉及了外包临时用工的各方面安全协议,内容规范严谨,word文档格式,可直接编辑修改打印!建议收藏学习!
完整版看下图
版权声明:我们致力于保护作者版权,注重分享,被刊用文章【施工安全协议(具有法律效益的36套施工外包临时用工安全协议书)】因无法核实真实出处,未能及时与作者取得联系,或有版权异议的,请联系管理员,我们会立即处理! 部分文章是来自自研大数据AI进行生成,内容摘自(百度百科,百度知道,头条百科,中国民法典,刑法,牛津词典,新华词典,汉语词典,国家院校,科普平台)等数据,内容仅供学习参考,不准确地方联系删除处理!;
工作时间:8:00-18:00
客服电话
电子邮件
beimuxi@protonmail.com
扫码二维码
获取最新动态
