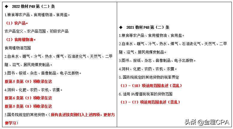
1.调整适用9%税率的适用范围
2.调整了关于一般纳税人适用简易计税办法适用情形的教材顺序
3.调整了简易计税方法下差额计税的教材顺序
4.调整了特定应税行为增值税计征方法的教材顺序
5.对于小规模纳税人享受免征增值税处理优惠政策按照最新的政策进行了调整
6.新增资源综合利用申请享受增值税即征即退政策符合的条件
7.删除增值税加计抵减政策
8.删除免抵退税的会计处理
1.新增小型微利企业29的认定标准
2.新增境外投资者在境内从事混合性投资业务企业所得税处理
3.新增企业取得政府财政资金的收入时间确认
4.新增企业通过公益性群众团体用于符合法律规定的公益慈善事业捐赠支出,准予按税法规定在计算应纳税所得额时扣除的规定
5.新增支持新型冠状病毒感染的捐赠税收政策
6.新增可转换债券转换为股权投资的税务处理
7.新增受疫情影响较大的困难行业企业2020年度发生的亏损,最长结转年限由5年延长至8年。
8.新增企业所得税核定征收改为查账征收后有关资产的税务处理
9.新增文物、艺术品资产的税务处理
10.新增小型微利企业2021年1月1日至2022年12月31日优惠政策
11.新增制造业企业研究开发费用加计扣除政策
12.新增对疫情防控重点保障物资生产企业为扩大产能新购置的相关设备,允许一次性计入当期成本费用在企业所得税税前扣除。
13.删除高科技型中小企业研究开发费用加计扣除政策
14.删除地方政府债券利息所得免征企业所得税的优惠
15.删除房地产开发企业所得税预缴税款的处理
1.调整应纳税额的计算和全员全额扣缴申报纳税的教材顺序
2.调整全年一次性奖金个人所得税的税收优惠期限,将其延长至2023年12月31日
3.新增对个体工商户年应纳税所得额税收优惠政策
4.新增新三板精选层公司转为北交所上市公司,以及创新层挂牌公司通过公开发行股票进入北交所上市后,投资北交所上市公司涉及的个人所得税、印花税相关政策
1.修改了计入关税完税价格的调整项目的表述
2.修改了跨境电子商务零售进口税收政策中计征限额的表述
1.新增免征契税的一些情形
2.新增企业、事业单位改制重组的契税优惠政策
3.新增契税纳征收管理方面的规定
4.新增企业改制重组有关土地增值税政策
5.删除部分房产税的优惠政策
1.修改了购买自用应税车辆计税价格的规定
2.删除了购置挂车减半征收的车辆购置税的税收优惠政策
3.删除了车船税的相关优惠政策
4.删除了印花税的相关优惠政策
1.新增常设机构概念、常见的常设机构以及常设机构的判断标准等内容
2.新增对外付汇税务备案的相关规定
3.新增预约定价简易程序
1.新增纳税信用修复的情形
2.新增重大税收违法失信主体信息公布管理的内容
3.删除外出经营报验登记
4.删除《税务登记证》的作用和管理
#金程教育##CPA##税法##考纲##注册会计师#
版权声明:我们致力于保护作者版权,注重分享,被刊用文章【cpa会计教材电子书(CPA税法教材变动超详细版)】因无法核实真实出处,未能及时与作者取得联系,或有版权异议的,请联系管理员,我们会立即处理! 部分文章是来自自研大数据AI进行生成,内容摘自(百度百科,百度知道,头条百科,中国民法典,刑法,牛津词典,新华词典,汉语词典,国家院校,科普平台)等数据,内容仅供学习参考,不准确地方联系删除处理!;
工作时间:8:00-18:00
客服电话
电子邮件
beimuxi@protonmail.com
扫码二维码
获取最新动态
