前些年,相当多企业并没有对税务规范太上心。
于是乎,常在河边走,哪有不湿鞋。
就前没几年,发生过这么一件事。
有位老板招了个会计,干了一年不到。
人员的流动本身并不奇怪,但第二天,
这位会计复印了公司的所有账单,里面有不少流水是不开票的。
人直接和老板摊牌,要20万封口费,否则立马出门举报。
这位老板慌得很,赶忙联系“道上”的老大,
一番调解下,最后砍价砍到12万,还额外给了“道上”不少调解费。
这才把这事平息下来。
常在河边走,哪有不湿鞋。
我们常认为,老板和会计是一根绳上的蚂蚱,
但是一旦公司偷逃税东窗事发,或者会计开启了自爆卡车模式,(会计:我虽然失去的是自由,但老板失去的可是金钱呐)
那么,其后续究竟是同林鸟的“大难临头各自飞”,还是“老板/会计先走,会计/老板殿后”呢?
今天这篇,我们就来聊聊这个问题。
随着金税系统的不断升级,各种涉税案件更容易被锁定,也愈发容易收集线索,越来越无所遁形。
那么,如果公司偷逃税款被查实,老板、会计和相关负责人等人中,谁最危险呢?
总体来说,公司偷逃税款,
在情节轻微的情况下,按规定补了一般也就没什么太大事了。
但如果情节严重,不仅是罚款,可能人也得进局子里去。
很多人可能不知道或没意识到,现实中,会计甚至比老板更危险,
有大量会计被“连累”了(也有经不住诱惑,主动背锅的情况)。
2018年,范某冰阴阳合同案,其经纪人牟某庆及相关财务人员因为损毁账簿、干扰调查而进了局子。
根据《会计法》第四十四条:
隐匿或者故意销毁依法应当保存的会计凭证、会计账簿、财务会计报告,构成犯罪的,依法追究刑事责任。
以及《中华人民共和国刑法》第二百一十一条:
【单位犯危害税收征管罪的处罚规定】单位犯本节第二百零一条、第二百零三条、第二百零四条、第二百零七条、第二百零八条、第二百零九条规定之罪的,对单位判处罚金,并对其直接负责的主管人员和其他直接责任人员,依照各该条的规定处罚。
条款中的描述是这样的的,“并对其直接负责的主管人员和其他直接责任人员,依照各该条的规定处罚。”
也就是说,无论是老板还是会计,都有可能因偷漏税遭刑法相关处罚。
我们再来看一个判例,
2017年,长春市某金属加工有限公司采取欺骗、隐瞒手段进行虚假纳税申报,逃避缴纳税款数额为1361935.77元,数额较大,且占应纳税额10%以上,其行为已构成逃税罪。
按照刑法规定,该公司老板、高管、销售经理和会计四名人员全员除了罚款外,均被判处一年到两年不等的有期徒刑。
后续,二审中在量刑上增加了缓刑,其他与一审均一致。
很多人调侃会计这行,说是“拿着白菜价,操着白F心。”
19年,2名90后会计就因为协助虚开被判处7年有期徒刑。
案件的经过是这样的:
2013年11月至2016年7月间,当事人黄某和陈某于付某成立的厦门X森工贸有限公司做财务工作,在明知厦门X森工贸有限公司等23家公司没有实际货物交易的情况下,协助主犯付某记录“内账”、虚构合同、资金走账、开具增值税专用发票等事务,涉案税额合计2.57亿元。
两者尽管系从犯,但鉴于其犯罪事实及后果,两人最终被法院判决犯虚开增值税专用发票罪,分别判处有期徒刑7年、并处罚金十五万元。
两个刚毕业涉世未深的年轻人接到判决书后,哭成泪人,但已然为时已晚。
总的来说,
公司偷逃税款,相关的直接责任人员,无论是老板还是会计都可能担责。
当然,大多数正常的老板和会计并不是主观上恶意偷逃税。
但如果是涉嫌严重的恶意偷逃税的情况,那么一旦坐实罪状,
作为公司所有者的老板往往免不了重罚,而会计也可能承受其不可承受之重。
因为各种因素东窗事发后,老板和会计的结果也是不同的。
程度轻微的影响相对不大,但在极端情况下,两者都进去了,
那么在若干年后,两者就可能大相径庭了,
从牢子里出来后,作为老板往往可以又是一条好汉,虽说做同样的事情可能要比之前更费事,但人生的主动权仍在其自己手里。
但另一边,有前科但家里又没矿的小会计,此生灰暗的概率显著增加了。
公司偷逃税款,越是输不起的相关方就越是危险。
但无论从谁的角度看,在金税系统不断进化的大前提下,所有的骚操作最终都将无异于掩耳盗铃,不如一开始就合规和规范来的更好。
现实中,很多人是知道涉税的去刑化和首位不罚化倾向的。
让这些人“有恃无恐”的,也正是刑法中的一条。
根据《中华人民共和国刑法》第二百零一条:
【逃税罪】纳税人采取欺骗、隐瞒手段进行虚假纳税申报或者不申报,逃避缴纳税款数额较大并且占应纳税额百分之十以上的,处三年以下有期徒刑或者拘役,并处罚金;数额巨大并且占应纳税额百分之三十以上的,处三年以上七年以下有期徒刑,并处罚金。
扣缴义务人采取前款所列手段,不缴或者少缴已扣、已收税款,数额较大的,依照前款的规定处罚。
对多次实施前两款行为,未经处理的,按照累计数额计算。
有第一款行为,经税务机关依法下达追缴通知后,补缴应纳税款,缴纳滞纳金,已受行政处罚的,不予追究刑事责任;但是,五年内因逃避缴纳税款受过刑事处罚或者被税务机关给予二次以上行政处罚的除外。
我们来细看该条的最后一段:
“有第一款行为...补缴应纳税款,缴纳滞纳金,已受行政处罚的,不予追究刑事责任;”,以及“五年内因逃避缴纳税款受过刑事处罚或者被税务机关给予二次以上行政处罚的除外”
前半句,用大白话说就是把该交的罚款交了,已经受了行政处罚,刑事责任就不追究了。
第二句,五年内因逃税受过刑事处罚的,以及二次以上行政处罚的除外,
已经受过刑事处罚的往往是程度较重的情况,五年不到再犯那就是教化的还不够,那就该教化再教化一次吧,这点没什么好说的。
二次以上除外,也就是说,五年内第三次严重偷逃税才追究刑事责任。
五年内三次,如果不是存心和屡教不改的偷逃税,其实挺难的。
一般一次敲打,绝大多数人都会至少先老老实实的至少规范几年。
也就是说,涉税的去刑化倾向是很高的。
这也正是很多习惯了偷鸡的人“有恃无恐”的根源所在。
但是吧,哪怕是初犯,就胆敢“有恃无恐”真的好吗?
首先,如果是涉及偷逃增值税的情况,老板们基本难逃“刑”罚。
2021年底,北京市海淀区有这么一起涉税案,案件的经过如下:
2011年至2016年期间,徐某鸿在明知其所负责经营的北京微X世纪科技有限公司与北京靓X九州科贸有限公司等公司无真实交易的情况下,让北京靓X九州科贸有限公司等公司负责人员杨某1、杨某2(均已判决)为北京微X世纪科技有限公司虚开增值税专用发票141份,并用于抵扣税款共计人民币1851364.05元。
法院认为,被告人徐志鸿虚开增值税专用发票,数额较大,其行为已构成虚开增值税专用发票罪,应予惩处。
但鉴于上诉人徐志鸿始终积极配合税务机关调查,到案后能够如实供述犯罪事实,认罪认罚,确有悔改表现,积极补缴了相关税款,挽回了国家损失,故可依法对其从轻处罚并宣告缓刑。
最终,徐X鸿犯虚开增值税专用发票罪,判处有期徒刑三年,缓刑五年,并处罚金人民币五万元。
其次,即便不涉及增值税,恶意偷逃税也很可能使得老板入刑。
我们再来看一个案例,
2014年,江苏省徐州市的王某就因为恶意偷逃税,千万罚款一分没少交,还被法院判处三年有期徒刑。
案件的经过是这样的:
2006年7月,王某与他人共同出资收购了徐州A房地产开发有限公司的全部股权。其中,王某出资5226万元,占78%的股份。
紧接着,2006年7月和10月,王某与天津某商贸公司签订股权转让相关协议,约定以16112.96万元的价格出售其本人持有的A公司78%的股权。
在上述股权转让操作中,涉案单位和王某均没有按规定申报缴纳各项税款。
调查后,税局按规定要求王某在规定期限内补缴个税20019135.38元、印花税106694.80元、滞纳金73281.93元,并对其处以少缴印花税款50%的罚款53347.40元,限王某在收到稽查文书之日起15日内补缴上述款项。
然而,王某在规定期限内既未提出行政复议或诉讼,也未补缴税款及滞纳金等。
后续王某不仅不配合,甚至还玩起了失踪。
由于该案逃税金额巨大,已达到追究刑事责任标准,徐州地税局稽查局依照规程将该案移送公安机关。
刑事立案后,公安机关在新疆找到了王某。后经法院公开审理,认定王某不申报、逃避缴纳税款数额巨大,并占应纳税额30%以上。
根据刑法规定,王某已构成逃税罪,考虑到王某到案后有悔罪表现,依法予以从轻处罚,最终判处有期徒刑三年,并处罚金50万。
最终,王某不仅是该补缴的税款和罚款滞纳金一分钱都没少的给补了,还“倒贴”了一个三年有期徒刑。
只能感叹一句:早知如此,何必当初。
去刑化倾向只是一种倾向,是多给不小心犯错的人群以及回头的浪子们一次机会,绝不是对违法犯罪行为的纵容,做得太过分分钟铁拳砸下。
偷逃税是会被追究,而且是有可能蹲牢子的,哪怕是初犯也是如此。
那么,偷逃税很容易蹲牢子吗?
如果被查出来偷逃税,公司负责人和财会会被怎么处理呢?
我们来盘一盘三类典型的处理及对应案例。
前面我们说了涉税的去刑化倾向:
“有第一款行为,经税务机关依法下达追缴通知后,补缴应纳税款,缴纳滞纳金,已受行政处罚的,不予追究刑事责任;但是,五年内因逃避缴纳税款受过刑事处罚或者被税务机关给予二次以上行政处罚的除外。”
实际上,很多涉税案中,把该交的罚款都交了,往往就不至于追究刑事责任。
比如去年底引起轰动的薇娅偷逃税案。最终以补缴、加罚以及追加滞纳金等,合计罚款13.41亿收场。
薇娅的偷逃税金额,远超老王首富的“一个小目标”,
金额不可谓不高,但是根据相关法律,着实是不予追究刑事责任的。
这就是第一类情况,以罚款为主。
这里补充说明一下,根据税收征管法第65条:
纳税人欠缴应纳税款,采取转移或者隐匿财产的手段,妨碍税务机关追缴欠缴的税款的,由税务机关追缴欠缴的税款、滞纳金,并处欠缴税款百分之五十以上五倍以下的罚款;构成犯罪的,依法追究刑事责任。
就是说,0.5倍-5倍之间的罚款倍数,税局是有自由裁量权的,配合部分就罚得少,拒不配合的部分就进行重罚。
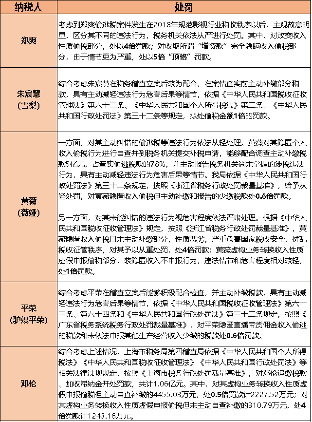
上图是2021年8月郑爽案以来,陆续出现的多起涉及明星或主播的热点税务案件罚款明细,大家可以直观感受下。
即便涉税案件有着去刑化倾向,但顶格可高达5倍的罚款也是当事人未必能吃得消的,尤其是被封杀断了当红生涯的就更是难以承受。
2016年,辽宁有这么一起涉税案。
当事人房某担任沈阳凯X通公司法定代表人期间,为完成该公司处于一般纳税人辅导期每年完成年销售额180万人民币的指标,与凯利通公司代帐会计张某某预谋,利用张某某同时在沈阳阿X朗机电有限公司、沈阳自X化系统工程有限公司代帐会计之便,先后两次在明知无真实交易的情况下,凯X通公司、阿X朗公司、自X化公司之间循环开具辽宁省增值税专用发票共计106组,增值税数额共计人民币434434.05元,并分别向税务机关申报抵扣进项税额。
法院认为,被告人房某违反法律规定,伙同他人虚开增值税专用发票,虚开税款数额较大,其行为已构成虚开增值税专用发票罪。
但考虑到被告人系初犯,能如实供述犯罪事实,并主动补缴税款、罚款,悔罪态度较好,未造成国家税款损失,其虚开增值税专用发票犯罪较轻,可予免除刑事处罚。
依照《中华人民共和国刑法》第二百零五条,第二十五条,第三十七条,第六十一条之规定,认定被告人房某犯虚开增值税专用发票罪,免予刑事处罚。
这是第二类,定罪但免刑。
我们用著名的范某冰“阴阳合同”案来说明这种情况:
2018年10月,范某冰阴阳合同案以被罚8.84亿(其中偷逃税1.41亿)落地。
阴阳合同案的8.84亿,是当时一度冲击吃瓜群众价值观的巨额数字。
但我们这里关心的不是罚款数额,而是该案的一个细节。
阴阳合同案中,范某冰的经纪人牟某广因指使公司员工,隐匿、故意销毁涉案公司会计凭证、会计账簿,阻挠税务机关依法调查涉嫌犯罪而被抓进去顿牢子了,而范冰冰并没有刑事责任。
为什么范某冰没有刑事责任呢?
先说范某冰没有刑事责任的原因。
其依据还是《中华人民共和国刑法》第二百零一条,
“有第一款行为(即前述规定的偷逃税行为),经税务机关依法下达追缴通知后,补缴应纳税款,缴纳滞纳金,已受行政处罚的,不予追究刑事责任”
范某冰正是因为做到了“补缴应纳税款,缴纳滞纳金,已受行政处罚的”,从而“不予追究刑事责任”。
那为什么范某冰没事,其经纪人牟某广却进了局子呢?
答案还在刑法中,根据《中华人民共和国刑法》第一百六十二条之一:
【隐匿、故意销毁会计凭证、会计账簿、财务会计报告罪】隐匿或者故意销毁依法应当保存的会计凭证、会计账簿、财务会计报告,情节严重的,处五年以下有期徒刑或者拘役,并处或者单处二万元以上二十万元以下罚金。
于是,指使员工隐匿和故意销毁账簿的牟某广进了局子。
追缴,加收滞纳金和倍数罚款,各类行政处罚,以及拒不配合乃至试图毁灭证据就刑法“伺候”。
公司偷逃税款,程度越严重,处理就越严重。
近几年,在大案小案的洗礼下,大多数公司大都认知到了税务规范的重要性。
明显,已经查实了的偷逃税,想硬逃还试图跑路,那么等在前方的就是罚款一分不少以及原本可以没有的牢狱之灾。
同样的,故意销毁账簿只会让主谋“喜提”额外的牢狱之灾,要想人不知除非己莫为,只要彻查,阴阳合同什么的都是能查出来的。
老板和财会人员都可能因为偷逃税被重罚甚至进局子。
普通企业不懂税法,普通人也不懂税法,所以也不必太担心,轻微的程度不会“一失足成千古恨”,涉税法律会给留有改过自新的机会。
在共同富裕的主旋律中,对正经做生意、为GJ创造GDP和就业的企业来说,一定会有更多的税收优惠和政策扶持。
合法合规既是对法律基本的尊重,同样也是对自己的保护。
肆意妄为,常在河边走,哪有不湿鞋。
合法合规,本来无一物,何处惹尘埃。
版权声明:我们致力于保护作者版权,注重分享,被刊用文章【财务会计报告由什么组成(公司偷逃税)】因无法核实真实出处,未能及时与作者取得联系,或有版权异议的,请联系管理员,我们会立即处理! 部分文章是来自自研大数据AI进行生成,内容摘自(百度百科,百度知道,头条百科,中国民法典,刑法,牛津词典,新华词典,汉语词典,国家院校,科普平台)等数据,内容仅供学习参考,不准确地方联系删除处理!;
工作时间:8:00-18:00
客服电话
电子邮件
beimuxi@protonmail.com
扫码二维码
获取最新动态
