(一)金湾区户籍类学生:目前在区外学校或区内民办学校就读的学生;或已在金湾区公办学校就读,因父母新购置全权房产,房产所在的新学区与原学区距离过远且房户一致的学生。
(二)政策性照顾类学生:金湾区内符合珠海市、金湾区规定的政策性照顾生和在金湾区工作居住的港澳籍人员的港澳籍子女。
(一)报名时间
2021年12月21日上午9:00至12月29日下午6:00。
(二)报名方式(网上报名)
通过电脑登录“金湾区中小学转学插班招生系统”(http://14.29.71.19:8860/visitzhjwgbzxcbjz)进行报名;或通过手机关注微信公众号“金湾教育”,点击右下方“办事服务”——“转学插班”专栏进行报名。
详细报名流程请参考《金湾区义务教育阶段公办学校转学插班系统操作指南》。
保存二维码图片,在微信打开并扫描,即可了解
(一)网上报名(2021年12月21日至12月29日)
网上报名,按系统要求上传材料。
(二)资料审核(2022年1月6日至10日)
区教育局分类汇总报名数据后,统一提交公安、不动产登记中心等部门对数据的真实性和准确性进行核查。
(三)录取结果查询(2022年1月13日)
区教育局根据学位情况,统筹安排符合插班资格学生学位,家长自行登录招生系统查询拟录取学校结果。
(四)到学校进行现场资料审核(2022年1月15日)
由家长携小孩,带齐相关入学材料到拟录取学校进行资料核对。核对无误的,由学校发放《学位安排通知书》;核对不一致的,不予录取。
(一)入学基本材料(全体拟录取学生均需提交)
1.户口本。父母或其他法定监护人及申请学生的户口本,包含“家庭户口地址栏、户主页、学生个人户口页、父母或其他法定监护人户口页”等内容。
2.《不动产权证》或《房地产权证》。内容包括“房产权证号、房屋产权人、房屋地址”三项内容。房产登记日期须在当年网上报名截止日期之前,学生及其法定监护人须拥有合法完全产权,且房屋用途为住宅(无房产家庭不需要准备此项材料)。
3.义务教育阶段学生学籍信息表。在原就读学校打印,加盖学校公章。
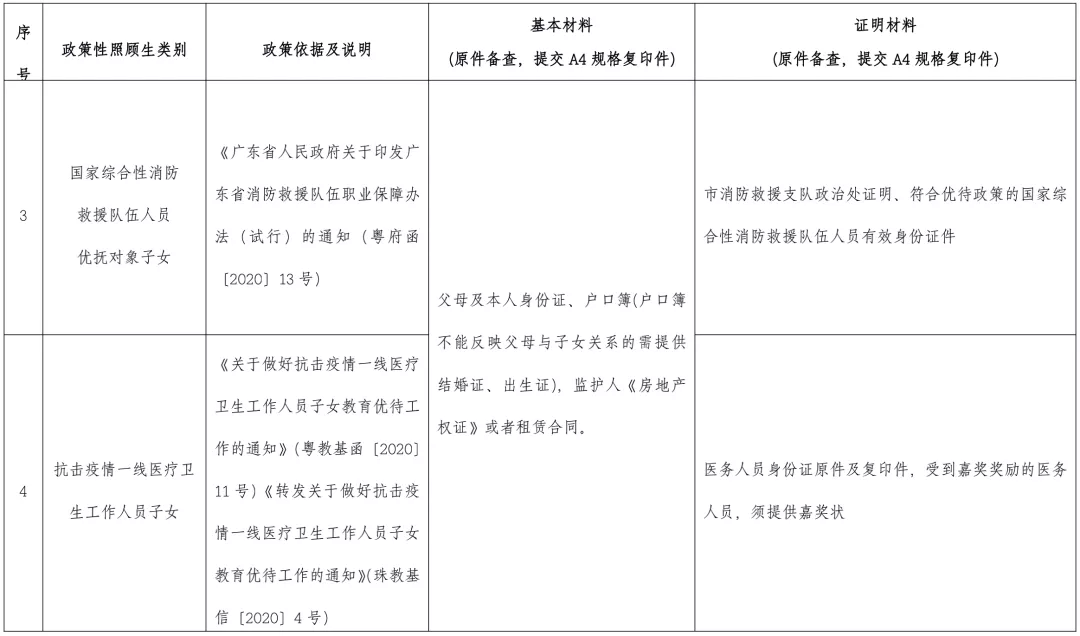
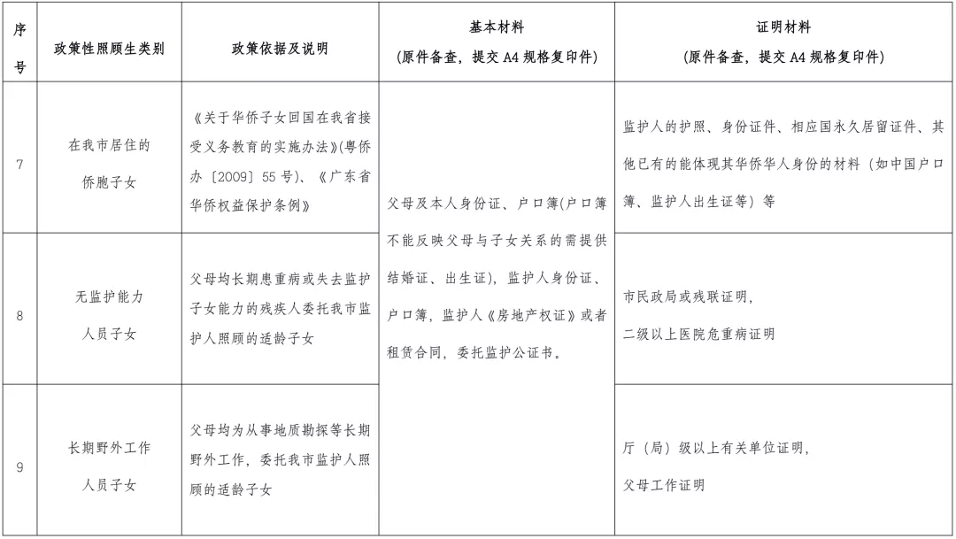
(二)政策性照顾生材料
1.珠海市政策性照顾生所需材料详见附件。
2.金湾区产业人才需提供:区人力资源社会保障局开具的人才子女入读公办学校的函。
3.在本区工作居住的港澳籍人员的港澳籍子女需提供:父母一方或双方的永久(或临时)港澳身份证,小孩本人的永久(或临时)港澳身份证,本区内有效工作合同或合法居住证明(房产或合法登记出租房的租赁合同)。
上述材料需全部上传至系统“证件采集”栏。公布拟录取结果后,请家长在规定时间内携带原件和复印件到拟录取学校现场审核。交A4规格复印件,原件自留备查;核对无误的办理入学手续;核对不一致的,不予录取。
(一)统筹安排学位
符合转学条件并按规定手续办理转学的学生,如学区所在学校学位已满,由区教育局统筹安排到附近有空余学位的公办学校。不服从安排的,视为放弃此次转学申请。
(二)金湾户籍生学位安排顺序:按下列1-9项顺序依次安排学位
1.持有完全产权房产且房户一致的:学生及其父母持有金湾区内完全产权房产,且房产、户籍登记地址一致的,按登记地址所在学区安排学位。如果本学区学位不足,则按学生户籍最后一次迁入时间先后安排学位;无法安排在本学区的学生,统筹安排到有空余学位学校。
2.因危房改造搬迁或旧村改造搬迁的:凭镇主管部门出具的证明,可按搬迁前房产所在学区安排学位,也可根据学位情况统筹安排到现房产所在学区就读。
3.持有完全产权房产但房户不一致的:学生及其父母所持有的完全产权房产地址,与学生本人户籍登记地址分属金湾区内不同学区的,按其完全产权房产所在学区安排学位。如果本学区学位不足,则按《不动产权证》或《房地产权证》登记时间先后安排学位;无法安排在本学区的学生,统筹安排到有空余学位学校。
4.已购完全产权房产而未办理《不动产权证》的:学生及其父母持有珠海市不动产登记中心出具该房产的《珠海市不动产登记情况查询结果》,可按该房产所在学区安排学位。如果本学区学位不足,则按不动产登记中心的备案登记时间先后安排学位;无法安排在本学区的学生,统筹安排到有空余学位学校。
5.三代以内直系亲属完全产权房产且房户一致的:学生户籍地址与三代以内直系亲属全权所有(或全权共有)的房产地址相同的,在征得房产权属人同意的情况下,按该房产所在学区安排学位。如果本学区学位不足,则按学生户籍最后一次迁入时间先后安排学位;无法安排在本学区的学生,统筹安排到有空余学位学校。
6.持有金湾区内唯一全权房产(含全权购买的单位集资房),因历史原因而无法办理《不动产权证》的:学生及其父母持珠海市不动产登记中心出具的拥有该房产完全产权证明,或持政府相关职能部门证明、完全产权购房合同(协议)、购房发票(或收据)、近三个月内的居住凭证(水、电费单、物管发票等),可按该房产所在学区安排学位。如果本学区学位不足,则按该房产合同签订时间先后安排学位;无法安排在本学区的学生,统筹安排到有空余学位学校。
7.公共租赁住房的:学生及其父母租赁政府公共租赁住房,可凭有效的公共租赁住房合同及交租证明,按该公共租赁住房所在学区安排学位。如果本学区学位不足,则按该租房合同签订时间先后安排学位;无法安排在本学区的学生,统筹安排到有空余学位的学校。
8.持有非完全产权房产的:学生及其父母持有金湾区内房产,但全部所持房产份额均不足100%的,按学生户籍所在学区安排学位。如果本学区学位不足,则按学生户籍最后一次迁入时间先后安排学位;无法安排在本学区的学生,统筹安排到有空余学位学校。
9.有金湾区户籍无金湾区房产的:学生及其父母有金湾区户籍但无金湾区房产的,按学生户口所在学区安排学位。如果本学区学位不足,则按学生户籍最后一次迁入时间先后安排学位;无法安排在本学区的学生,统筹安排到有空余学位学校。
(三)政策性照顾生学位安排原则
1.符合珠海市规定的政策性照顾生。
按《珠海市义务教育公办学校政策性照顾生类别及证明材料》执行,统筹安排学位。
2.符合金湾区规定的政策性照顾生。
A级产业人才子女原则上安排在其父母房产所在地或工作单位相对就近的公办学校,B、C级产业人才子女在非户籍生中统筹调配、优先解决。
3.在金湾区工作居住的港澳籍人员的港澳籍子女。
可按其在金湾区内自有完全产权房产或合法租住地址统筹安排学位。
(四)根据《关于印发<珠海市普通中小学学生转学暂行办法>的通知》(珠教基〔2008〕29号),以下情况不予转学:
1.已有金湾辖区公办学校学籍,在申请转入学区内无新购置的完全产权房产,仅进行区内户籍迁移的学生不予转学。
2.小学、初中起始年级第一学期及毕业年级第二学期的学生不予转学。
附件:珠海市义务教育公办学校
政策性照顾生类别及证明材料
点击图片查看大图
▼▼▼








珠海市金湾区教育局
2021年12月17日
2022年春季招生在即,
针对金湾区义务教育阶段
公办学校转学插班工作,
相关提醒请点击下方链接了解
2022年春季金湾区义务教育阶段公办学校转学插班工作相关提醒
来源丨珠海市金湾区教育局
版权声明:我们致力于保护作者版权,注重分享,被刊用文章【珠海房产登记查询系统(想转公办)】因无法核实真实出处,未能及时与作者取得联系,或有版权异议的,请联系管理员,我们会立即处理! 部分文章是来自自研大数据AI进行生成,内容摘自(百度百科,百度知道,头条百科,中国民法典,刑法,牛津词典,新华词典,汉语词典,国家院校,科普平台)等数据,内容仅供学习参考,不准确地方联系删除处理!;
工作时间:8:00-18:00
客服电话
电子邮件
beimuxi@protonmail.com
扫码二维码
获取最新动态
