建筑会计在各行业会计中,是比较吃香的,关键薪资高很多人都想转岗建筑会计,但是建筑行业会计可没有那么简单,建筑行业的科目多业务范围大,不提前做个小准备,入职后做账可就一头雾水了!
今天就给大家分享一下,公司老会计整理的建筑行业账务处理以及建筑行业项目账务核算流程,希望对大家有所帮助。(末尾可带走完整版学习)
1.购入、领用工程物资
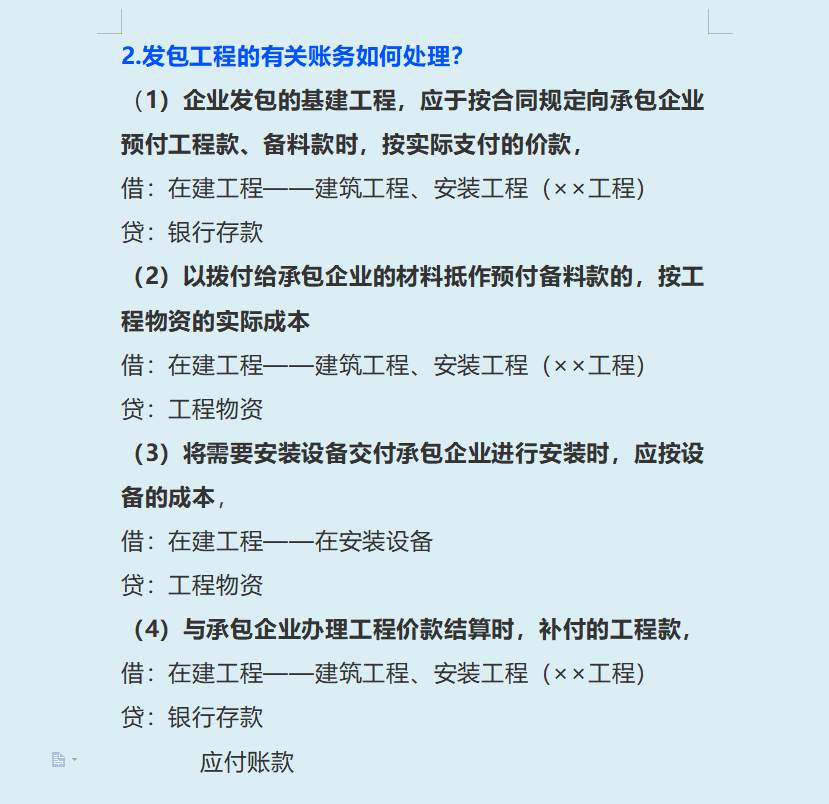
2.发包工程的有关账务
3.自营工程、收入、成本、税费账务处理…………
………………篇幅有限,建筑行业的账务处理就先展示到这了。
版权声明:我们致力于保护作者版权,注重分享,被刊用文章【建筑行业会计(建筑业会计太难)】因无法核实真实出处,未能及时与作者取得联系,或有版权异议的,请联系管理员,我们会立即处理! 部分文章是来自自研大数据AI进行生成,内容摘自(百度百科,百度知道,头条百科,中国民法典,刑法,牛津词典,新华词典,汉语词典,国家院校,科普平台)等数据,内容仅供学习参考,不准确地方联系删除处理!;
工作时间:8:00-18:00
客服电话
电子邮件
beimuxi@protonmail.com
扫码二维码
获取最新动态
