安全台帐的实施,有利于加强建筑施工企业的安全生产工作,规范施工现场的管理;对提高施工现场安全防护水平,做好文明施工标准化管理工作具有重要的意义。
这份20套项目安全管理台帐模板,包含安全管理资料、施工安全危险源识别、安全标准化管理、现场安全技术资料、安全管理等,内容详尽,可供学习参考, 项目安全管理台账分享给大家一起借鉴使用。
( 查看领取方式可直接到文末)
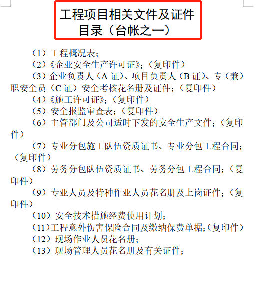
20套项目安全管理台账:满足工作不同需求,随时把控现场施工动态
20套项目安全管理台账:满足工作不同需求,随时把控现场施工动态
20套项目安全管理台账:满足工作不同需求,随时把控现场施工动态
20套项目安全管理台账:满足工作不同需求,随时把控现场施工动态
20套项目安全管理台账:满足工作不同需求,随时把控现场施工动态
20套项目安全管理台账:满足工作不同需求,随时把控现场施工动态
20套项目安全管理台账:满足工作不同需求,随时把控现场施工动态
20套项目安全管理台账:满足工作不同需求,随时把控现场施工动态
20套项目安全管理台账:满足工作不同需求,随时把控现场施工动态
20套项目安全管理台账:满足工作不同需求,随时把控现场施工动态
这份20套项目安全管理台帐模板,内容详尽,可直接编辑套用,支持一键下载。
版权声明:我们致力于保护作者版权,注重分享,被刊用文章【分包合同台账(20套项目安全管理台账)】因无法核实真实出处,未能及时与作者取得联系,或有版权异议的,请联系管理员,我们会立即处理! 部分文章是来自自研大数据AI进行生成,内容摘自(百度百科,百度知道,头条百科,中国民法典,刑法,牛津词典,新华词典,汉语词典,国家院校,科普平台)等数据,内容仅供学习参考,不准确地方联系删除处理!;
工作时间:8:00-18:00
客服电话
电子邮件
beimuxi@protonmail.com
扫码二维码
获取最新动态
