近期,内蒙古发布公告,2019年会计职称将全面启用“电子证书”。纸质中级证书将慢慢退出舞台!
内蒙古推行中级会计职称“电子证书”,进一步提高职称信息化管理水平,评审通过人员可登录内蒙古人才信息库查询、打印个人职称“电子证书”。

今年内蒙古将职称“电子证书”发放范围扩展到高、中、中级职称,评审通过人员可登录内蒙古人才信息库查询、打印个人职称“电子证书”。
内蒙古明确规定:高级职称在自治区职称核准文件印发一个月内打印“电子证书”;中级职称评审(认定)工作结束后,由盟市(旗县)人社局等部门按照管理权限履行备案手续,提交上传中中级职称评定结果后打印“电子证书”。
许多考生会问:2019年电子证书是否全国有效?考过了中级没有拿证,是否可从事会计相关的工作?
答:2019年中级会计考试电子证书与纸质证书具有同等效用!不只是上述地区,全国都是一样的,都是具有同等效用。基于中级考试的统一性,原则上来说全国都一样。
面试简历如何写?
这个时候电子证书就可以帮你解决这个问题,你可以在简历中写获得该证书,然后将在官网查询的证书截图打印下来,这样足够证明你拥有该证。
电子会计证可否作为抵消继续教育学分的凭证?
2019年中级会计考试电子证书与纸质证书具有同等效用!可以作为抵消继续教育学分的凭证!
综上来看,纸质证书该有的作用,电子证书一样不少~
到目前为止,浙江、山东、广东、江西、广西等省份已纷纷发布公告,开始启用“职称电子证书”,纸质版证书将陆续停发。
1、内蒙古
6月5号,人社部发出通知,内蒙古地区从今年起全面推行职称“电子证书”,进一步提高职称信息化管理水平。在去年对高级职称推行“电子证书”的基础上,今年内蒙古将职称“电子证书”发放范围扩展到高、中、初级职称,评审通过人员可登录内蒙古人才信息库查询、打印个人职称“电子证书”。

2、浙江
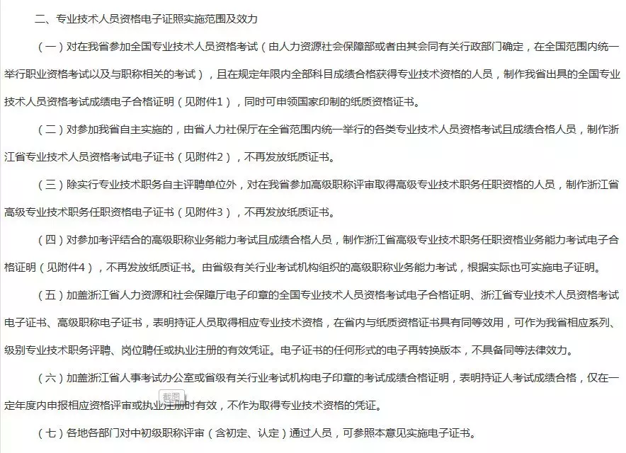
2017年11月,浙江省人力资源和社会保障厅印发《关于加快推进专业技术人员资格信息化工作的意见》,率先提出:高级职称实行电子证书,不再发放纸质证书。

文件重点:
1、电子证书与纸质资格证书具有同等效用,可作为相应系列、级别专业技术职务评聘、岗位聘任或执业注册的有效凭证。
2、电子证书的任何形式的电子再转换版本,不具备同等法律效力。
3、对遗失的往年发放的纸质证书,不再补办纸质证书,由持证人自行登录浙江政务服务网下载打印电子证书(证明)作为更换。
4、对证书年份较早,不在电子证照库中的,或需要修改证书信息的,可按规定程序提出申请办理,审核通过后再自行登录浙江政务服务网下载打印电子证书(证明)。
注意:2018年3月、4月,杭州市、湖州市的初中级职称电子证书上线,都实现了在线下载、打印!
3、山东
2018年12月,山东省人力资源社会保障厅印发《山东省职称证书管理办法》,提出:高级职称实行电子证书,不再统一发放纸质证书。

文件重点:
1、加盖核准公布部门电子印章的职称电子证书,与职称纸质证书具有同等效力。
2、高、中级职称证书实行全省统一规则编号,一证一号。
3、专业技术人员根据需要,使用“山东省专业技术人员管理服务平台”自行打印。
4、广东
2019年1月10日,广东省人社厅印发《关于启用广东省职称电子证书的通知》。提出:自2019年1月起,启用广东省职称电子证书。

文件重点:
1、已经取得职称人员,登录职称系统,在“网上业务”→“个人信息”→“照片维护”上传本人电子照片。电子照片可多次上传。
2、生成职称电子证书时,系统读取即时照片库信息作为证书照片,生成证书后,证书照片无法更改。
5、江西
2019年1月18日,江西省人力资源和社会保障厅印发《关于启用专业技术资格电子证书和电子评审表的通知》。

文件重点:
1、对从2018年起通过“江西省职称申报评审系统”评定取得专业技术资格的人员、从2019年起通过全省统一考试取得专业技术资格的人员,发放电子证书。
2、可登录“江西省职称申报评审系统”自行免费下载打印本人专业技术资格电子证书。
3、原持有的纸质江西省专业技术资格证书继续有效,无需更换。
4、从2019年7月1日起遗失的往年发放的纸质证书,补发电子证书,不再补办纸质证书。
5、电子证书的任何形式的电子再转换版本,不具备同等法律效力。
6、广西
2018年7月,广西人才市场在发行纸质职称证书的同时,同步发行了广西首批职称电子证书。
文件重点:
1、电子证书带有二维码、电子印章、防伪水印。
2、申办者遗失证书不再需要办理补办手续,可随时通过网络平台不限量打印。
与传统的纸质证书相比,电子证书优势明显。基本实现申报评审零跑腿,大大减少拿证等待时间。此外,关于电子证书的安全性,大家大可放心。电子证书上大都加盖有二维码,可通过手机端扫码实现即时查验。
四、电子证书如何防伪的呢?
浙江:设置二维码、电子印章等多重数字化防伪。
浙江省政务服务网面向社会开放证书信息查询,并可对证照信息进行网上验核。

山东:职称电子证书设置电子印章、验证码、二维码等多重数字化防伪。
证书信息集中纳入“山东省专业技术人员管理服务平台”,供全省证书查询。
广东:证书信息项、编号等通过“广东省专业技术人才职称管理系统”统一生成,右下角加盖“广东省职称证书专用章”电子印章。
职称系统“证书查询”向社会开放,可对照证书信息进行网上核验。

江西:电子证书嵌有二维码、电子印章等多重数字化防伪。
通过扫描二维码或登陆江西省人事人才一体化平台可查验证书信息真伪。

电子证书具体操作指引
(广东为例)
一、查询个人证书编号
通过“广东省专业技术人才职称管理系统”输入账号和密码,登陆系统。

点击“网上业务”进入“业务办理跟踪”,打开“业务查询”,在“信息列表”中查看个人当年度的“证书编号”。


二、查询职称电子证书
获取个人证书编号后,在广东省专业技术人才职称管理系统首页点击“证书查询”栏目,输入关键信息并点击“查询”按钮。

三、下载打印职称电子证书
进入广东省电子证照系统后,在功能键中点击“电子归档”即可下载和打印PDF格式的职称电子证书文件。


版权声明:我们致力于保护作者版权,注重分享,被刊用文章【中级会计师证书图片(别了)】因无法核实真实出处,未能及时与作者取得联系,或有版权异议的,请联系管理员,我们会立即处理! 部分文章是来自自研大数据AI进行生成,内容摘自(百度百科,百度知道,头条百科,中国民法典,刑法,牛津词典,新华词典,汉语词典,国家院校,科普平台)等数据,内容仅供学习参考,不准确地方联系删除处理!;
工作时间:8:00-18:00
客服电话
电子邮件
beimuxi@protonmail.com
扫码二维码
获取最新动态
