*来源:青塔人才(gh_35ddc3c47ee3)
又是一年求职季,各位应届硕博士们开始着手找工作了吗?在高校求职过程中有没有遇到什么困惑呢?
在青塔人才小程序问答版块中,不少硕士向我们问道,收到了学校的offer,但是是以人事代理方式聘用,这是属于编制内还是编制外?和事业编制以及劳务派遣有什么差别?
那们今天小编就来和大家唠唠,事业编、人事代理和劳务派遣,高校聘用形式三兄弟的差别。
事业编制比较好理解,简单来说就是“单位人”,有一定铁饭碗的性质;人事代理则属于编外人员,但对于编内人来说,人事代理也属于“自己人”;劳务派遣就相对比较边缘了,虽然你在校内工作,但从身份上来说却是妥妥的“校外人”。
如果将三者放在时间维度上来看,事业编无疑是三兄弟当中的老大,它属于计划经济时代下的产物。老二老三都是上世纪90年代后才出现,它们的出现适应了社会主义市场经济的发展,实现高校人力资源配置的市场化。三者由大到小,逐步从“单位人”转变为“社会人”。
从某高校近二十年人事代理制度的发展情况,我们更能看清这一转变过程:
从该校的人事代理制度发展情况我们可看到,人事代理人员最开始也是拥有事业编制的,高校只是将一部分人事管理工作外包给政府人事部门所属的人才服务机构,经过不断发展后才逐渐从身份上与编内人员区隔开,但无论怎么区分,都是学校为主体与劳动者签订合同。而劳务派遣顾名思义,劳动者与第三方劳务公司签订合同,被“派遣”到学校进行工作。
三兄弟虽然都在同一个单位工作,但身份地位上却是“尊卑有别”。
既然高校明确了多种不同的聘用形式,那自然要对应到不同类型的岗位和不同水平的求职者上。
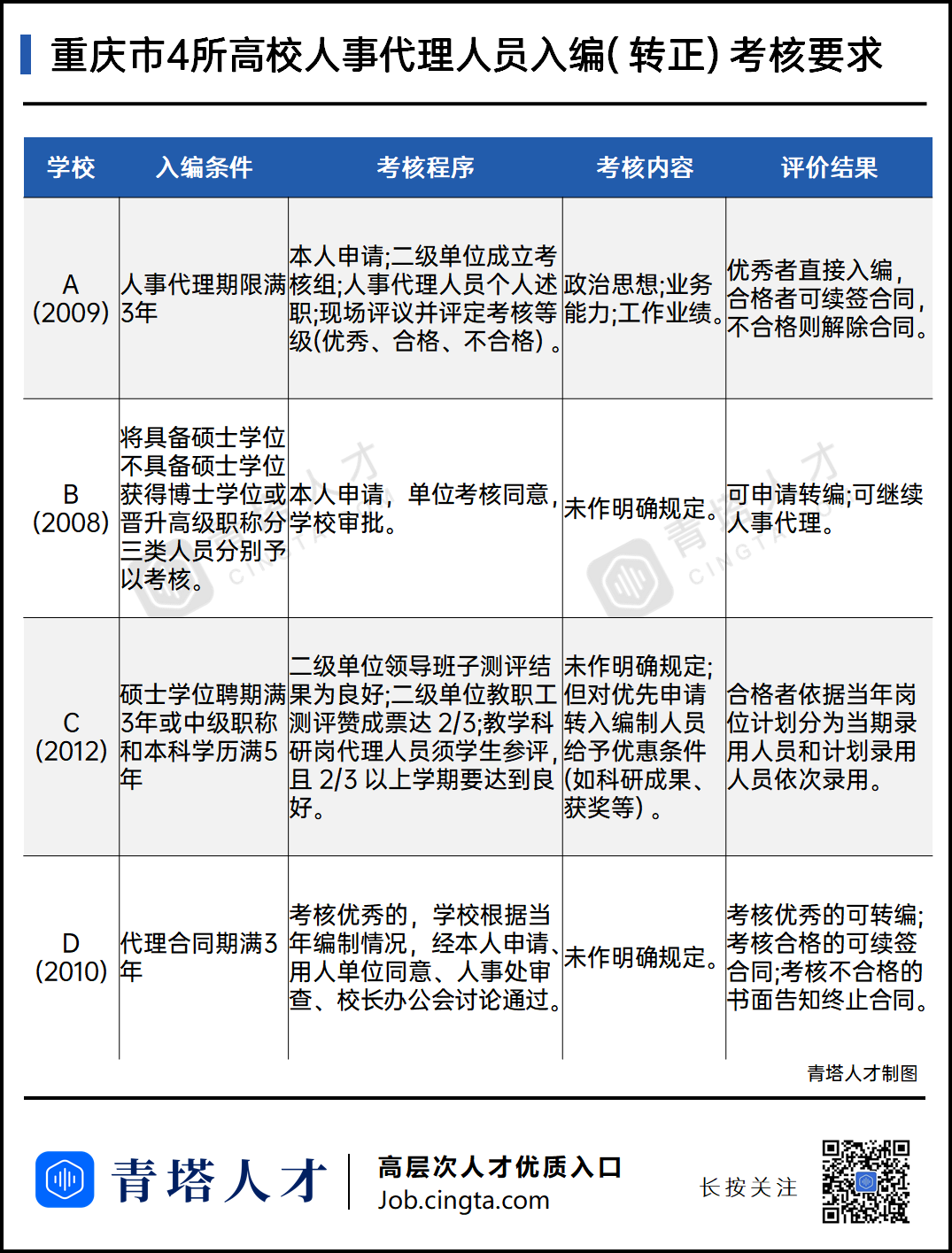
从具体招聘中我们能看到,高校一方面对于高层次、紧缺型人才直接给予编制,对所谓的低层次、教辅人员则推行人事代理或劳务派遣;另一方面在身份和等级意识之外,又强调学历差别和资历高下。以重庆市4所高校为例:
我们能看到人事代理对象的几个特点,一个就是学历上对应着硕士及以下学历 ,还一个特点就是针对新增人员,很少针对已经在编的人员再转为代理的形式。两者分别代表着人才的层次和资历。
从学历上对人才采用区别对待的聘用形式其实无可厚非,对于高校来说一个博士的价值总是比硕士和本科生大些,所以对于优质的人才自然要体现其重视,更要体现三者待遇上的差别。
对于求职者来说,最关注的还是待遇,如果人事代理真的如高校招聘宣传中一样同事业编待遇,做到同工同酬,一个名份上的差别并不会太去计较。
能不能同工同酬,关键还要看学校财政情况。受到经费来源以及财政状况等因素的影响,部分高校的人事代理人员在薪酬待遇尤其是福利待遇上与事业编制人员相比仍然“相去甚远”,较为常见的差距为交通补贴、住房补贴等福利性收入。
少数高校则考虑学校发展和人才队伍的稳定性,对人事代理人员实行与事业编制人员统一的薪酬待遇,其主要目的就是激励人事代理人员的工作动力和创新潜能。
以江苏省高校为例,江苏省高校事业编制人员的社会保障一般包括基本养老保险、职业年金、工伤保险、住房公积金, 医疗保障方面则实行公费医疗制度。人事代理人员的社会保障则是与企业职工一致的“五险一金”。
一方面,由于不同高校人事代理人员之间的薪酬待遇存在较大差异,导致高校之间人事代理人员社保的参保水平也出现差异;另一方面,由于江苏省各高校人事代理人员的企业年金制度尚未全面实施,目前仅有少数民办高校正在试点推行,眼下高校人事代理人员与事业编制人员在社会保障方面仍然存在较大差距。
派遣制员工工资待遇则完全取决于劳务公司给予的标准,通常比事业编及人事代理要少。劳务派遣需要花人事管理费用,这笔钱毫无疑问的是羊毛出在羊身上,甚至牵涉到劳务纠纷,劳务派遣人员只能和第三方劳务公司进行劳务仲裁,反正是外包公司的问题与学校无关。
除了眼前的待遇,求职者另一大关注的焦点就是未来的发展了。很多在硕士阶段入坑人事代理的青椒们会问,能不能先占坑,然后通过入职进修拿到博士学位后从人事代理转为事业编呢?理论上是可以行的。
由于缺乏对考评体系的统一规范,很多高校代理人员的入编考核出现了 “一校一规”的现象。入编资格考核的行政化色彩明显,最终让“领导意见”成为影响代理人员“转正”的真正决定因素。
有些高校对代理人员的“入编考核”基本套用在编教师的“聘用考核”,分别加入了“科研成果、评优评先、博士学历和高级职称等附加性条件”,一味地拔高入编的学术性测评标准,让很多教辅和行政岗的管理型岗位人员晋升无门。
还有相当一部分高校对于人事代理人员以提升学历为核心的专业发展诉求较少回应,致使代理人员遭受入职后再发展的不利困境。
对于求职者来说,既要考虑眼前的待遇,更要清楚入职之后的上升通道,明确好自己的职业规划。
本文转载自微信公众号“青塔人才”。青塔人才提供各大高校科研人才招聘启事,也长期关注人才人事政策、科研工作、青年教师发展等内容,帮助青年学者以更高的视野和更新的思路获得更快成长。文章为作者独立观点,不代表芥末堆立场,转载请联系原作者。
版权声明:我们致力于保护作者版权,注重分享,被刊用文章【人事代理待遇(事业编)】因无法核实真实出处,未能及时与作者取得联系,或有版权异议的,请联系管理员,我们会立即处理! 部分文章是来自自研大数据AI进行生成,内容摘自(百度百科,百度知道,头条百科,中国民法典,刑法,牛津词典,新华词典,汉语词典,国家院校,科普平台)等数据,内容仅供学习参考,不准确地方联系删除处理!;
工作时间:8:00-18:00
客服电话
电子邮件
beimuxi@protonmail.com
扫码二维码
获取最新动态
