原标题为:“魔鬼”隐藏于细节:“社会危险性”之司法审查标准及转向——对最新发布《关于取保候审若干问题的规定》第3条的理解
作者:葛燕 邢飞龙
#司法审查标准
前言
为进一步规范取保候审工作,2022年9月21日,最高人民法院、最高人民检察院、公安部、国家安全部联合发布《关于取保候审若干问题的规定》(公通字〔2022〕25号,以下简称“2022《取保规定》”)。与2018年《刑诉法》、1999年《关于取保候审若干问题的规定》(公通字〔1999〕59号)等文件相比,其显著的变化在于取保候审对象的进一步明确(参见图表一)。
2022《取保规定》第3条明确,对于采取取保候审足以防止发生社会危险性的犯罪嫌疑人,应当依法适用取保候审。该条犹如一枚硬币的两面,“社会危险性”的判断成为决定适用逮捕还是取保候审的根本性因素。然何谓“社会危险性”?“足以防止发生社会危险性”在司法审查中如何认定?更值得关注的是,从“可以”到“应当”,表面上看更多的是技术性的完善与调整,以增强取保候审制度适用的实操性,但由于刑法、刑诉法体系的联动和特定的时代背景,会对整个审前羁押制度产生哪些蝴蝶效应?
图表一 有关取保规定的条文对照
社会危险性,是指犯罪嫌疑人、被告人实施对社会造成危害的行为的可能。[1]从立法条文演进和司法实务看,在逮捕制度中,社会危险性条件经历了从无到有、从边缘到核心地位的转变。(参见图表二)1979年和1996年的刑诉法虽然规定了适用逮捕的社会危险性条件,但在语境上被称为“逮捕必要性”,采取取保候审、监视居住等方法,尚不足以防止发生社会危险性。由于涵义的模糊、实务中难以操作,2012年刑诉法修改时把逮捕分为“一般逮捕”[2]和“径行逮捕”[3],把一般逮捕的社会危险性细分为五种类型。
司法实务中,随着执法理念和办案模式从“构罪即捕”到“比例原则”的转型,[4]2015年10月,最高人民检察院、公安部联合出台《关于逮捕社会危险性条件若干问题的规定(试行)》(以下简称“《社会危险性规定》”)构建了社会危险性司法审查的判断标准,为实践提供遵循。该规定后来被《人民检察院刑事诉讼规则》《公安机关办理刑事案件程序规定》逐步吸收。2018年,全国人大常委会将认罪认罚改革的试点经验上升为法律规范,将犯罪嫌疑人、被告人认罪认罚的情况,确立为评估社会危险性的重要因素。
图表二 有关社会危险性的条文对照
1. 社会危险性判断的基底:罪行的轻重
“社会危险性”是羁押条件的核心,其审查和认定已形成相对成熟的司法判断规则。在立法的构造中,首要的因素是罪行因素,与可能判处刑罚的轻重有着鲜明的对应色彩。在社会危险性的立法中,以现行有效的2018年修正的《刑事诉讼法》第81条为例,按照罪行的轻重,有两个基础的法律推定(参见图表三):一是可能判处有期徒刑以下刑罚的,法律推定取保候审足以防止发生社会危险性。一般逮捕的条件包括证据条件、刑罚条件和社会危险性条件,其中,刑罚条件是社会危险性的基础,要求“可能判处徒刑以上刑罚”,低于该刑罚标准的,法律推定采取取保候审足以防止发生社会危险性。[5]二是可能判处10年以上有期徒刑刑罚的,法律推定具有社会危险性,应当逮捕。需要说明的是,不同于司法解释常见的事实推定,法律推定为立法拟制,不允许反驳,在司法审查中,不需公安提供社会危险性相应的证据。《社会危险性规定》第2条对此进行了明文提示,“人民检察院办理审查逮捕案件,应当全面把握逮捕条件,对有证据证明有犯罪事实、可能判处徒刑以上刑罚的犯罪嫌疑人,除刑诉法第79条第2、3款规定(备注:现刑诉法第81条第3款径行逮捕、第4款转捕)的情形外,应当严格审查是否具备社会危险性条件。”
图表三 社会危险性判断的法律推定
2. 社会危险性的证明责任和证明模式
审查逮捕具有较强的司法属性,《社会危险性规定》第3条规定,公安机关承担社会危险性的证明责任,公安机关提请逮捕犯罪嫌疑人的,应当同时移送证明犯罪嫌疑人具有社会危险性的证据。从公安机关的证明模式看,可以分为两种:一是说明模式。对于证明犯罪事实的证据能够证明犯罪嫌疑人具有社会危险性的,应当在提请批准逮捕书中专门予以说明。二是证明模式。对于证明犯罪事实的证据不能证明犯罪嫌疑人具有社会危险性的,应当收集、固定犯罪嫌疑人具备社会危险性条件的证据,并在提请逮捕时随卷移送。[6]
3. 社会危险性的司法审查考量要素
根据经验法则,社会危险性一般从涉嫌犯罪刑罚的轻重,犯罪嫌疑人在犯罪前后的表现,犯罪嫌疑人、被告人保障诉讼的客观条件,案件证据收集和事实查证的进展情况等综合考量。[7]
(1)推定具有社会危险性的19种情形
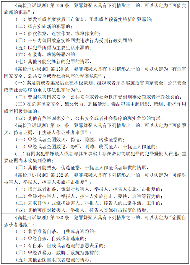
基于实践经验的总结,《社会危险性规定》第5至9条把刑诉法第81条第1款(2012年刑诉法第79条1款)规定的5类事项细化为19种情形,推定具有社会危险性,最高人民检察院《人民检察院刑事诉讼规则》(以下简称“《高检刑诉规则》”)第129到133条对此进行了重申。(参见图表四)
图表四《高检刑诉规则》推定具有社会危险性的五类19种情形
(2)推定不具有社会危险性的7种情形
与此相对的,《高检刑诉规则》第140条,列举了7种推定不具有社会危险性的情形,典型的如认罪认罚、刑事和解等。(参见图表五)需要说明的是,《高检刑诉规则》从正反两个方面规定的“19+7”情形,是一种事实推定,允许反驳。而且,绝对禁止反向适用,不具有这些情形的,不能直接反推犯罪嫌疑人不具有/具有社会危险性。
图表五《高检刑诉规则》推定不具有社会危险性的7种情形
1. 修改背景:少捕慎诉慎押的刑事政策和降低审查羁押率的现实需求
近年来,我国犯罪结构和刑罚逐渐轻缓化,而审查羁押率一直高位运行。为降低审查审前羁押率,立法和司法机关进行了一系列积极的改革和探索,大到刑诉法的修订,强制措施体系的重新定位、认罪认罚从宽制度的实行,小到司法机关内部的探索,考核指标的添加取消、现代技术手段的运用。最高检首先在未成年犯罪和民营企业家犯罪中提出少捕慎诉慎押的理念,2021年4月,该理念被中央全面依法治国委员会上升为刑事司法政策。而2022《取保规定》第3条从“可以”到“应当”的转变,正是我国刑事政策和对羁押制度司法理念较大转变的缩影。
2. 蝴蝶效应:“社会危险性”的审查判断从形式走向实质
(1)法定刑3年以下的案件具有认罪认罚等从宽情节的取保候审会成为新常态
实证调研发现,取保候审的首要影响因素是司法机关系统内部的考核指标。[8]如《人民检察院审查逮捕质量标准》第26条规定,逮后不诉或者判处拘役以下刑罚的,属于“办案质量有缺陷的”,可以追究相关人的责任。这或许与纯粹的学术理论存在距离,但对异常复杂的强制措施制度和我国的国情来说,通过司法机关内部考核指标的调整,来降低审前羁押率,促进人身强制措施的完善,未尝不是一个更为有效的路径,而《取保规定》正是这种司法导向下的智慧结晶。
(2)法定刑3年以上10年以下或者10年以上但具有法定减轻情节的案件取保候审的可能性大增
理论倾向认为,人身强制措施与事后的量刑不存在直接对应关系。但正如笔者在之前的论述,我国逮捕的立法构造是以罪行的轻重为基础因素,可能判处10年以上有期徒刑刑罚的,法律推定具有社会危险性,径行逮捕。由于刑法第72条把缓刑适用对象严格限制在被判处拘役、3年以下有期徒刑的犯罪分子(参见图表六),因此,司法实务中,如果犯罪嫌疑人没有被判处缓刑的可能,则很难被取保候审。反之亦然,在侦查阶段被取保候审的有极大的可能性被检察机关不起诉、被法院判处缓刑。因此,法定刑3年以上10年以下或者法定刑10以上但具有法定减轻情节的案件,其取保候审的可能性将大增。
图表六:缓刑的适用条件
(3)辩护业务的转向:从说服检察机关“不批捕”到说服侦查机关“不提捕”
之前的司法实务中,侦查机关审查“社会危险性”一直是一个“僵尸条款”,申请取保候审的最佳时间点是检察院的批捕阶段,在“黄金7天”内,辩护律师需说服检察官,不予批捕,后侦查机关变更强制措施为取保候审。而2022《取保规定》第3条的转变,由于涉及公民人身权利和各部门之间的衔接、司法机关内部考核指标的调整,其必然在某种程度上对于侦查机关社会危险性实质审查起着激活效应,使得“社会危险性”的审查判断的时间点从审查逮捕阶段提前到侦查阶段。因此,对辩护律师来说,重要的转向在于,亟需在案件之初即与侦查机关进行沟通,强化说理,说服侦查机关不提请逮捕,直接取保候审。
[注]
[1] 参见王爱立主编:《中华人民共和国刑事诉讼法修改条文解读》,中国法制出版社2018年11月版,第51页。
[2] 2012年《刑事诉讼法》第79条第1款,现行刑诉法81条第1款。
[3] 2012年《刑事诉讼法》第79条第2款,现行刑诉法81条第3款。
[4] “比例原则”是公法领域的帝王条款,是国家干预公民基本权利时必须遵守的基础性原则,要求国家机关行使权利时必须充分考虑采取手段与实现目的之间是否合乎比例关系。在审查逮捕要求进行价值衡量,适用逮捕对嫌疑人的侵害小于羁押所保护的社会利益。
[5] 需要的说明的,该推定为刑诉法第81条第一款的推定,不含第81条第4款转捕。严重违反取保候审规定,影响诉讼活动,如脱保的,推定具有社会危险性,转捕。而且,此种情形下的社会危险性公安机关不需要提供单独的证明。详情参见2014年4月全国人民代表大会常务委员会关于《中华人民共和国刑事诉讼法》第七十九条第三款的立法解释:“根据刑事诉讼法第七十九条第三款(备注:现刑诉法81条第4款)的规定,对于被取保候审、监视居住的可能判处徒刑以下刑罚的犯罪嫌疑人、被告人,违反取保候审、监视居住规定,严重影响诉讼活动正常进行的,可以予以逮捕。”
[6] 参见孙谦:《司法改革背景下逮捕的若干问题研究》,载《中国法学》2017年第3期。
[7] 参见孙茂利、黄河:《逮捕社会危险性有关问题研究》,载《人民检察》2016年第6期。
[8] 参见郭烁:《取保候审适用的影响性因素实证研究》,载《政法论坛》2017年第5期。
特别声明:
以上所刊登的文章仅代表作者本人观点,不代表北京市中伦律师事务所或其律师出具的任何形式之法律意见或建议。
如需转载或引用该等文章的任何内容,请私信沟通授权事宜,并于转载时在文章开头处注明来源于公众号“中伦视界”及作者姓名。未经本所书面授权,不得转载或使用该等文章中的任何内容,含图片、影像等视听资料。如您有意就相关议题进一步交流或探讨,欢迎与本所联系。
版权声明:我们致力于保护作者版权,注重分享,被刊用文章【司法考试通过要求(魔鬼)】因无法核实真实出处,未能及时与作者取得联系,或有版权异议的,请联系管理员,我们会立即处理! 部分文章是来自自研大数据AI进行生成,内容摘自(百度百科,百度知道,头条百科,中国民法典,刑法,牛津词典,新华词典,汉语词典,国家院校,科普平台)等数据,内容仅供学习参考,不准确地方联系删除处理!;
工作时间:8:00-18:00
客服电话
电子邮件
beimuxi@protonmail.com
扫码二维码
获取最新动态
