2020年税务师考试大纲已经公布。为了帮助广大考生更好地理解2020年税务师考试大纲,中华会计网校为大家准备了2020年税务师各科目大纲解读。希望能对大家的学习有所帮助!
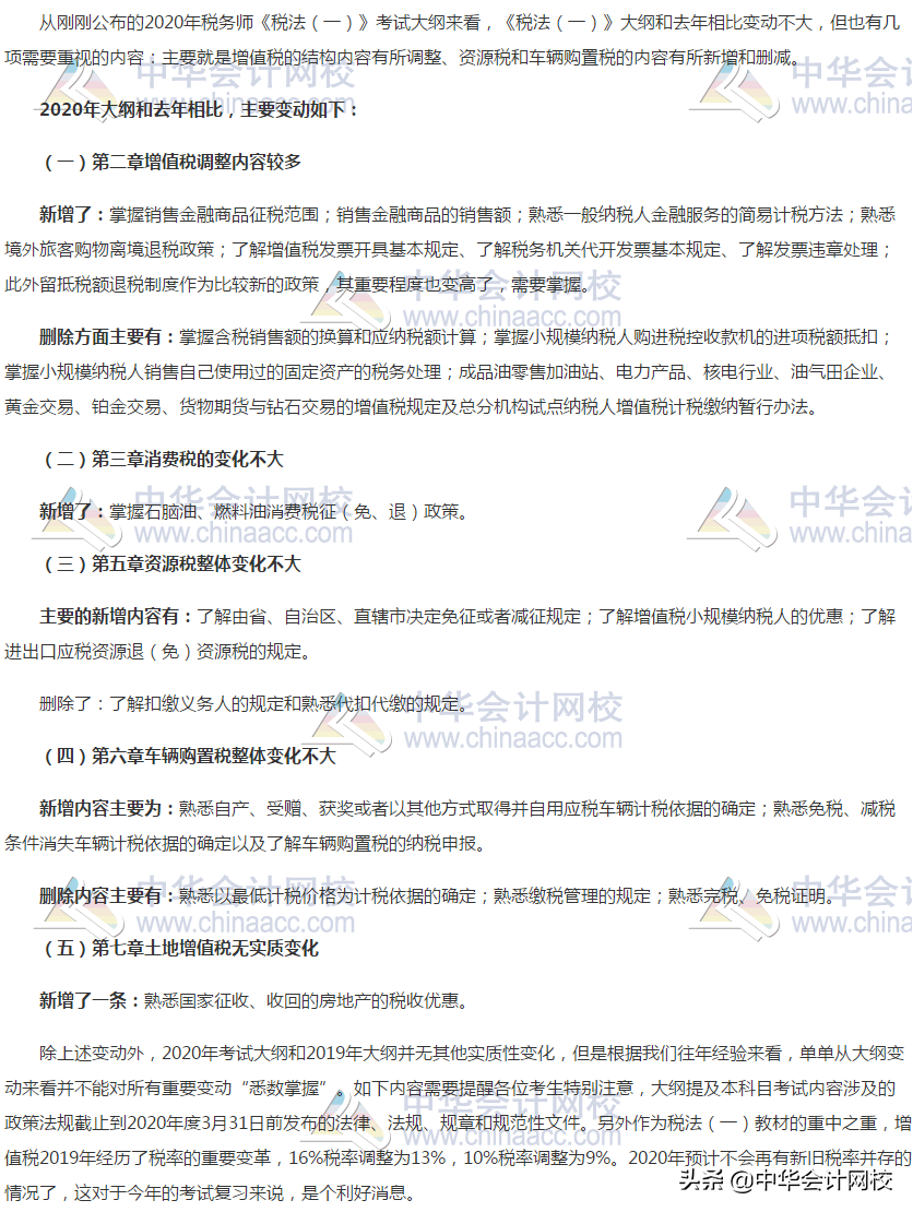
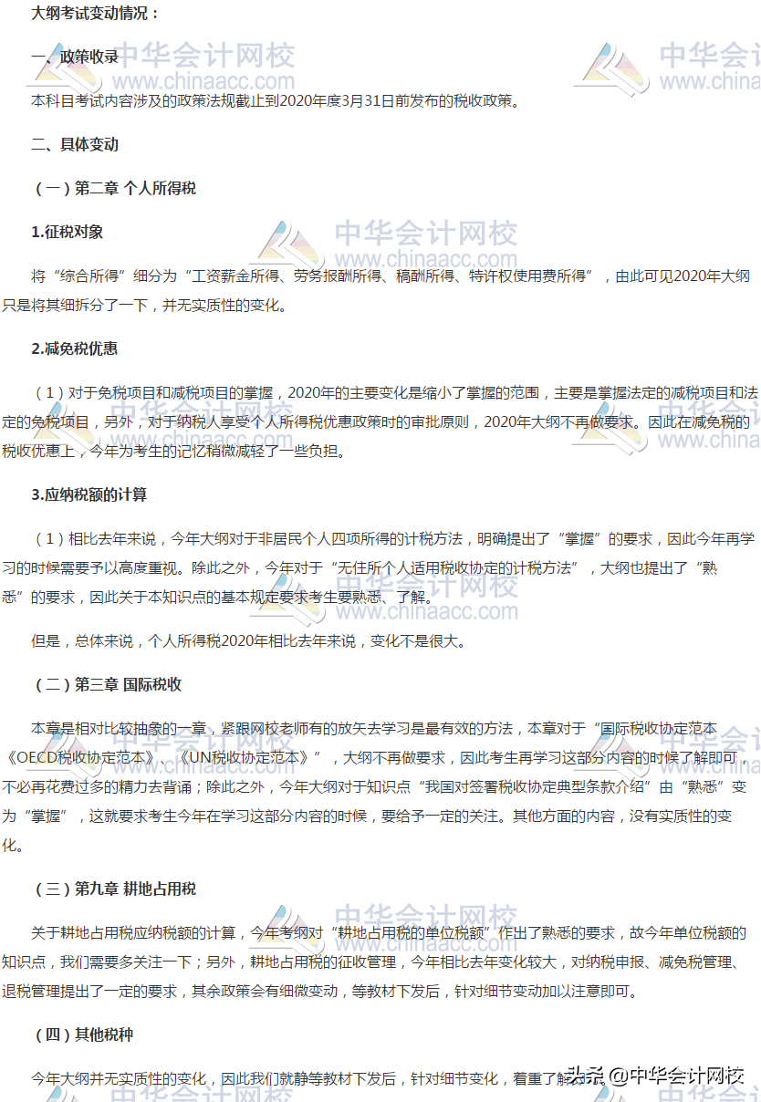
细细品读发布的2020年税务师考试大纲,《税法(二)》章节结构上本年无实质性变化,延续了去年的章节结构。2020年总体来说,内容变化不大。与其他章节相比,个人所得税、国际税收、耕地占用税的变化略大一点。对于考生来讲,将考试大纲的变化了然于胸,提前备考,可以为顺利通过2020年的税务师考试增砖添瓦。
透过《财务与会计》的考试大纲,你可以看到什么?
紧跟着中级会计职称和注会的步伐,2020年的税务师考试随着大纲的公布,正式拉开了帷幕。虽然还不能看到教材的全貌,但大家已经可以知道大致的变化了。那么该变化对于2020年的考生而言,是好消息呢,还是坏消息呢?咱们继续分析下。
先说一个大家都比较喜欢的,大纲告诉我们教材会删除的内容:
他来了,他来了,他带着大纲走来了。他来了,他来了,他带着解读进来了。大哥大嫂你别走,一起上这瞅一瞅。2020年税务师《涉税服务相关法律》考试大纲已出,为帮助各位考生更好的学习本科目内容,网校为大家送上2020年考试大纲解读,赶紧看看吧!
2020年度税务师考试大纲已经公布,为了帮助广大考生更好的理解2020年度税务师考试大纲,下面我们就《涉税服务实务》这一科大纲的变化进行一下深度解读,以便大家安排新一年的学习。
你是准备报两门试试水还是一次全报?不管你报几科,都要花费相应的时间和精力去学习,跟着考试大纲的步伐走,错不了!提醒犹豫是否报考的小伙伴,疫情下就业率低失业率高的情况已经在提醒了,自身的含金量高才会在职场中站稳站牢!让我们一起朝着镀金的路上奔跑,一起开始2020年税务师备考吧!
版权声明:我们致力于保护作者版权,注重分享,被刊用文章【税务师会计(2020税务师新大纲发布)】因无法核实真实出处,未能及时与作者取得联系,或有版权异议的,请联系管理员,我们会立即处理! 部分文章是来自自研大数据AI进行生成,内容摘自(百度百科,百度知道,头条百科,中国民法典,刑法,牛津词典,新华词典,汉语词典,国家院校,科普平台)等数据,内容仅供学习参考,不准确地方联系删除处理!;
工作时间:8:00-18:00
客服电话
电子邮件
beimuxi@protonmail.com
扫码二维码
获取最新动态
