网上办理,窗口办理。
当事人接受国家规定免费的基本项目的计划生育手术后,自知道或者应当知道其身体因计划生育手术导致不良后果之日起1年内,可以提出并发症鉴定申请。
不收费。材料清单
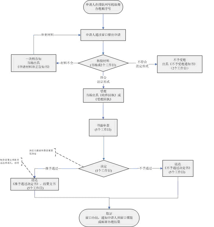
身份证原件及复印件;计划生育手术并发症鉴定申请表(一式三份);结婚证原件及复印件;计划生育手术证明原件。8.《通知书》送达被鉴定对象(10个工作日内)。
7.《通知书》送达被鉴定对象(10个工作日内)
觉得有用记得关注+收藏。有什么问题评论区留言。关注我,收获更多干货。
版权声明:我们致力于保护作者版权,注重分享,被刊用文章【计生罚款证明怎么开(广东省计划生育手术并发症鉴定办理流程)】因无法核实真实出处,未能及时与作者取得联系,或有版权异议的,请联系管理员,我们会立即处理! 部分文章是来自自研大数据AI进行生成,内容摘自(百度百科,百度知道,头条百科,中国民法典,刑法,牛津词典,新华词典,汉语词典,国家院校,科普平台)等数据,内容仅供学习参考,不准确地方联系删除处理!;
工作时间:8:00-18:00
客服电话
电子邮件
beimuxi@protonmail.com
扫码二维码
获取最新动态
