分享职场干货,提升能力!
为职场精英打造个人知识体系,升职加薪!
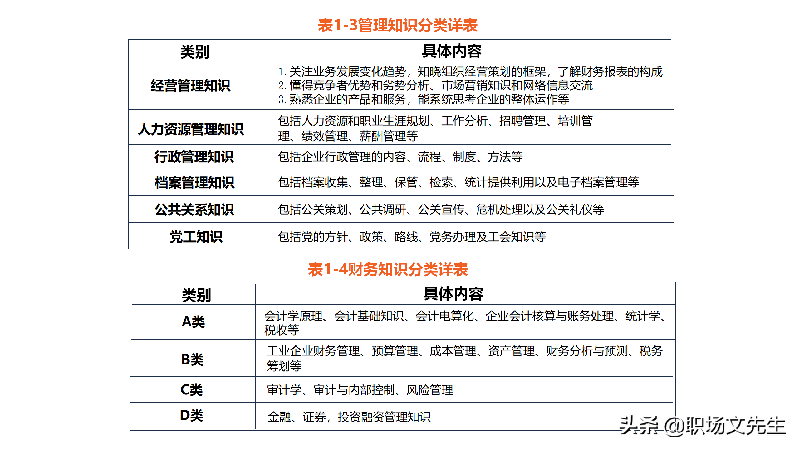
胜任素质(Competency)又称能力素质,在组织管理中是指驱动员工做出卓越绩效的一系列综合素质,是员工通过不同方式表现出来的知识、技能或能力、职业素养、自我认知、特质等素质的集合。实践证明,运用胜任素质模型可以提高企业的人力资源质量,提升组织竞争力,从而推进企业发展战略目标的实现。
能否显著区分员工的工作绩效差异是判断某项胜任素质的惟一标准,即实际工作业绩卓越和业绩一般的员工在该项胜任素质上的行为表现是有明显差别的。识别员工的能力素质或岗位胜任特征可从以下三个层面进行。
如何拿到分享的源文件:请您关注、转发,然后私信本头条号“文米”2个字,按照操作流程,专人负责发送源文件给您。
版权声明:我们致力于保护作者版权,注重分享,被刊用文章【岗位胜任力模型案例(实例)】因无法核实真实出处,未能及时与作者取得联系,或有版权异议的,请联系管理员,我们会立即处理! 部分文章是来自自研大数据AI进行生成,内容摘自(百度百科,百度知道,头条百科,中国民法典,刑法,牛津词典,新华词典,汉语词典,国家院校,科普平台)等数据,内容仅供学习参考,不准确地方联系删除处理!;
工作时间:8:00-18:00
客服电话
电子邮件
beimuxi@protonmail.com
扫码二维码
获取最新动态
