财务管理制度手册共8章,全文共11万字,200多页。详细的展示企业如何进行财务管理。
关于这份财务管理制度手册,大家一起来看一起吧~
一、外币业务核算方法
二、现金流量表之现金及现金等价物的确定标准
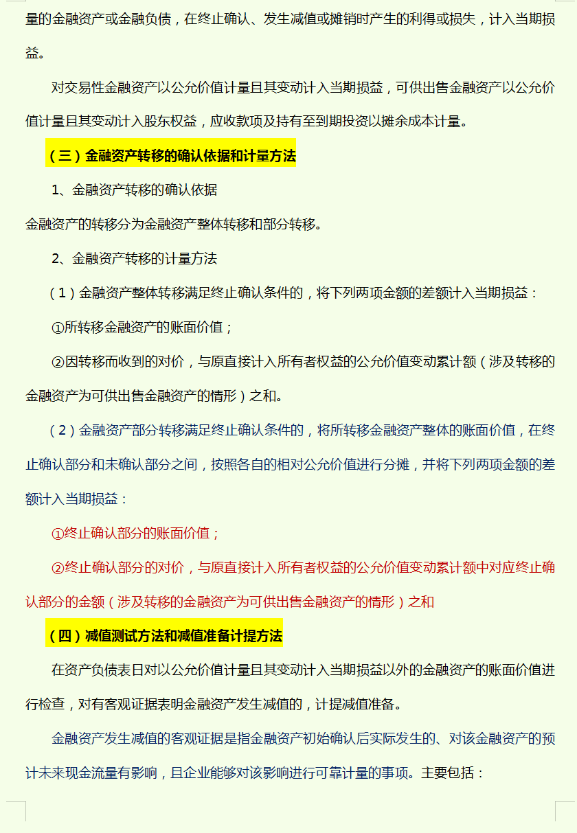
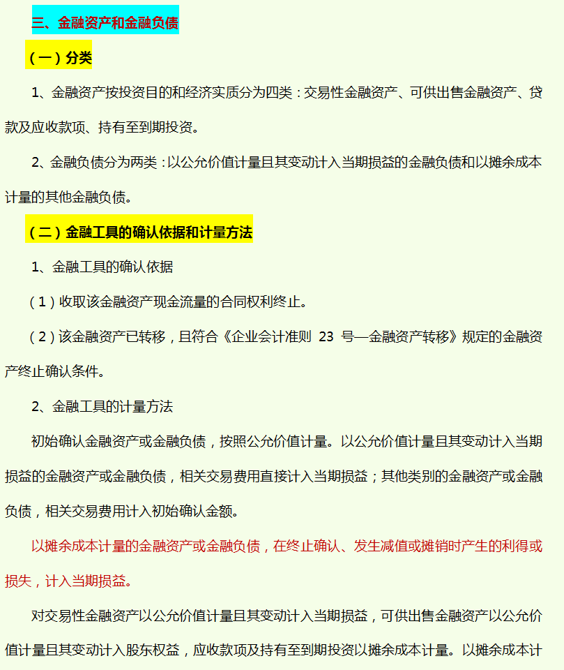
三、金融资产和金融负债
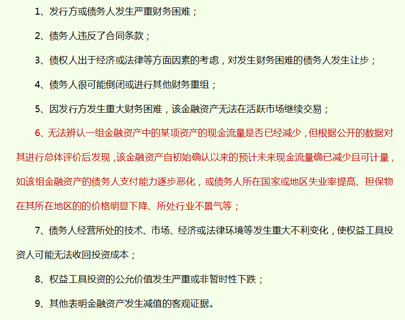
四、应收账款坏账损失的核算方法
五、存货核算方法
六、投资性房地产核算方法
七、长期股权投资核算方法
......
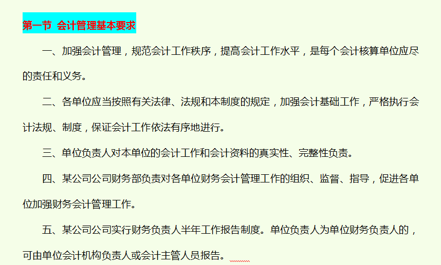
第一节 会计管理基本要求
第二节 会计机构、会计人员管理制度
......
......
好了,篇幅有限,剩余内容就不再一一展示了。
版权声明:我们致力于保护作者版权,注重分享,被刊用文章【企业会计制度(企业财务管理制度手册)】因无法核实真实出处,未能及时与作者取得联系,或有版权异议的,请联系管理员,我们会立即处理! 部分文章是来自自研大数据AI进行生成,内容摘自(百度百科,百度知道,头条百科,中国民法典,刑法,牛津词典,新华词典,汉语词典,国家院校,科普平台)等数据,内容仅供学习参考,不准确地方联系删除处理!;
工作时间:8:00-18:00
客服电话
电子邮件
beimuxi@protonmail.com
扫码二维码
获取最新动态
