我是北大磊哥,关注我,每周分享干货!请务必看完文章,最后出来的才是压轴的。
采购就是买买买
近年来随着人们对生活环境要求的不断提升,国家不断加大对治理和保护水环境的要求和力度。2019年6月,公司中标了某市水文局发布的《某某河流水环境智能检测模拟预警平台》项目(以下简称水环境智能系统),我参与该项目的前期调研分析、可行性研究、前景论证工作以及项目投标,在项目管理办公室发布的项目章程汇总我被任命为项目经理。该项目作为本市五年计划的重点项目,作为智慧城市建设的组成部分,投资金额为800万元,建设工期为18个月。
该项目通过对河流流域和水体的水环境进行实时监控和指标采集,利用建立的人工智能模型对重大污染和洪水等自然灾害进行提前预警,生成评估报告和专家建议等。其主要原理是通过物联网的传感器获取数据,由4G/5G无线网络传输数据至云端,利用数据仓库技术进行计算和存储;然后经过大数据技术和智能模拟仿真平台进行模拟和分析,得出事物的现状和发展的规律并及时预测未来重大问题和灾害,可以为政府管理部门提供河流的实时水质水文指标数据和预测模拟情景,为社会的生产生活提供更加有效的服务。该项目主要采用 java和Python语言,运用了SpringCloud, HBase, Spark, Kafka, 百度Paddle等技术,应政府国产化要求要求,承载部分采用金蝶中间件,综合管理功能部分数据库采用人大金仓数据库KingBaseESV8,采用集群分布式技术部署在政务云服务器Linux操作系统上。
该项目作为某市重点项目公开招标,受到社会多方面关注,时间紧任务重社会影响大的特点,经公司同意,我组建了项目型团队,经过和专家团队讨论,预计该项目需要人力资源约为18人,其中需求分析3人,开发小组7人,测试小组3人,质量控制小组2人,实施小2人,配置管理1人,每个小组组长直接向我汇报。之后我们共同制定了责任分配表格,将任务分配到具体成员。
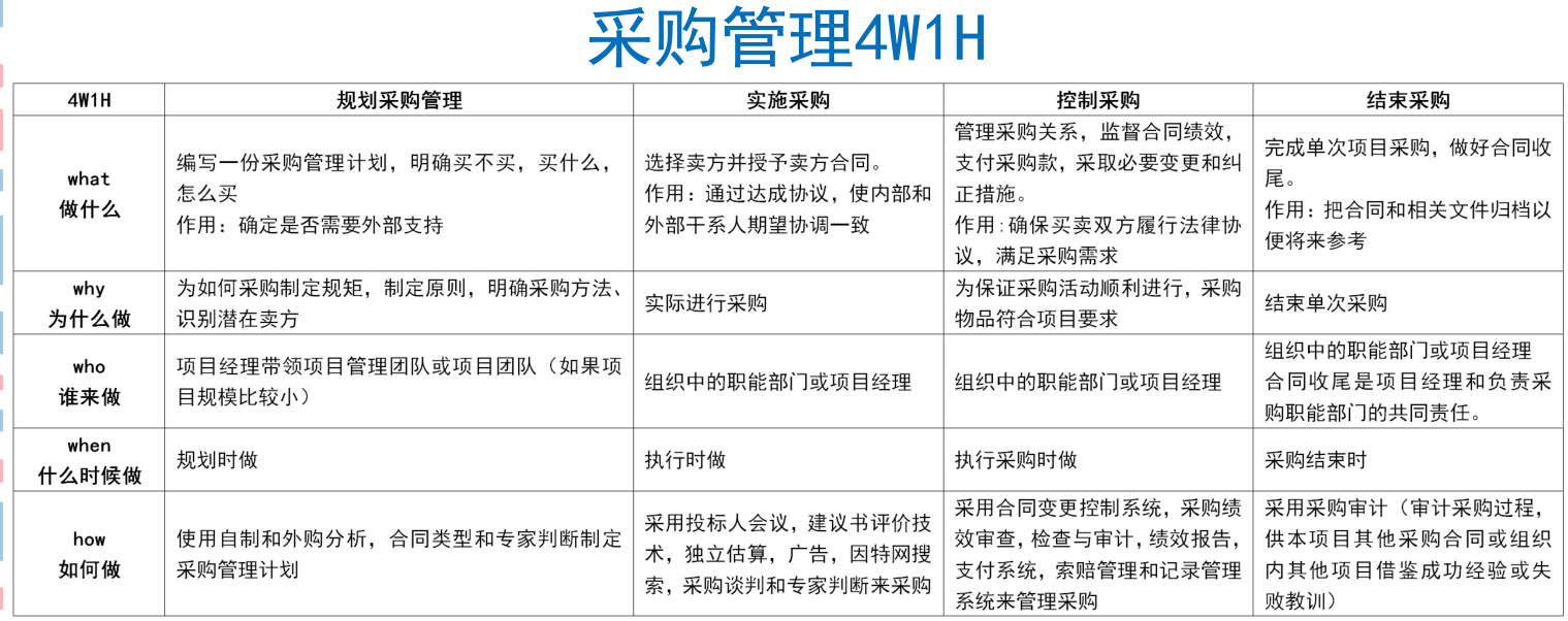
采购管理过程
该河流总长度约90公里,流域面积约2500平方公里,涉及干系人众多。需求、沟通、技术等制约因素较多,且根据物联网项目的建设经验,涉及到的软硬件设备较多,采购工作十分重要。因此做好采购管理是保证项目成功实施的重要因素。本文就将从规划采购管理、实施采购、控制采购和结束采购等几个环节,论述我在该项目中的采购管理经验。
凡是预则立,不预则废。有着多年项目经验的我深知计划的重要性,好的计划是成功的基础,特别是对于采购比较多的项目,规划采购管理尤为重要。在本项目规划采购管理的过程中,我们开展了充分的需求调研活动,多次到访各业务部门,深入了解水文局需求情况,在充分了解水文局需求后,对需要采购的产品进行认真分析。通过分析发现,有个别设备的选型对用户需求来说太过超前,这不仅增加了技术风险,而且增加了项目成本,为此我们与水文局进行沟通,建议调整这些设备选型,水文局认可了我们的意见,同意进行调整。
客户的需求问题解决之后,项目团队对部分设备采用自制还是外购意见不统一,有人认为自制可以降低成本,而且可以积累生产经验;也有人认为外购可以降低风险,提高项目的成功的机会。针对这种情况,我们对自制或外购的利弊进行了认真分析,并进行了市场调研,请专家进行了判断。最后召开会议对大家的意见进行统一,考虑到项目时间紧、任务重,万一失败将造成严重影响,决定通过采购的方式进行。最后,我们根据项目管理计划、活动资源需求、干系人登记册、风险登记册等,通过查找公司的组织过程资产,组织编制了详细的采购管理计划,并形成了采购工作说明书。
采购计划
由于该项目时间紧、任务重,经水文局同意,某些硬件主要是通过公开招标的方式进行采购。首先我们通过该县级市的采购中心网站登记了相关招标信息,发布了招标公告,确定自招标公告发布之日起二十日内为投标有效期。然后我们制定了评标标准,成立了评标委员会,评标委员会设置由5人组成,其中包括技术方面专家3名、经济方面专家1名、我公司管理人员1名。截止投标之日共收到6家供应商进行了投标,经过资格审查共有5家符合要求。开标时又有一家供应商想要投标,尽管这家供应商与我们之前有过合作,而且合作情况也很好,但是已经过了投标截止时间,仍然被我们拒收了。开标后,评标委员会对5家符合条件的供应商进行打分,根据打分结果,评标委员会推荐了A公司作为供应商。确定供应商后,我们尽快与之签订了采购合同。根据招标文件要求,为了确保采购合同顺利执行,我们要求供应商缴纳了履约保证金。
控制采购是管理采购关系、监督合同执行情况,并根据需要实施变更和采取纠正措施的过程。在该过程中,我们根据采购文件和双方签订的采购合同等,及时检查与审计合同的执行情况,根据需要提供变更申请,为此我们专门制定了变更控制流程,成立的变更控制委员会。
我们的变更流程包括:1、提出变更申请;2、评估变更的影响;3由变更控制委员会批准或者否决变更;4、实施变更;5验证变更;6、发布变更;7、跟踪变更。变更控制委员会成员主要包括:我方高层领导1人、水文局领导1人、团队管理人员2人,团队技术人员2人。根据采购计划安排,我们安排专人及时跟踪采购合同的执行情况,每周召开一次例会,沟通交流采购设备的生产进度和质量情况,如果出现偏差,立即采取措施纠正,并严格按照变更控制流程执行。本着既要保证质量,又要尽量减少变更的原则,以确保不延误项目进度。但是在一次检查时发现,我们还是卖方进度滞后,可能会影响该项目的进度,我们立即督促卖方尽快采取措施赶上进度,卖方高度重视,用高效人员替代了原来的低效人员,很快赶上了进度。原创提示:本文首发在今日头条平台【北大磊哥】账号下,关注我,每周分享良心干货!
我们根据项目管理计划和采购文件,我们组织相关干系人对采购的设备进行了验收。所采购设备完全符合要求,顺利经过验收,而且对方提前交货,对我们项目的顺利进行起到了关键作用。验收结束后,我们立即向财务部门提出了支付合同尾款的申请。同时对采购过程的一些文档进行了整理汇总,总结了采购过程的经验和教训。最终通过我们计划周密的采购管理,既保证了项目进度、提高了项目质量,又降低了项目风险。
除了以上这些管理过程,我认为还要做好变更和配置管理。在项目的实施过程中,由于用户需求、政策导向或新技术的出现都会导致变更不可避免,但我严格按照变更控制流程进行管理,并未导致项目范围有较大变动。同时也必须做好配置管理,否则容易造成版本混乱,权责不清。我们团队专门设置配置管理员,对项目进行定期不定期的配置状态审核等工作,保证配置项版本的统一。
经过我们团队不懈的努力,该项目于2021年1月通过水利部门的验收,极大地提高了他们的工作效率和信息化办公水平,同时也获得了河流沿岸相关关系人的积极评价。本项目的成功得益于良好的xx管理。总结这次管理实践经验,我认为做好范围管理,必须做到全员参与,调动相关关系人的积极性,增加他们的范围管理意识,前期做好培训工作,定期进行监控检查。当然在本项目进行中也存在一些问题和经验教训,由于期间汛期雨水过多河流水流速度过快,导致几个传感器被冲走,我们团队及时的利用备件进行重新部署,并未对项目产生不良影响。这要求我在以后的项目管理实践中一定要做好风险管理工作,减少疏漏。在之后的工作和学习过程中,我将不断地学习充电,多于同行交流心得经验,提高自己的业务能力和管理水平,在数据化浪潮中争取为我国的信息化和工业化建设贡献自己一份力量。
PS:欢迎留言讨论,我会积极给予回复!
希望今天的分享能够对你有所启发,欢迎关注,评论和分享,听说关注我并转发的,能力和收入都嗖嗖涨呢!嗯,鲁迅说的
版权声明:我们致力于保护作者版权,注重分享,被刊用文章【会计信息化论文(高分通过软考高项论文范文系列)】因无法核实真实出处,未能及时与作者取得联系,或有版权异议的,请联系管理员,我们会立即处理! 部分文章是来自自研大数据AI进行生成,内容摘自(百度百科,百度知道,头条百科,中国民法典,刑法,牛津词典,新华词典,汉语词典,国家院校,科普平台)等数据,内容仅供学习参考,不准确地方联系删除处理!;
工作时间:8:00-18:00
客服电话
电子邮件
beimuxi@protonmail.com
扫码二维码
获取最新动态
