马上2020年就要过去,很多做财务工作的小伙伴都在拼命工作中,好像做了财务工作以后,每个月的一号,不管是不是假期,都是在公司度过的,2021年就要来了,不知道有没有想换工作的小伙伴,在这里提醒大家会计离职工作交接一定不能马虎,不然就是给自己埋雷,工作交接不清以后不一定什么时候就会有麻烦找上门,所以一定要认真对待。
今天给大家分享一下带我入行的师傅留给我的会计离职工作资料,有需要的可以分享。
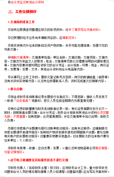
篇幅有限,不再全部展示
……
总之,会计工作交接一定要认真对待,不管你是离职还是入职,别给自己找麻烦,也别给公司找麻烦,既是对自己负责,也是对公司负责。
文章篇幅有限,更多内容已经整理好,可以分享。
版权声明:我们致力于保护作者版权,注重分享,被刊用文章【会计离职交接清单模板(会计离职千万别大意)】因无法核实真实出处,未能及时与作者取得联系,或有版权异议的,请联系管理员,我们会立即处理! 部分文章是来自自研大数据AI进行生成,内容摘自(百度百科,百度知道,头条百科,中国民法典,刑法,牛津词典,新华词典,汉语词典,国家院校,科普平台)等数据,内容仅供学习参考,不准确地方联系删除处理!;
工作时间:8:00-18:00
客服电话
电子邮件
beimuxi@protonmail.com
扫码二维码
获取最新动态
