提示:以下资料关注后,私信回复【20】 即可免费下载!
距离2020年中级考试仅剩最后24天,考试气氛越来越浓,不少考生却表示心情越来越沉重:有点慌!真的感觉来不及了。考前还有“救命资料”吗?
同学们别慌,临近考试,中华会计网校吴福喜老师,急考生所急,泣血整理2020年《中级会计实务》25页“救命”讲义,归纳《中级会计实务》常见、常考精华重点。最后时机,临门一脚,不考的不学,归纳的全学会,考前狂背25页--每天1页,再抢30分!!!尤其是知识掌握还不牢靠的同学,紧要关头,需要再拼一拼!立即下载,打印,狂背!真的只能帮到这里了!
2020年《中级会计实务》
网校吴福喜老师“救命”讲义来了!
考前就狂背,每天学1页,再抢30分!
文末有高清PDF文档可下载!
名师吴福喜有两句贴心话要交代:
1、2020年是通过考试千载难逢的好机会,我们一定要考出中级!
2、有福有喜,中级必胜,最后20余天,再抢30分,祝你成功!
吴福喜老师指出《中级会计实务》各章得分目标---
1、第2/3/4/6/10/12章,比较容易,但考试分值占比很高,总和预计达到40分,建议100%拿下;
2、第5/8/11/13/15/16/17章,考试难度较大,考试分值可占到45-50分,建议至少拿下6成。
3、第1/7/9/14章,考试难度一般,尽量都拿下得分。
4、第18/19章,有能力的同学请拿下得分。
请同学们根据以上提示,学习本讲义。
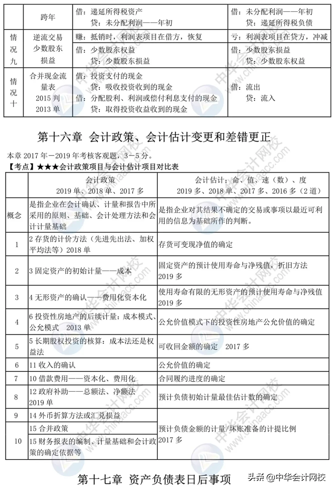
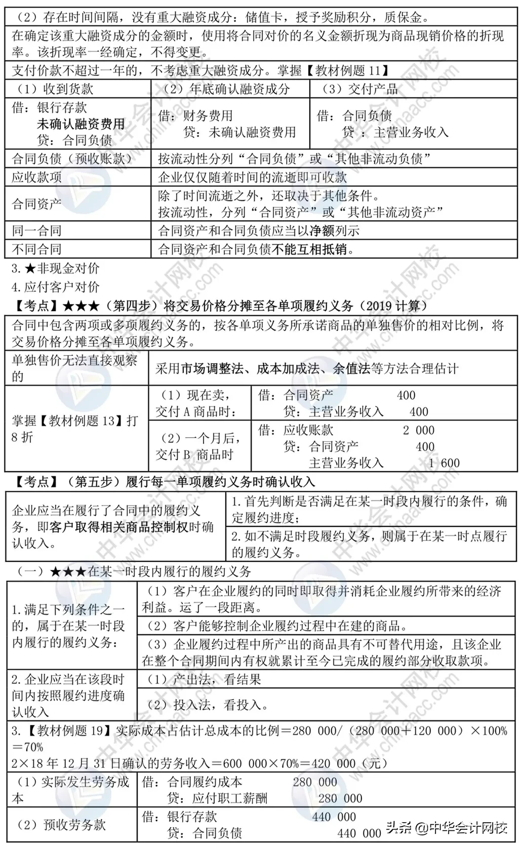
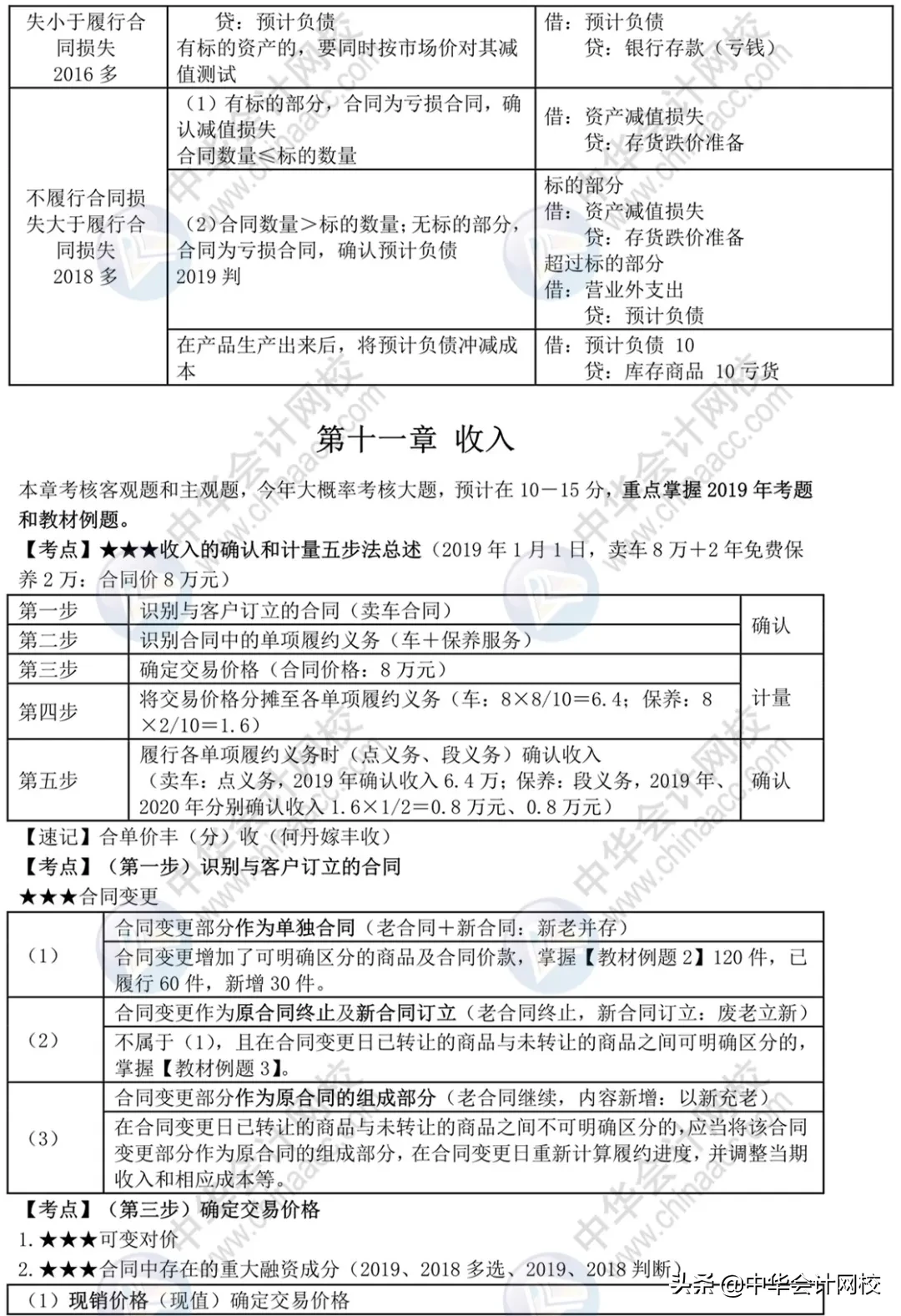
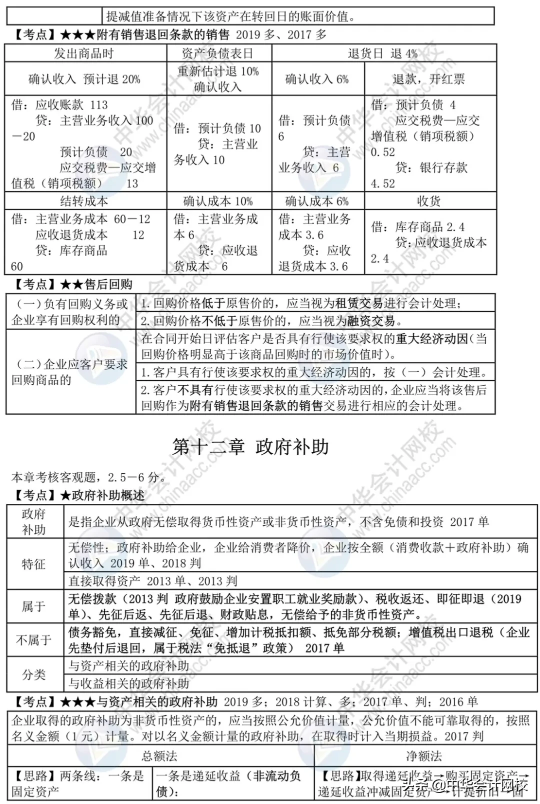
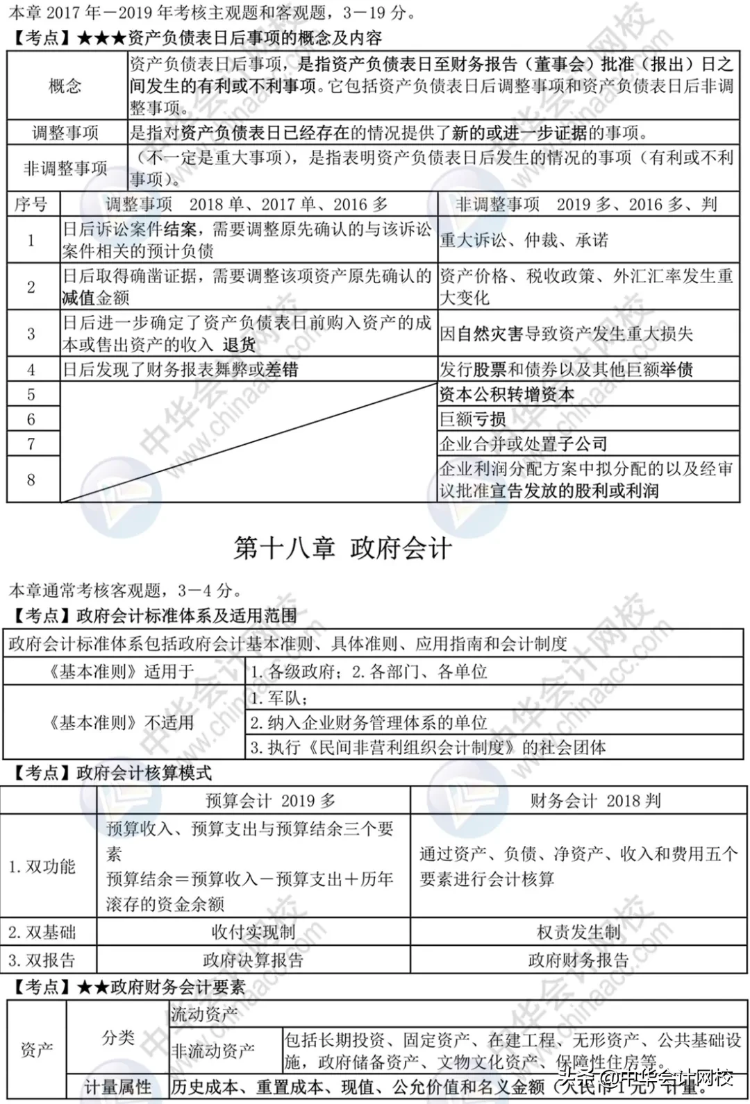
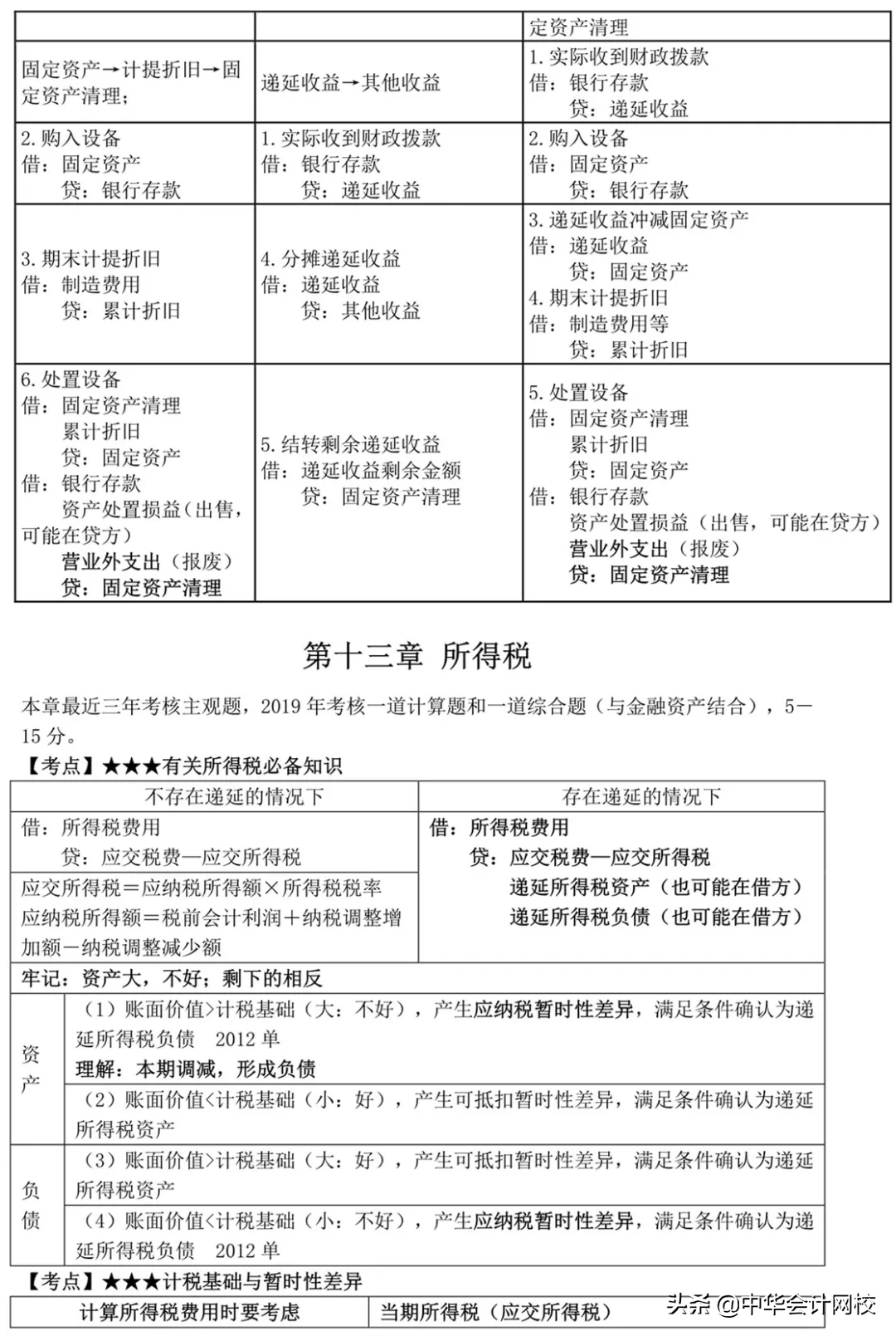
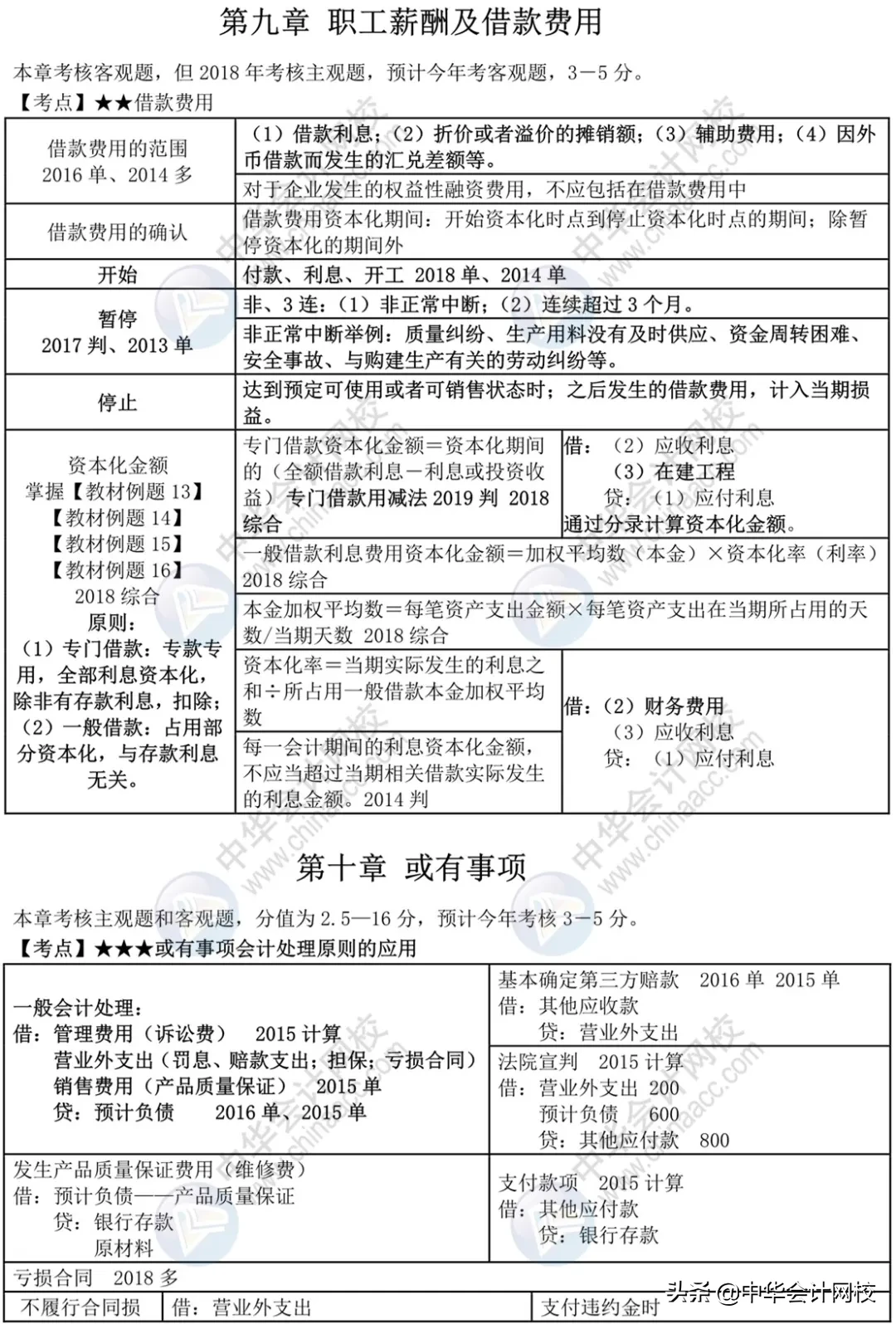
具体考点归纳汇总,请往下查看,点击图片可查看大图。
1、吴福喜老师《中级会计实务》“救命讲义”目录
2、救命讲义具体内容请查收
哇,2020年《中级会计实务》考前冲刺,
就多多靠它了!
关注后,私信回复【20】 即可免费下载!
关注后,私信回复【20】 即可免费下载!
版权声明:我们致力于保护作者版权,注重分享,被刊用文章【中华会计网校吴福喜(中级考生太幸运)】因无法核实真实出处,未能及时与作者取得联系,或有版权异议的,请联系管理员,我们会立即处理! 部分文章是来自自研大数据AI进行生成,内容摘自(百度百科,百度知道,头条百科,中国民法典,刑法,牛津词典,新华词典,汉语词典,国家院校,科普平台)等数据,内容仅供学习参考,不准确地方联系删除处理!;
工作时间:8:00-18:00
客服电话
电子邮件
beimuxi@protonmail.com
扫码二维码
获取最新动态
