为进一步加强对企业实施新金融工具相关会计准则的指导,财政部及银保监会共同就贯彻落实新金融工具相关会计准则发布了通知(财会〔2020〕22 号),该通知:
01 - 明确了部分尚未执行新金融工具相关准则的企业和实体的执行时间安排;
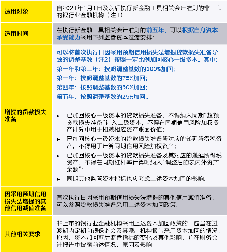
02 - 为即将执行新金融工具相关会计准则的非上市银行业金融机构的监管资本提供了过渡安排;
03 - 提示了在新冠肺炎疫情下应用预期信用损失法的重点关注事项。
(一)监管资本过渡安排
注1:对于2021年1月1日前已执行新金融工具相关会计准则的银行业金融机构,根据需要有关政策另行研究制定,财政部将牵头做好新金融工具相关会计准则实施情况的分析研判。
注2:调整基数指核心一级资本减少额,即增提的贷款损失准备剔除递延所得税影响并扣减当日原准则下“贷款损失准备缺口”后的金额。
(二)在新冠肺炎疫情下应用预期信用损失法的重点关注事项
本文是为提供一般信息的用途所撰写,并非旨在成为可依赖的会计、税务、法律或其他专业意见。请向您的顾问获取具体意见。
版权声明:我们致力于保护作者版权,注重分享,被刊用文章【金融企业会计准则(会计准则)】因无法核实真实出处,未能及时与作者取得联系,或有版权异议的,请联系管理员,我们会立即处理! 部分文章是来自自研大数据AI进行生成,内容摘自(百度百科,百度知道,头条百科,中国民法典,刑法,牛津词典,新华词典,汉语词典,国家院校,科普平台)等数据,内容仅供学习参考,不准确地方联系删除处理!;
工作时间:8:00-18:00
客服电话
电子邮件
beimuxi@protonmail.com
扫码二维码
获取最新动态
