十大行业资深会计整理分享!183个会计分录免费领
会计分录是指对某项经济业务标明其应借应贷账户及其金额的记录,简称分录。 会计分录是由应借应贷方向、对应账户(科目)名称及应记金额三要素构成。 按照所涉及账户的多少,分为简单会计分录和复合会计分录。 简单会计分录指只涉及一个账户借方和另一个账户贷方的会计分录,即一借一贷的会计分录; 复合会计分录指由两个以上(不含两个)对应账户所组成的会计分录,即一借多贷、一贷多借或多借多贷的会计分录。
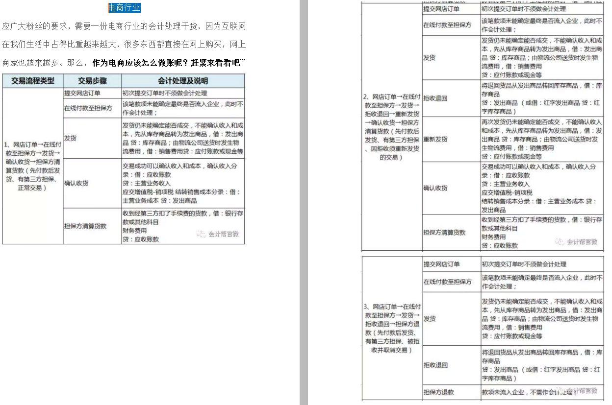
十大行业资深会计整理分享!183个会计分录免费领
其实会计分录并不像我们想象那么难,只要找到其中的方法,再加上足够的知识积累,会计分录根本不是问题。今天小编再给大家分享个十大会计分录大全,便于大家在学习、工作中使用。
十大行业资深会计整理分享!183个会计分录免费领
十大行业资深会计整理分享!183个会计分录免费领
十大行业资深会计整理分享!183个会计分录免费领
十大行业资深会计整理分享!183个会计分录免费领
十大行业资深会计整理分享!183个会计分录免费领
1、点击关注本头条号
2、评论转发并收藏
3、点击小编头像,私信回复:“资料”或“题库”
打开微信搜索公众号:“会计教练在线”关注后按照提示操作即可免费使用
版权声明:我们致力于保护作者版权,注重分享,被刊用文章【复合会计分录包括(十大行业资深会计整理分享)】因无法核实真实出处,未能及时与作者取得联系,或有版权异议的,请联系管理员,我们会立即处理! 部分文章是来自自研大数据AI进行生成,内容摘自(百度百科,百度知道,头条百科,中国民法典,刑法,牛津词典,新华词典,汉语词典,国家院校,科普平台)等数据,内容仅供学习参考,不准确地方联系删除处理!;
工作时间:8:00-18:00
客服电话
电子邮件
beimuxi@protonmail.com
扫码二维码
获取最新动态
