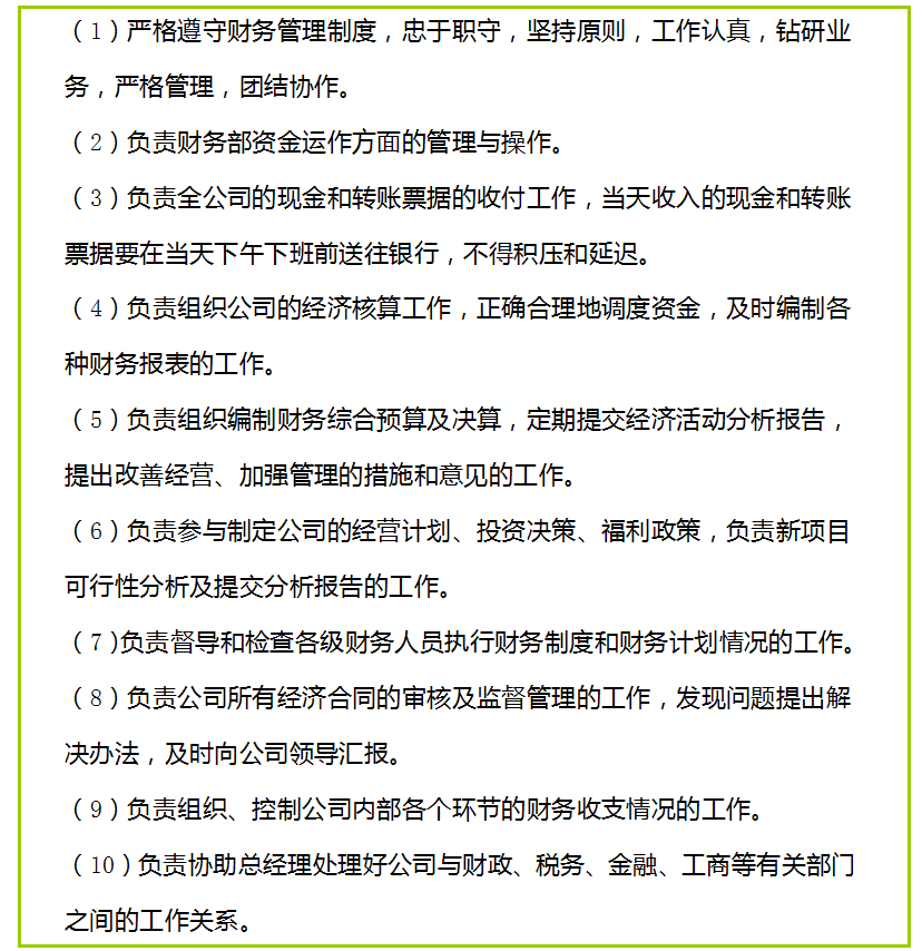
一、财务部经理岗位职责(12条)
二、资产核算员岗位职责(9条)
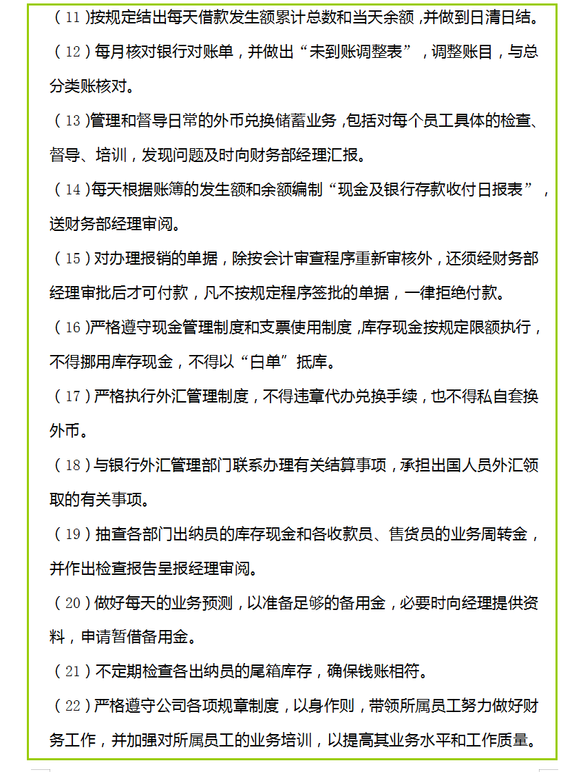
三、资金主管岗位职责(22条)
四、会计员岗位职责(10条)
五、现金出纳员岗位职责(10条)
六、工资核算员岗位职责(10条)
七、收费员岗位职责(9条)
目录
案例详情:
1、提取备用金
6月1日,从银行提取现金5000元为备用金。
账务处理:
借:库存现金 5000.00元
贷:银行存款-工行郑州中原区支行 5000.00元
2、预借差旅费
6月1日,财务部张晓借差旅费2000元,出纳审核无误现金支付。
账务处理:
借:其他应收款-张晓 2000.00元
贷:库存现金 2000.00元
3、报销差旅费
6月3日,张晓出差归来,报销差旅费3057元,网银补付1057元。(铁路旅客运输进项税额=票面金额÷(1+9%)×9%=(770+770)÷(1+9%)*9%=127.16)
借:管理费用-差旅费 2884.56元
应交税费-应交增值税-进项税额 172.44元
贷:其他应收款-张晓 2000.00元
银行存款-工行郑州中原区支行 1057.00元
4、购买低值易耗品
6月4日,购买一批低值易耗品,其中灭火器6只,每只不含税44.2478元;计算器8个,每个不含税39.823元;剪草刀10把,每把不含税13.2743元,总计810元,出纳审核无误网银支付。
借:周转材料-低值易耗品 716.81元
应交税费-应交增值税-进项税额 93.19元
贷:银行存款-工行郑州中原区支行 810.00元
5、预收张磊房租
6月5日,收到租户张磊续租的7-12月房租18000元现金并开具收据。
借:库存现金 18000.00元
贷:预收账款-租客房租 18000.00元
......
好了,关于物业公司的账务处理案例就不再一一展示了。
版权声明:我们致力于保护作者版权,注重分享,被刊用文章【中小企业财务管理案例(完整版物业公司财务管理岗位职责)】因无法核实真实出处,未能及时与作者取得联系,或有版权异议的,请联系管理员,我们会立即处理! 部分文章是来自自研大数据AI进行生成,内容摘自(百度百科,百度知道,头条百科,中国民法典,刑法,牛津词典,新华词典,汉语词典,国家院校,科普平台)等数据,内容仅供学习参考,不准确地方联系删除处理!;
工作时间:8:00-18:00
客服电话
电子邮件
beimuxi@protonmail.com
扫码二维码
获取最新动态
