今日在此分享的是行政事业单位单位会计人员日常会计核算中涉及到的会计分录汇总!针对行政事业单位会计,执行的是政府会计准则,所以也汇总了行政事业单位会计科目表。希望通过今天的内容,大家可以掌握行政事业单位会计的账务处理方法!
1、1001库存现金涉及的财务会计与预算会计的会计分录
注意:横线是不做账务处理的情况。
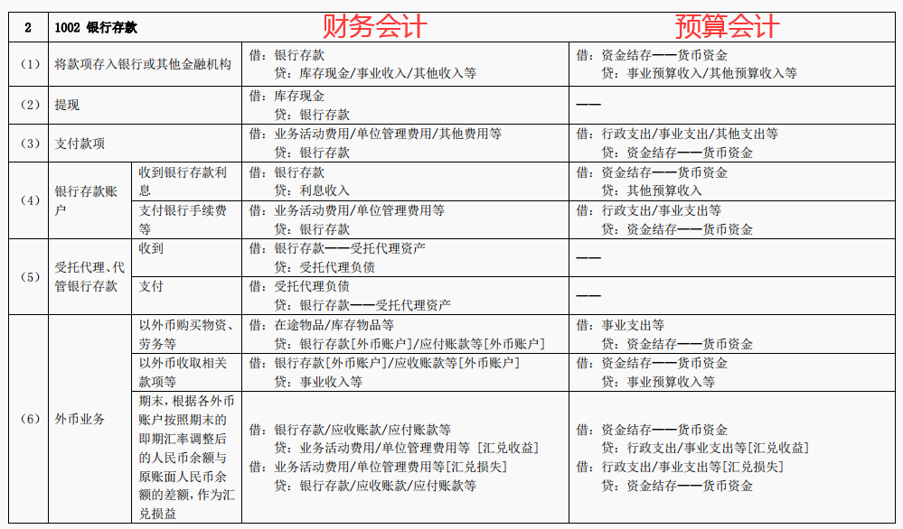
2、1002银行存款的会计分录
看看财务会计与预算会计,对银行存款科目是如何做账务处理的。
3、1011 零余额账户用款额度的会计分录
4、1021 其他货币资金的会计分录
5、1101 短期投资的会计分录
6、1201 财政应返还额度的会计分录
7、1211 应收票据的会计分录
8、1212 应收账款的会计分录
9、1214 预付账款的会计分录
10、1215 应收股利的会计分录
11、1216 应收利息的会计分录
12、1218 其他应收款的会计分录
……
怎么样,行政事业单位会计的账务处理都看明白了吧。上述的内容在实际工作中不熟练的,收藏备查就行了。
版权声明:我们致力于保护作者版权,注重分享,被刊用文章【政府会计科目表(2022年完整版行政事业单位的会计分录和行政事业单位会计科目表)】因无法核实真实出处,未能及时与作者取得联系,或有版权异议的,请联系管理员,我们会立即处理! 部分文章是来自自研大数据AI进行生成,内容摘自(百度百科,百度知道,头条百科,中国民法典,刑法,牛津词典,新华词典,汉语词典,国家院校,科普平台)等数据,内容仅供学习参考,不准确地方联系删除处理!;
工作时间:8:00-18:00
客服电话
电子邮件
beimuxi@protonmail.com
扫码二维码
获取最新动态
