不要因为疫情给自己找借口,把学习初级的时间总是往后拖延,总觉得时间未定还早,突然哪一天初级考试时间定了,你就蒙了!
现在拿起笔备战学习还不晚!今天小编无偿分享700道初级秘密押题+考试重点(附解析),还可以打印学习呦!做会80%的题库,2022拿证稳了!
(以初级会计实务为例展示)
单选1—6题
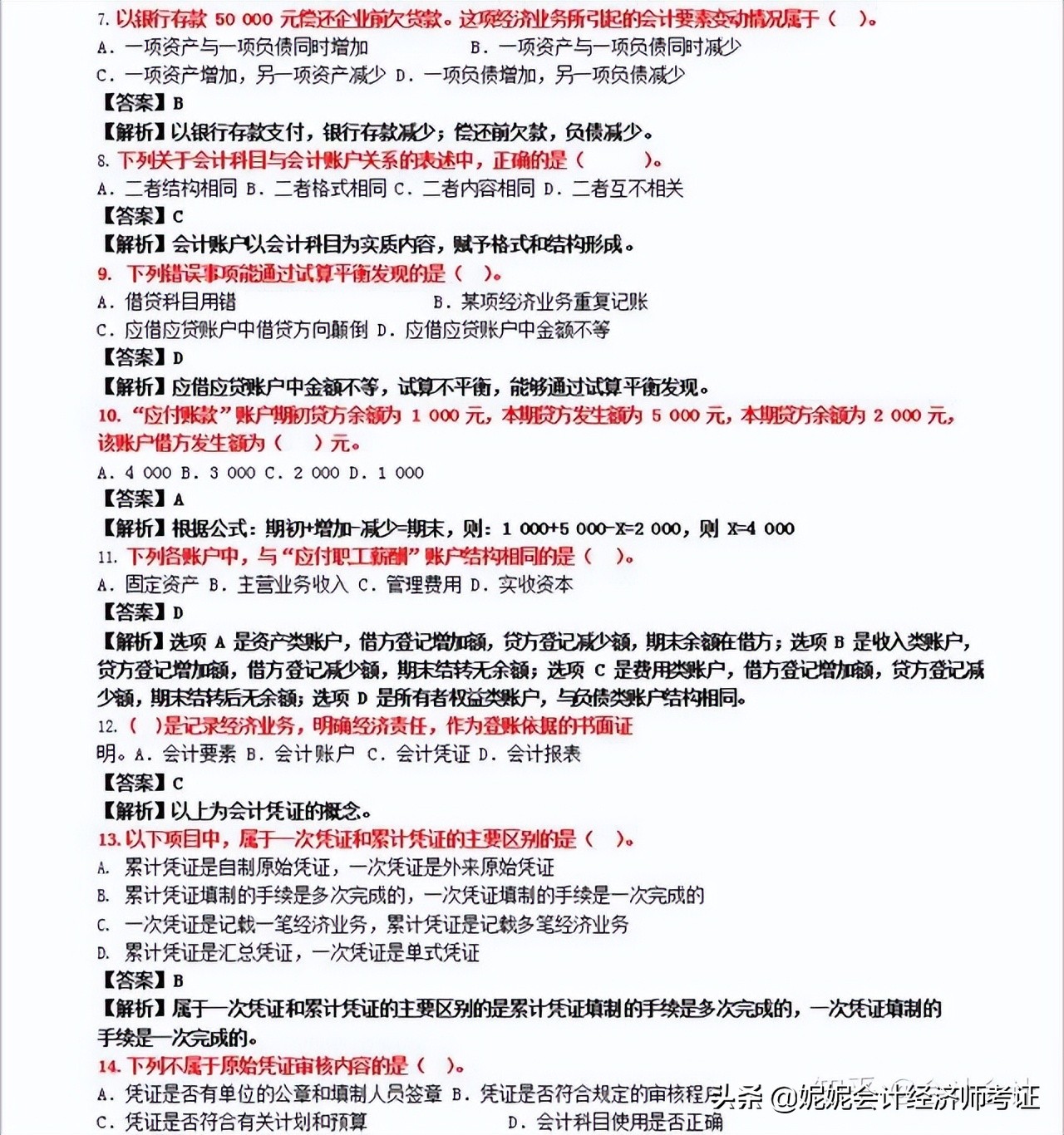
单选7—14题
(单选 共204道秘密押题)
多选1—6题
多选7—14题
(多选 共91道秘密押题)
判断题1—8题
(判断题 共50道秘密押题)
不定项选择——(资料一)
(不定项选择 共9道秘密押题)
试题内容太多,小编就不和大家一一展示了#初级会计##会计#
版权声明:我们致力于保护作者版权,注重分享,被刊用文章【初级会计试题(2022年初级会计700道考试真题汇总及答案解析)】因无法核实真实出处,未能及时与作者取得联系,或有版权异议的,请联系管理员,我们会立即处理! 部分文章是来自自研大数据AI进行生成,内容摘自(百度百科,百度知道,头条百科,中国民法典,刑法,牛津词典,新华词典,汉语词典,国家院校,科普平台)等数据,内容仅供学习参考,不准确地方联系删除处理!;
工作时间:8:00-18:00
客服电话
电子邮件
beimuxi@protonmail.com
扫码二维码
获取最新动态
