通过填制和审核会计凭证,大量的经济业务信息被转化为会计信息记录在记账凭证上。 但是,这些记录在会计凭证上的信息还是十分分散的,还不足以把会计主体在某一时期内发生的经济业务全面地、连续地、分类地反映出来。
为了把分散在会计凭证中的大量会计资料加以集中归类反映,为经营管理提供系统、完 整的会计核算资料,并为编制会计报表提供依据,就必须设置和登记账簿。设置和登记账簿 是会计核算的专门方法之一。
会计账簿,简称“账簿”,是由具有一定格式的账页组成,以会计凭证为依据,全面、 系统、连续地记录各项经济业务的簿册。
需要指出的是,账簿与账户有着十分密切的联系。账户是根据会计科目开设的,账户存在于账簿之中,账簿中的每一账页就是账户的存在形式和载体,没有账簿,账户就无法存在。 然而,账簿只是一个外在形式,账户才是它的真实内容。账簿序时、分类地记载经济业务, 是在个别账户中完成的。因此也可以说,账簿是由若干账页组成的一个整体,而开设于账页上的账户则是这个整体中的个别部分,所以,账簿与账户的关系,是形式与内容的关系。
由于各企业的经济业务繁简不同,经济管理的要求不同,所设置账簿的种类也不同。为 了更好地了解、掌握和运用各种账簿,有必要对账簿进行分类。
按其用途不同,账簿可以分为序时账簿、分类账簿和备查账簿。账簿的用途是指账簿用 来登记什么经济业务,以及具体的登记方法。
(1) 序时账簿
序时账簿,又称为“日记账”,它是按照经济业务发生或完成的时间先后顺序,逐日逐笔进行登记的账簿。
序时账簿按其记录的内容不同,可以分为普通日记账和特种日记账。普通日记账,也叫“通用日记账”、“分录日记账”,是用来记录全部业务的日记账;特种日记账,是专门用来记录某一类型经济业务的日记账,如记录现金收付业务及其结存情况的现金日记账,记录银 行存款收付业务及其结存情况的银行存款日记账。
实务中,我国大多数企业一般只设置现金日记账和银行存款日记账两种特种日记账,而 不设置普通日记账和其他特种日记账。
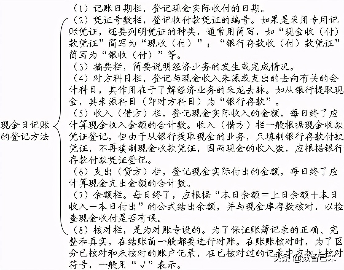
现金日记账与银行存款日记账
(2) 分类账簿
分类账簿,也称“分类账”,是对全部经济业务按照总分类账户和明细分类账户进行分类登记的账簿。分类账簿按其反映的经济内容详细程度的不同,又分为总分类账簿和明细分 类账簿。
①总分类账簿简称“总账”,是按总分类科目(一级科目)开设的,总括反映和监督各项资产、负债、所有者权益、收入、费用、利润等核算资料的账簿。
②明细分类账簿也称“明细账”,是按某个总账科目所属的明细分类科目(二级科目)开设的,用来提供各会计要素详细核算资料的账簿。
明细账是对总账的补充和进一步说明,并受总账的统驭和控制;总账某个项目的总额应 与其有关的明细账的金额之和相等。
分类账簿
(3) 备查账簿
备查账簿,又称“辅助账簿”,简称“备查簿”,是对某些在日记账和分类账中都不予 记录或记录不全的经济业务进行补充登记的账簿。
设置和登记备查账簿的目的,是在正式账簿之外,提供某些必要的、有用的参考资料或 补充信息。例如,“租入固定资产备查簿”用来登记那些以经营租赁方式租入、不属于本企 业资产、不能记入本企业固定资产账户的机器设备等;“应收票据备查簿”用来登记本企业 已经贴现的应收票据,由于存在或有债务(即尚存在着票据付款人到期不能支付票据款项而 使本企业产生连带责任的可能性),而这些应收票据已经不能在企业的序时账簿或分类账簿 中反映,所以要登记备查。
按外表形式的不同,账簿可以分为订本式账簿、活页式账簿和卡片式账簿三种。账簿的 外表形式是指构成账簿的账页是固定装订成册还是采用散页(即不加以固定)的方式。
(1) 订本式账簿
订本式账簿简称“订本账”,是在启用前就已将账页装订在一起,并已对账页进行了连续编号的账簿。实务中,总账、现金日记账和银行存款日记账一般都采用订本账。
订本式账簿
订本账的优点是账页数量及位置固定,能避免账页散失和防止随意抽换账页,因此更能 够保证账簿记录的真实性。
订本账的缺点是由于账页页数固定,不能准确地为各账户预留账页,如果预留太多,会造成浪费;预留太少,又会影响连续记录,而且同一本账簿只能由一人登记,不便于分工。
(2) 活页式账簿
活页式账簿简称“活页账”,是在账簿登记完毕之前并不固定装订成册,而是装在活页账夹中,可根据实际需要随时增减账页的账簿。当账簿登记完毕之后(通常是一个会计年度 结束之后),才将账页予以装订,加具封面,并给各账页连续编号。活页账簿主要适用于各 种明细分类账。
活页账的优点是便于分工记账,可以根据经济业务实际需要随时增减账页,使用比较灵 活;缺点是如果管理不善,账页容易散失或被抽换。因此在使用活页账时,也要按规定顺序 编号,并定期装订成册或封扎保管,以防止舞弊的产生。
活页式账簿
(3) 卡片式账簿
卡片式账簿又称“卡片账”,指将账页所需格式印刷在硬卡上,对每一张卡片进行编号, 装在卡片箱内的一种账簿。卡片账的使用灵活,可根据需要随时抽换和增添卡片,跨年度也可以使用。
卡片账实际上也是一种活页账,只不过它不是装在活页账夹中,而是装在卡片箱内。它灵活方便,可以使记录的内容详细具体,可以跨年度使用而无须更换账页,也便于分类汇总和根据经营管理上的需要转移卡片。但是,这种账簿的账页容易散失或被抽换,因此在使用卡片账时,应在卡片上进行连续编号,并加盖有关人员的印章;卡片箱应该由专人负责保管, 以保证安全。
在我国,企业一般只对固定资产的核算采用卡片账形式,因为固定资产在长期使用中其 实物形态不变,又可能经常转移使用部门,设置卡片账便于随同实物转移。有些企业在材料 和低值易耗品的核算中也使用卡片账。
卡片账
按所使用的账页格式不同,账簿可以分三栏式账簿、多栏式账簿、数量金额式账簿三种。
(1) 三栏式账簿
三栏式账簿,是设有借方、贷方和余额三个基本栏目,分别用于反映某项资金的增加、 减少和结余情况的账簿。
三栏式账簿适用于只需要进行金额核算的经济业务。现金和银行存款日记账、总账以及 资本、债权、债务明细账都可以采用三栏式账簿。
三栏式账簿
(2) 多栏式账簿
多栏式账簿,是指在账簿的两个基本栏目(借方和贷方),按需要分别设置若干专栏的 账簿,如多栏式日记账、多栏式明细账。
多栏式账簿有若干金额栏,主要用于需进行分项目反映的经济业务,以更加详细具体地 记载某一小类经济业务的活动情况。收入、费用明细账一般采用这种形式的账簿。
多栏式账簿
(3) 数量金额式账簿
数量金额式账簿,是指在借方、贷方和余额三个栏目中,都分别设置数量、单价和金额
三个小栏目的账簿。
数量金额式账簿主要适用于既需要进行金额核算又需要进行数量核算的经济业务。材 料、库存商品等明细账一般采用数量金额式账簿。
数量金额式账簿
在符合国家统一会计制度规定的基础上,企业可以根据自身经济业务的需要设置相应的 会计账簿。因此,在实际工作中,账簿的格式是多种多样的。但无论采用何种格式,账簿都 应包括封面、扉页、账页三个部分。
账簿的封面主要标明账簿的名称(如总分类账、明细分类账、现金日记账、银行存款日 记账等)和记账单位名称等内容。
账簿封面
账簿扉页主要包括“账簿启用及交接表”和“账簿目录”两部分。
(1)
“账簿启用及交接表” 填列单位名称和账簿名称、账簿启用日期、页数、册次、账簿经管人员、接交记录等。
账簿启用及交接表
(2) “账簿目录”是由记账人员在账簿中开设账页户头后,按顺序登记每个账户的名称和页数,以便于查阅账簿中所登记的内容。如果是活页账簿,由于在账簿启用时无法确定页数,可先将账户名称填写好,待年终装订归档时,再填写页数。
“账簿目录”主要存在于总分类账和明细分类账,现金日记账和银行存款日记账由于记 录内容单一,一般没有“账簿目录”。
账簿目录
账页是账簿的主要内容。因反映经济业务内容的不同,账页可有不同的格式,但一般应 包括以下几项内容:
(1) 账户名称(或称总账科目、明细科目等);
(2) 登记日期栏;
(3) 凭证种类和号数栏;
(4) 摘要栏(记录经济业务内容的简要说明);
(5) 金额栏(记录经济业务的增减变动及结余情况);
(6) 总页次和分页次。
账页的基本内容
设置好账簿后,必须按照一定的规则启用账簿,以保证账簿记录的合法性和会计资料的 完整性,明确会计人员的经济责任。
(1) 在账簿封面上写明单位名称和账簿名称。
(2) 填写账簿扉页上的“账簿启用及交接表”中关于账簿启用的记录内容,写明单位名称和账簿名称、账簿册数和页数、账簿启用日期、账簿经管人员等,并加盖公章。账簿经 管人员(包括单位主管、财务主管、复核和记账人员)均应载明姓名并加盖印章。
(3) 启用订本式账簿,应当从第一页到最后一页顺序编定页数,不得跳页、缺号。
(4) 启用活页式账簿,应按账户顺序编号,并定期装订成册。装订后再按实际使用的账页顺序编定页数,同时另加目录,记明每个账户的名称和页次。对活页账页平时应注意妥 善保管,可用活动的装订器具保存。
(5) 对于总账和明细账,一般情况下是无需一个科目设置一本账本的,可以将账本分页使用。在启用账簿时,会计人员应为每一个账户预留一定的页数,同时将每一个账户用口 取纸分开,并在口取纸上写明每一种业务的会计科目名称,以便在登记时能够及时找到应登 记的账页。假如某一本总账账本从第 1 页到第 10 页登记现金账户,就应在目录中写清楚“现
金 1~10”,并且在总账账页的第 1 页贴上写有“现金”的口取纸;第 11 页到 20 页登记银行存款账户,就应在目录中写清楚“银行存款 11~12”,并且在总账账页的第 11 页贴上写
有“银行存款”的口取纸,依此类推。此外,为了登记账簿的方便,在分页使用账簿时,在口取纸选择上也可以用不同颜色将不同账户区分开,以便于登记。
(6) 账簿交接时,原经管人员和新接办人员应按规定办理交接手续,并填写账簿交接表,接办人员应签字盖章。
登记账簿是会计核算的一项重要基础工作和中心环节,账簿登记是否正确、完整,关系 到企业整个会计核算的质量。
为了保证账簿记录的真实、可靠、正确、完整,满足成本计算和编制会计报表的要求, 会计人员在记账时,应当遵循《会计基础工作规范》和相关会计法规、制度对登记账簿的相关要求和具体规则。
《会计基础工作规范》规定:“会计人员应当根据审核无误的会计凭证登记会计账簿。”这就要求记账人员在登记会计账簿之前,首先应当审核记账凭证的合法性、完整性和真实性。
登记会计账簿时,必须将会计凭证的日期、编号、业务内容摘要、金额和其他有关资料 逐项记入账簿内,并做到内容完整、数字准确、摘要清楚、登记及时、字迹工整。
在将某一张记账凭证上的业务登记入账后,要在记账凭证上签名或者盖章,并注明已经登账的符号(如“√”),表示已经记账,以免发生漏记或重记。
账簿的文字、数字书写应端正、标准、清晰,上面要留有适当空格,不要写满格,一般 应占格距的二分之一。这样一旦发生登记错误时,能比较容易地进行更正,同时也方便查账 工作。
登记账簿要用蓝黑墨水或者碳素墨水书写,不能使用铅笔或圆珠笔(银行的复写账簿除 外)书写。红色数字在会计核算中代表着负数,或是对蓝色、黑色数字的冲减。但是,下列 情况可以用红色墨水记账:
登记账簿时,应按账簿的页次顺序进行连续登记,不得跳行、隔页,也不得在行上或行下任意填写。如果发生跳行、隔页,应该将空行空页画红色对角线注销,或注明“此行空白”、 “此页空白”字样,并由记账人员签名或盖章。
凡需要结出余额的账户,结出余额后,应在“借或贷”等栏内写明“借”或“贷”等字 样。没有余额的账户,应在“借或贷”等栏内写“平”字,并在余额栏内用“
”(在0 中间划一线)表示;现金日记账和银行存款日记账必须逐日结出余额。
每一账页登记完毕结转下页时,应结出本页合计数及余额,写在本页最后一行和下页第一行有关栏内,并在本页的摘要栏内注明“过次页”字样,在次页的摘要栏内注明“承前页” 字样。也可以将本页合计数及金额只写在下页第一行有关栏内,并在摘要栏内注明“承前页” 字样。
对需要结计本月发生额的账户,结计“过次页”的本页合计数应当为自本月初至本页末 止的发生额合计数;对需要结计本年累计发生额的账户,结计“过次页”的本页合计数应当 为自年初起至本页末止的累计数;对既不需要结计本月发生额,也不需要结计本年累计发生 的账户,可以只将每页末的余额结转次页。
账簿记录发生错误时,不得刮、擦、挖补,随意涂改或用退色药水更改字迹,不准重新 抄写,应根据错误的情况,按规定的方法进行更正。
出纳日记账主要包括现金日记账和银行存款日记账。为了能够清晰地反映现金和银行存 款的发生或完成情况,每一个企业都要设置现金日记账和银行存款日记账,用以逐日核算和 监督现金和银行存款的收入、付出和结存情况。
现金和银行存款日记账的账页格式一般为三栏式,即在金额栏设置借方栏、贷方栏和余额栏三个基本栏目,分别反映现金的收入、支出和结余情况。为了清晰地反映现金和银行存款收付业务的具体内容,在“摘要”栏后,还可以专设“对方科目”栏,登记对方科目名称。
现金日记账通常由出纳人员根据与现金收付款有关的记账凭证,按时间顺序逐日逐笔进 行登记。
登记现金日记账要做到日清月结,即每日业务终了,必须结出当天余额,并与库存现金 实存数相核对;每月业务终了,要结出月末余额,并与现金总账的月末余额相核对。
银行存款日记账,应按各种存款分别设置,其格式与现金日记账基本相同。由于银行存 款的收付都是根据特定的银行结算凭证进行的,因此有些版本的银行存款日记账,会在“对 方科目”与“收入”金额栏之间(或其他适当位置)增加“结算凭证”一栏,用于标明每笔 业务的结算凭证及编号。结算凭证种类应根据银行存款收付款凭证所附的银行结算凭证登 记,并可以简写为“现支”(现金支票)、“转支”(转账支票)、“信汇”(信汇凭证)、“现存”(现金存款单)、“进账单”(转账存款的进账单)和“委收”(委托银行收款) 等。结算凭证号数,可根据银行结算凭证的编号登记。
银行存款日记账的登记方法与现金日记账基本相同,它是由出纳人员根据与银行收付款 有关的记账凭证,按时间顺序逐日逐笔进行登记。值得注意的是,如果采用的是专用记账凭 证,对于现金存入银行的业务,由于只填制现金付款凭证,不填制银行存款收款凭证,因而 银行存款的收入数应根据现金付款凭证登记。
登记银行存款日记账时,也应做“日清月结”,以便于检查监督各项收支款项,并便于定期同银行对账单逐笔核对。
版权声明:我们致力于保护作者版权,注重分享,被刊用文章【会计账簿怎么装订(如何设置与登记出纳账簿)】因无法核实真实出处,未能及时与作者取得联系,或有版权异议的,请联系管理员,我们会立即处理! 部分文章是来自自研大数据AI进行生成,内容摘自(百度百科,百度知道,头条百科,中国民法典,刑法,牛津词典,新华词典,汉语词典,国家院校,科普平台)等数据,内容仅供学习参考,不准确地方联系删除处理!;
工作时间:8:00-18:00
客服电话
电子邮件
beimuxi@protonmail.com
扫码二维码
获取最新动态
