财政学和税收学并非热门的经济学类专业,2019年全国有100多所本科院校开设财政学。根据2019年的全国普通本科批招生计划,本科院校投放的财政学专业招生计划数为3641人,税收学专业招生计划数为5050人(不含中类招生和试验班招生,西藏数据缺失)。这两个专业的毕业生在考公务员时具有较大优势,受到部分考生的青睐。
财政学和税收学虽然同为财政学类专业,但是两者的培养模式存在一定的差异。本文将会从多个角度对比财政学和税收学专业,为考生提供志愿填报参考。
优志愿志愿卡适配全国30省市 输入分数推荐大学和专业 ¥360 购买你的分数能上哪些大学?院校的历年分数线是多少?志愿卡输入分数推荐能上的大学,快速查询院校专业历年数据 ,点击上方去看看吧。
财政学专业属于应用经济学科,它主要研究政府部门在资金筹集和使用方面的理论、制度和管理方法,同时也研究企业在生产经营过程中的税收问题。税收学专业培养具备税务及管理、法律等方面的知识,具有创新精神、实践能力和自我发展能力,具有良好的职业道德,能够胜任税务机关、企事业单位、税务中介机构等部门的实际工作及大中专学校和研究单位的教学与研究工作的应用型专门人才。
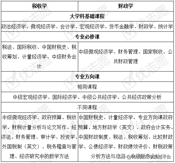
下表展示了西南财经大学2019级税收学和财政学的专业课对比(不含通识教育和基础课程)。可以看出两者的大学课基础课程完全一致,专业必修课和专业方向课则大相径庭。财政学专业的学习内容虽然也会涉及税收相关的知识,但是学习深度相对较浅。税收学专业仅在学科基础课程中学习财政学,对于财政学相关知识的掌握远不如财政学专业。
表1. 税收学与财政学专业课对比
数据来源:西南财经大学2019级本科生人才培养方案
财政学和税收学专业的培养方式存在一定差异,财政学专业的毕业生若想从事税收相关的工作则需要在课后自主学习税收相关知识,反之亦然。由于财政学和税收学专业均会开设会计相关课程,因此这两个专业的学生毕业后如果不想从事公务员行业也可转型去企业做会计。
特别声明:本文为优志愿原创作品。未经著作权人授权,禁止转载和使用,否则将承担法律责任。
版权声明:我们致力于保护作者版权,注重分享,被刊用文章【会计公务员岗位有哪些(财政学)】因无法核实真实出处,未能及时与作者取得联系,或有版权异议的,请联系管理员,我们会立即处理! 部分文章是来自自研大数据AI进行生成,内容摘自(百度百科,百度知道,头条百科,中国民法典,刑法,牛津词典,新华词典,汉语词典,国家院校,科普平台)等数据,内容仅供学习参考,不准确地方联系删除处理!;
工作时间:8:00-18:00
客服电话
电子邮件
beimuxi@protonmail.com
扫码二维码
获取最新动态
