在一级消防工程师的报考过程中,有一项关于考生开具消防工作证明的,有很多学员的学员在后台询问,应该怎么操作,自己操作是在不懂,想找代报机构代报并开具证明,又担心被骗。于是这个问题就成为了大家关心的重点。
开证明其实并不难,今天小编就教大家怎么操作,轻轻松松几分钟,就能完全了解开工作证明的方法。
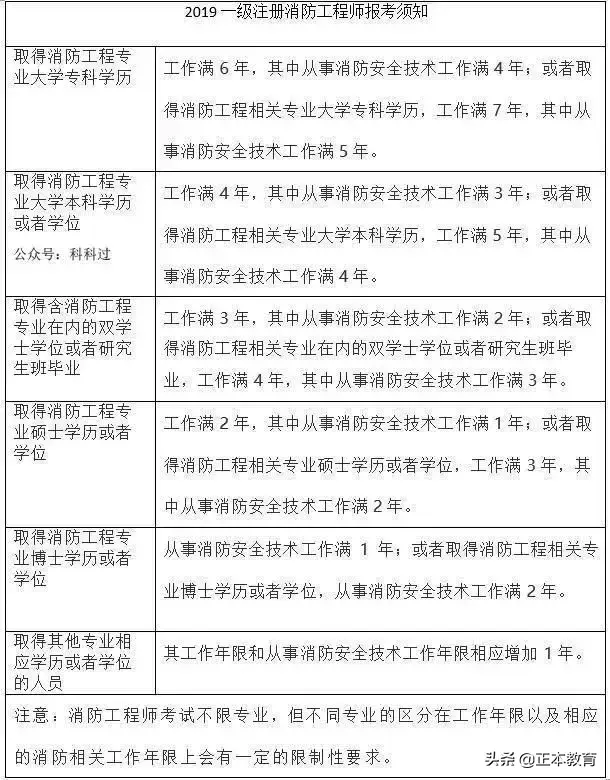
开证明前,首先要了解自己是否满足报考条件,下面附2019年报考要求。
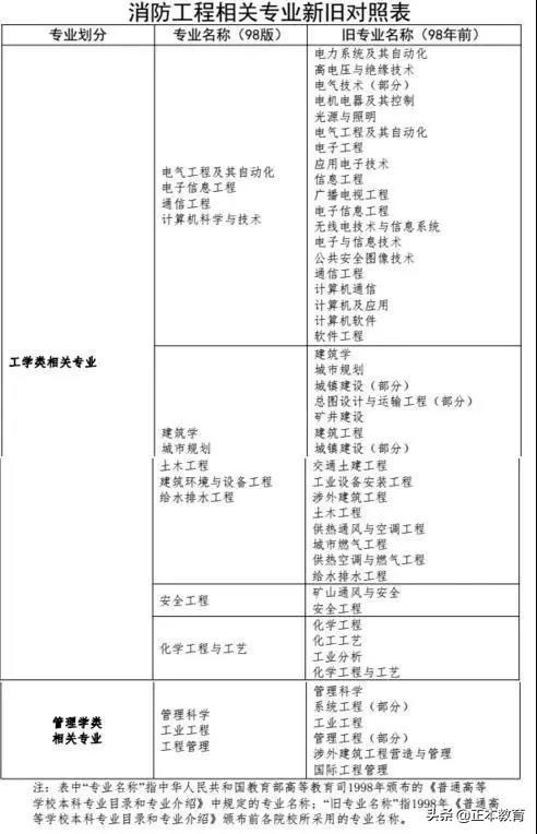
专业在报考中也是十分重要的一点,切记不可以混淆了。
下面是相关专业
了解过自己是否有报考资格,大家大概心里安心了不少,下面我们就聊聊具备资格后怎么开证明(下附消防工作年限的证明表,网上搜索一下就可以下载)!
下载完证明表,填写资料,然后找一个具备盖章开证明权利的单位盖章就能搞定啦!
而可以开证明的单位共有8类,消防技术服务机构、消防队、建筑设计院、消防设施施工企业、机电安装企业、消防工程设计企业、消防科研机构、消防安全重点单位。
正本教育现开通官方学习交流群,群内不定期分享政策通知、学习干货、经验分享、问题解答、模拟训练题等内容。
扫码下方二维码进群可免费送导学课程。赶快邀请好友一起吧!
版权声明:我们致力于保护作者版权,注重分享,被刊用文章【工作证明怎么开(报考一级消防)】因无法核实真实出处,未能及时与作者取得联系,或有版权异议的,请联系管理员,我们会立即处理! 部分文章是来自自研大数据AI进行生成,内容摘自(百度百科,百度知道,头条百科,中国民法典,刑法,牛津词典,新华词典,汉语词典,国家院校,科普平台)等数据,内容仅供学习参考,不准确地方联系删除处理!;
工作时间:8:00-18:00
客服电话
电子邮件
beimuxi@protonmail.com
扫码二维码
获取最新动态
